Brian Alfaro Profile
Brian Alfaro

@designbaa

Followers
108
Following
398
Media
22
Statuses
184

Princ. Designer @Yahoo prev Design lead for @washingtonpost design system • Designer | Developer | Entrepreneur. My opinions are my own.

Washington, DC
Joined October 2021
Don't wanna be here? Send us removal request.
@designbaa
Brian Alfaro
6 months
I'm excited to share that I've been developing https://t.co/F1obUxCoe0, a tool that pulls news and blogs to create on-demand AI podcasts. It's free to sign up.
nural.news
Create on-demand AI podcasts on the latest articles, blogs, and breaking news on your chosen topic.
1
0
2
@zeplin
Zeplin
1 year
Come find out what Brian Alfaro, Design Lead of Design Systems & Operations at @washingtonpost thinks about design systems, the future of design systems, and AI. 🤖 See you in 30 minutes!
0
4
10
@designbaa
Brian Alfaro
2 years
🚀 Transforming the design-dev workflow at The Washington Post! The latest Figma blog dives into how we've reimagined component delivery from traditional methods to a collaborative sprint that's aligning teams better than ever. #designsystems #figma https://t.co/vVKulNHALD
figma.com
The Washington Post’s inclusive process for creating new design system components bridges the gap between design and development.
0
2
4
@chris_nectiv
Chris Long
2 years
The Washington Post released their SEO Best Practices and Guidelines. These are the guidelines that they use to improve the discoverability of their articles:
13
105
549
@designbaa
Brian Alfaro
2 years
@artfromclt my blue 🔵☁️ 😇
0
0
0
@designbaa
Brian Alfaro
2 years
Seems like everyone is on 🔵 ☁️ but me. #bluesky #BlueskyInviteCode
1
0
0
@demianborba
Demian Borba
2 years
Here we go, again :) 🔥
28
51
549
@designbaa
Brian Alfaro
3 years
This really blows me. Normally I'm like okay Google killed another service but man...this one I'll miss. Time to find a new provider cuz no thank you square space lol
@dannypostma
Danny Postma
3 years
If you’re using Google Domains, your domains now belong to Squarespace 🙃 https://t.co/6OUzalgaDu
0
0
0
@designbaa
Brian Alfaro
3 years
I been recently playing my own game https://t.co/cNCUds8uS6 O forgot how much fun it was to make. I am thinking of making another silly game. Some thoughts are tree-atholon, Rumble bee idk yet 🤔 #gamedev #Wordle #web #webdev #design
0
0
2
@figma
Figma
3 years
NEW: We’re doubling down to support creators on Figma Community. Starting today creators can: 1. Sell files, plugins, and widgets 2. Apply for the Creator Fund, a grant program for creators to publish free resources So what are you going to make? https://t.co/i83vKjgwuk
30
195
889
@designbaa
Brian Alfaro
3 years
Oh my....flex wrap and powerful layout features and that css code generation this is shaping up nicely.
@diacritica
Pablo Ruiz-Múzquiz
3 years
I just can't stop playing around with @penpotapp upcoming Flex Layout feature. Here I'm simulating a real-time session between a designer and a developer. Don't miss our live unboxing next week! https://t.co/Q5XRSh6g4y
0
0
2
@designbaa
Brian Alfaro
3 years
0
1
1
@agazdecki
Andrew Gazdecki
3 years
Please build that startup idea you have 20 domains registered for.
179
147
2K
@designbaa
Brian Alfaro
3 years
ChatGTP is cool but it couldn't make ASCII art of. Pineapple..... Meanwhile I can 😎 \||/ \||/ .<><><>. .<><><><>. '<><><><>' '<><><>'
0
0
1
@designbaa
Brian Alfaro
3 years
My 6month parental leave is almost up... Gunna miss just chilling with my son 😕but someone gotta pay these bills I guess lol
0
0
0
@designbaa
Brian Alfaro
3 years
Rest in power @RealKevinConroy thank you for bringing batman to life! No other voice will ever be Batman to me.
0
0
0
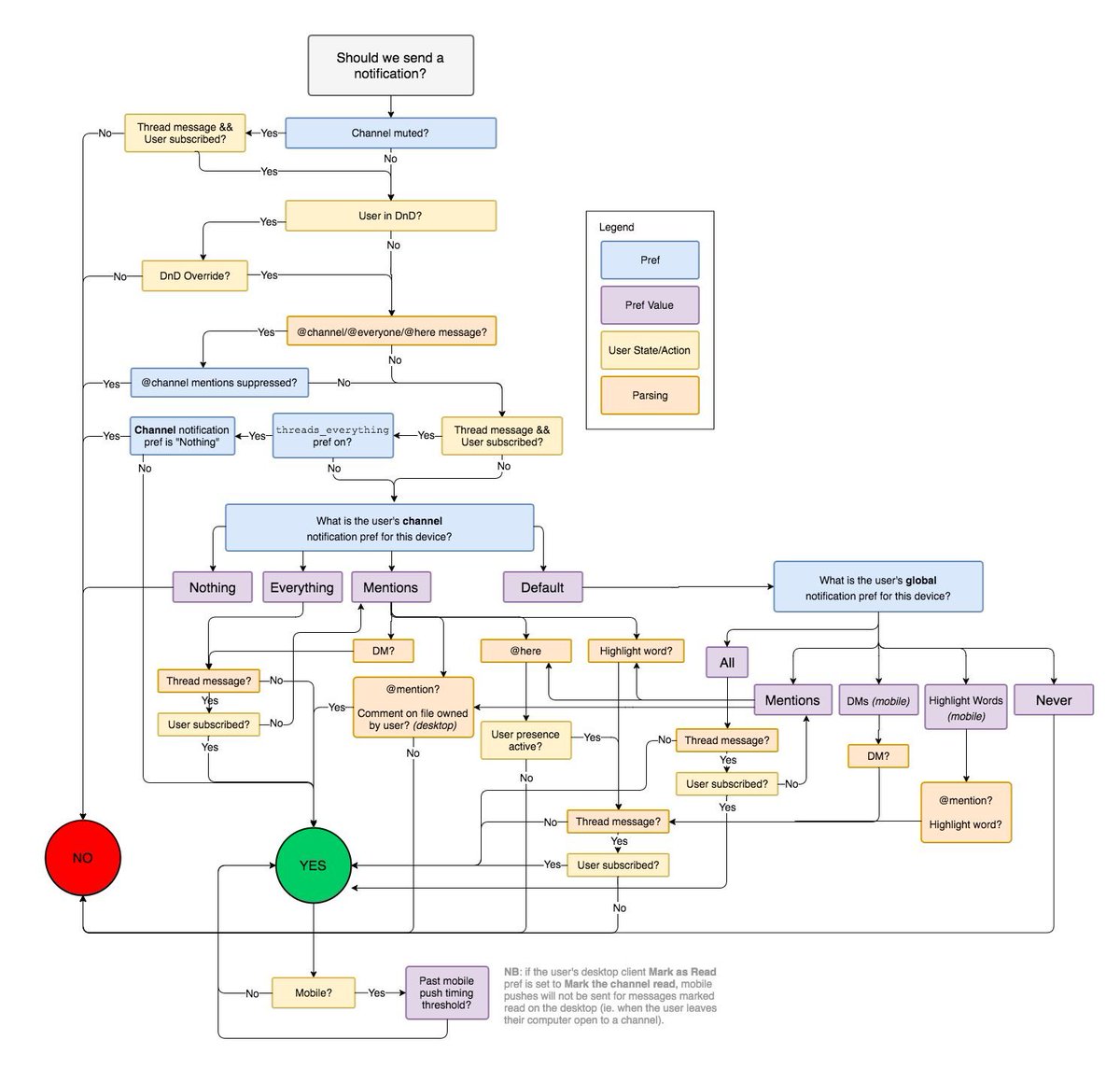
@vponamariov
Victor
3 years
How slacks decides whether it should send a notification 🤯 "Oh it should be an easy feature", CEOs say
52
570
5K
@designbaa
Brian Alfaro
3 years
I don't blame @GoogleStadia I'm sure the team was invested but management always gotta mess stuff up :/
0
0
0
@designbaa
Brian Alfaro
3 years
RIP ⚰️💀🥀 @GoogleStadia so much for "we aren't going anywhere" had great potential will probably leave a bad taste in a lot folks mouth about cloud gaming. https://t.co/8NjDzZY4XB
1
0
0