cudeso Profile Banner
Koen Van Impe ☕ Profile
Koen Van Impe ☕

@cudeso

Followers
4K
Following
1K
Media
1K
Statuses
11K

Freelancer. CSIRT. Incident Response. Threat Intelligence. Security, IDS, Linux, OpenBSD, Honeypots, Jazz, Literature, Modern Art. https://t.co/D9bkiv10Sy

Europe / Belgium / Brugge
Joined January 2008
Don't wanna be here? Send us removal request.
@lena4berger
Lena Berger
8 months
Belgrade tonight: It looks like the Serbian people have had enough of Kremlin puppet Vučić. https://t.co/VlyPgkXE3A
864
4K
28K
@cudeso
Koen Van Impe ☕
8 months
Hello, @socradar team. I understand that you’re desperately trying to make money and continually lowering your standards, but MiniMedusa is not a DDoS attack tool. Neither is my parser. Maybe spend some bucks on training your AI goons?
2
4
10
@cirtgovjm
Jamaica Cyber Incident Response Team (JaCIRT)
8 months
Public Advisory 🚨: The National Security Operations Centre warns the public about a Chinese cyber-espionage group exploiting vulnerabilities in outdated Juniper routers, urging users to upgrade hardware, apply patches, and tighten access controls. #NetworkSecurity #NSOC
0
16
10
@cudeso
Koen Van Impe ☕
8 months
I created a small parser for Minimedusa (the MegaMedusa configuration, an L7 DDoS tool). It uses @teamcymru Whois, @circl_lu Passive DNS service and an RDNS lookup for enrichment. There's also a MISP JSON to import the feed in @MISPProject https://t.co/239uhpYkf3
0
2
12
@cudeso
Koen Van Impe ☕
9 months
Did you know that since v3.0.0 of misp-modules and v3.0.1 of misp-docker/misp-modules it is possible to load custom misp-modules without building your own image? Just drop them in the corresponding /custom/ directory. https://t.co/xlRr5kat9R https://t.co/5ID9j5Ppg4
0
4
11
@cudeso
Koen Van Impe ☕
9 months
New publication by ANSSI: "Cyber Threat Overview 2024". CERTFR-2025-CTI-004 https://t.co/AVtMwhLDJe
0
4
6
@cudeso
Koen Van Impe ☕
9 months
“Washington est devenu la cour de Néron”.
0
1
2
@cudeso
Koen Van Impe ☕
9 months
Clever technique by UNC5792. Abusing the Signal “Linked Devices" feature, by replacing the code for an invite to a group with the code to link a new device to Signal. https://t.co/3LvtQRrOcT
0
0
2
@cudeso
Koen Van Impe ☕
9 months
0
0
5
@cudeso
Koen Van Impe ☕
9 months
Vulnerability in Billion Electric Router - Use of Hard-coded Credentials. https://t.co/gDBSF3PN7U CVE-2025-1143 ; routers typically used in an industrial environment. #cve #ics
0
1
2
@cudeso
Koen Van Impe ☕
10 months
A clever technique to fool detection analysts: path masquerading to disguising malware as legit system files in SIEM logs. Unicode tricks make C:\Program Files\Windows Defender look real, hiding payloads in plain sight. https://t.co/9RJl5q8pDW #siem #soc #monitoring
4
79
277
@cudeso
Koen Van Impe ☕
10 months
Garden view ...
0
0
2
@cudeso
Koen Van Impe ☕
10 months
Reporting by AhnLab shows Kimsuky keeps relying on LNK malware in spear-phishing attacks, but also shifting to the use of RDP Wrapper and Proxy to remotely control the infected systems instead of installing backdoors. https://t.co/aRNHJrPJxX IOCs: https://t.co/vZ5yKiLa9r
0
2
1
@ail_project
AIL Project
10 months
AIL Project v6.1 released with new features including unsafe filter for Tor crawling, many bugs fixed and Telegram attachment analysis #darkweb #opensource #ail #threatintelligence #threatintel https://t.co/FqXuhO4zZS
1
4
14
@cudeso
Koen Van Impe ☕
10 months
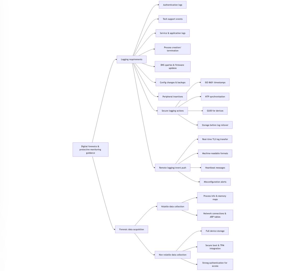
Agencies now released guidance on digital forensics & monitoring for edge devices to boost threat detection & incident response. https://t.co/Z1qsfqbwCl #initialaccess #ir
0
5
9
@usetraceix
Traceix
10 months
Malware Bible is now opensource: https://t.co/6ztrul9P2M Feel free to make pull requests how you see fit, ilysm!
Tweet card summary image
github.com
Free educational courses in reverse engineering, malware analysis, and programming - Perkins-Fund/Malware-Bible
8
180
751
@cudeso
Koen Van Impe ☕
10 months
Google’s Threat Intelligence Group (GTIG) found that threat actors (mostly Iran, China and DPRK) using generative AI (Gemini) gain productivity but no novel capabilities. https://t.co/tNasp32NE4 #ai
0
0
2
@cudeso
Koen Van Impe ☕
10 months
If you’re using @letsencrypt certificates it becomes time to setup a certificate expiration monitor (if you haven’t done already).
0
12
24
@cudeso
Koen Van Impe ☕
10 months
1
0
2
@cudeso
Koen Van Impe ☕
10 months
"Open Source is political" ... #fosdem "Cryptography is political"
0
0
0