chunramen Profile Banner
ちゅん Profile
ちゅん

@chunramen

Followers
725
Following
84K
Media
3K
Statuses
54K

病めるときも健やかなる時もTwitterやってます🐰むすめむすこ、そしてムキムキの旦那のいる生活🐰片付けはゆるーく、集まってればヨシ!

ラーメン
Joined February 2017
Don't wanna be here? Send us removal request.
@chunramen
ちゅん
4 years
たまに返信漏れあります。ごめんね…
0
0
17
@chunramen
ちゅん
5 hours
二日間ぶっ続けでディズニーは無理…体力が余ってれば、と思ったけど余らない
0
0
0
@coatl303
こあとる
18 hours
コメダ珈琲S発田店にて。 できる…! イラストを描き慣れている……! 「ぺかー」的な謎の三本線、90年代イラストテクノロジー感あって妙に馴染み深い。
@coatl303
こあとる
24 days
近所のコメダにメチャメチャうまい絵描きさんがいるらしく、非常にこなれた自作ポップをバカスカ置き出した。 「で…できる!」とキン肉マングレートはじめて見たときのペンタゴンみたいなセリフ吐きながらトースト喰ってるこあとる。
128
6K
47K
@berserk_wizon
/チャラい\ガッツ隊長@wizonだった人
2 days
奨学金の件でモラルハザード言い出すやつはマジでふるさと納税制度を崩壊させてから言ってくれよ…
9
501
2K
@neotribella
TRIBELLA🕊‎
2 days
え、でも年少扶養控除の復活には反対なんでしょ? 高所得者が得をしてしまうから、塾に行かせてしまうから嫌なんですよね? そんな意地悪いこと言ってるから少子化に歯止めかからないんですよ。 自分らのせいでそうなってるって思わない所がすごいわ
Tweet card summary image
news.yahoo.co.jp
2025年の出生数が約70万人と10年連続で過去最少を記録したことについて、尾崎官房副長官は、若い世代の所得向上などに力を入れると強調しました。 【尾崎官房副長官】 「少子化に歯止めがかかっていな
6
342
2K
@kmngr
生物群
2 days
3月お台場に26億円かけた噴水ができるが、4月から持ってるドクターヘリは飛ばせなくなる自治体が東京都
0
12K
47K
@Catfish_nama
カニササレアヤコ (雅楽芸人)
2 days
ピアノを売り、本が買えず、雨漏りやエアコン故障が続いていた東京藝術大学ですが、ついにコンサートホールの天井が落ちました。
344
22K
68K
@chunramen
ちゅん
3 days
なんか本当にずっと言ってるけどさ 本当にうちの子って予定入れると熱出すんだ
0
0
2
@chunramen
ちゅん
3 days
上司から「お前の子供たちは予定入れると熱を出すから予定を教えるな」って言われて笑った 普通に熱出した
1
0
10
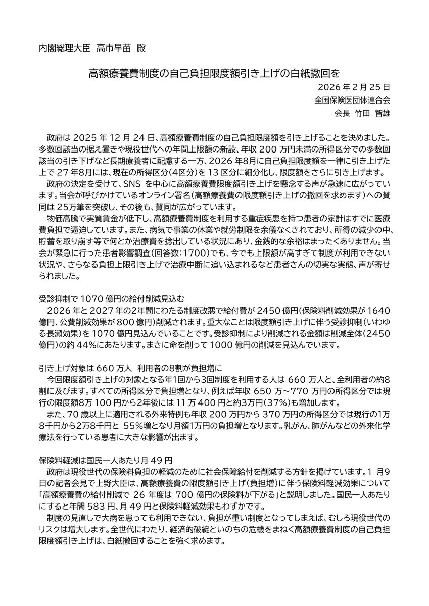
@hodanren
保団連(全国保険医団体連合会)
4 days
本日、高市首相宛に提出した高額療養費の限度額引き上げ撤回を求める要望書です。 竹田会長は、負担増で治療が困難になる患者さんの実態を伝え、引き上げ中止を強く求めました。 高市総理に伝えていただけるとのことです。
@hodanren
保団連(全国保険医団体連合会)
4 days
高市首相宛ての署名を提出してきました。 総理、英断を! #高額療養費の限度額引き上げを撤回してください
42
7K
20K
@chunramen
ちゅん
3 days
まじで最近眠い
0
0
0
@Toki2199r
中野彰子
5 days
これ、世の父親母親は怒涛の怒りを表してほしい。子供はいつアトピーになるか、肌荒れするかわからない。風邪も引く、腹も壊す、いつ病気怪我をするかわからない。その時、処方薬が負担100%になったら、医療費負担が爆増する。そしてこのことを選挙の前に一切言っていない。
@hodanren
保団連(全国保険医団体連合会)
6 days
私たちが入手した資料によると、OTC類似薬の見直しについて、自民と維新が「最大7000品目、2兆円の削減プラン」を協議していたことが分かりました。 これは『全てのOTC類似薬を保険から除外し、100%患者負担にする』ということです。
0
5K
9K
@chunramen
ちゅん
6 days
我が家、多分年間で500冊くらいずつ読んでる計算になる!「本だけはお金に糸目をつけない」って言う価値観の旦那と結婚して本当に良かった😂あと図書館様様😭
1
0
12
@ayupink1592
🍉🍉🐟🍉🍉
11 days
博物館や図書館といった場所を大事にしない、歴史を振り返らない人たちの言う「強い日本を取り戻す」ほど馬鹿らしいことはないよ。学問と研究を大切にできない国が強くなれるわけないだろ。
60
10K
40K
@saiki_syaminn
シャミライ
10 days
モスバーガーさん ・地産地消です ・イスラエル支援してません ・外国とも仲良くしていく方針です 本当に日本の企業なのかってくらい立派だな
0
4K
29K
@chunramen
ちゅん
9 days
私が怒っても悲しんでも泣いても喜んでも嬉し泣きしてもずっと情緒が一定なうちの旦那なんだけど、一緒にいてはちゃめちゃに喧嘩したけど私と同じテンションで怒って泣いて嫉妬して喜ぶ元カレがほんの少し恋しくなる 絶対会いたくはない
0
0
5
@kosuke_agos
Kosuke
10 days
在宅勤務(WFH)が、従来のいかなる家族政策よりも出生率を向上させるという驚愕の研究結果が出ました。 両親が週1日以上在宅するだけで、生涯出生率が「0.32人」も増加することが判明しました。 その驚愕の詳細と数値を3つのポイントにまとめました。 1. 障壁の「物理的消滅」
86
2K
8K
@chunramen
ちゅん
11 days
あまりに綺麗なので感動して写真撮ったら全然めっちゃ造花だったやつ
0
0
8
@chunramen
ちゅん
11 days
デュオリンゴの韓国語やってるけど、やったことなくてもなんとなくわかるのすごいなあ…
0
0
0