Bandy Chen
@chen_bandy
Followers
56
Following
59
Media
0
Statuses
21
UCSD MSTP, Neural Control of Energy Homeostasis + Mechanistic Link between Obesity and Neurodegeneration
Joined December 2022
Melatonin reverses obesity-induced neurodegeneration through glymphatic restoration https://t.co/r2peYoCtDu
journals.lww.com
An abstract is unavailable. This article is available as a PDF only.
0
0
1
Gut-Derived Lipopolysaccharides and Metabolic Endotoxemia: A Critical Review https://t.co/bg3HzPYIbU
journals.physiology.org
The metabolic endotoxemia hypothesis proposes that low levels of gut-derived lipopolysaccharides (LPS) act in a hormone-like manner to influence metabolism, contributing to obesity and dysregulation...
1
0
4
Gamma entrainment as a therapeutic modality for the aging brain: a narrative review https://t.co/BNfsiTwIEZ
journals.lww.com
trategies aimed at prevention and intervention. To effectively address neurological disorders, it is important to understand the neurobiology of the aging brain through the lifespan, as aging itself...
1
0
4
Trigeminal nerve stimulation as a neuromodulatory approach for disorders of consciousness https://t.co/EociJbKVQg
journals.lww.com
An abstract is unavailable. This article is available as a PDF only.
0
0
2
Gamma entrainment as a functional target in deep brain stimulation https://t.co/pJCnTKLx6y
journals.lww.com
An abstract is unavailable. This article is available as a PDF only.
0
0
4
https://t.co/qU7lbgDixZ Neurovascular plasticity as a modulator of hypothalamic function
link.springer.com
Reviews in Endocrine and Metabolic Disorders - The hypothalamus, located at the most ventral part of the brain, is the central regulator of homeostatic processes such as energy balance, autonomic...
0
0
3
https://t.co/yrBddOPYxt Cysteine depletion triggers adipose tissue thermogenesis and weight loss
nature.com
Nature Metabolism - The authors describe how reduced dietary availability and systemic loss of cysteine leads to adipose tissue browning and rapid weight loss in mice and humans.
0
3
10
https://t.co/7Eci5UnWdW Iron dyshomeostasis links obesity and neurological diseases
journals.lww.com
An abstract is unavailable.
0
0
2
https://t.co/ezyF5KinaX Metformin remodels the myelin landscape
journals.lww.com
An abstract is unavailable.
0
0
2
https://t.co/Xe3XQieR6v Cell therapy rejuvenates the neuro-glial-vascular unit
journals.lww.com
An abstract is unavailable.
0
0
2
https://t.co/GpwVLbt3ev Rewiring of the glymphatic landscape in metabolic disorders
cell.com
The incorporation of the glymphatic clearance system in the study of brain physiology aids in the advancement of innovative diagnostic and treatment strategies for neurological disorders. Exploring...
0
0
4
https://t.co/OFuvSZ9EUV Overnutrition causes insulin resistance and metabolic disorder through increased sympathetic nervous system activity
0
0
3
https://t.co/TeqvN85WSD The glymphatic system as a nexus between obesity and neurological diseases
nature.com
Nature Reviews Endocrinology - Exploring the glymphatic system across neurological and metabolic diseases might help us to better define the link between obesity and neurological disorders. Recent...
1
0
6
https://t.co/tk7DaZ8ivs The interactions between energy homeostasis and neurovascular plasticity
nature.com
Nature Reviews Endocrinology - Nutritional imbalances (such as overnutrition in obesity) alter many properties of the neurovascular system, including neurovascular coupling and blood–brain...
2
0
12
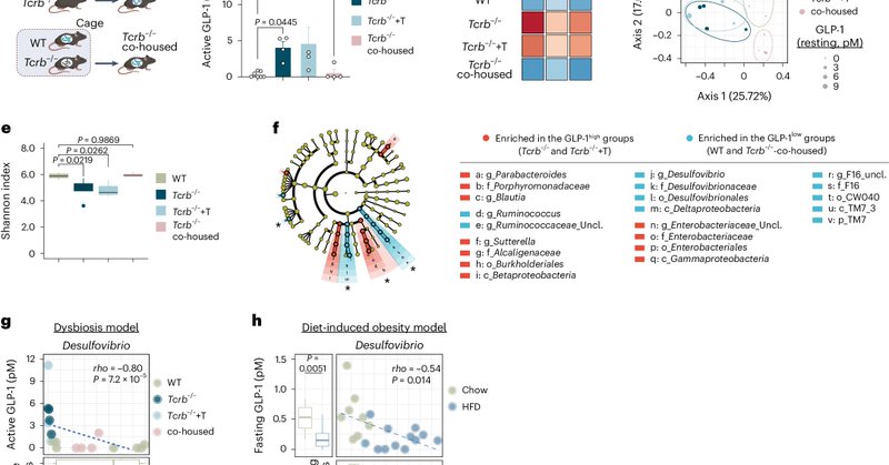
https://t.co/W8fQ190spq Hydrogen sulfide produced by the gut microbiota impairs host metabolism via reducing GLP-1 levels in male mice
nature.com
Nature Metabolism - The intestinal symbiont Desulfovibrio, which is enriched in individuals with metabolic syndrome, is found to suppress the production of GLP-1 in male mice. The over-the-counter...
0
0
5
https://t.co/eNjLj3b2sm How does our brain process positive and negative thermosensory cues?
journals.physiology.org
Whether it is the dramatic suffocating sensation from a heat wave in the summer or the positive reinforcement arising from a hot drink on a cold day; we can certainly agree that our thermal environ...
0
1
5
https://t.co/LTGIgTmrxa Maternal nutritional programming shapes the cerebral landscape
0
0
4
https://t.co/5T2YfGmEMI Myelin bridges obesity and neurological diseases
0
1
8