bp_journal01 Profile Banner
Behavioral Psychology/Psicología Conductual Profile
Behavioral Psychology/Psicología Conductual

@bp_journal01

Followers
19
Following
21
Media
50
Statuses
54

Open access journal for clinical psychology and health psychology. Indexed in SSCI and others. IF: 0.9 📩: [email protected] IMR Press

Singapore
Joined May 2025
Don't wanna be here? Send us removal request.
@bp_journal01
Behavioral Psychology/Psicología Conductual
5 months
💡All articles in Behavioral Psychology (ISSN:3045-591X) -- Volume 33, Issue 2, are now freely available to access, read and download: https://t.co/ncn0O3l1FL Share your research with us! Submit your work 👉 https://t.co/ApevC5YMHI #MentalHealth #Mindfulness #Psychological #BP
0
2
7
@bp_journal01
Behavioral Psychology/Psicología Conductual
15 hours
⏳ Special Issue: Advances in #PersonalityDisorder: #Assessment, #RiskFactors, and #Interventions 📖 More details: https://t.co/lDbi4WSKWz ✍️ Submit your work to https://t.co/M5DBX0DhYw 📑 For author guidelines: https://t.co/5dY55lrTYW #CallForPapers #MentalHealth #Psychiatry
0
0
3
@bp_journal01
Behavioral Psychology/Psicología Conductual
2 days
🧠The latest work from Behavioral–Developmental Initiatives by first author Dr. Sean C. McDevitt and his team is now featured in BP! Link👉: https://t.co/654sqdURGY 💡Can #LatentProfileAnalysis refine #NYLS #AdultTemperamentTypes? #NewYork #LongitudinalStudy #MentalHealth
1
1
6
@bp_journal01
Behavioral Psychology/Psicología Conductual
3 days
✨2025 Reviewer Shoutout – #BP! 🌎Every top-quality paper has incredible reviewers behind it. 🎇Huge thanks for your professionalism, dedication, and commitment to rigorous science 🔗Full reviewer list: https://t.co/0lvxX7Wbn0 #PeerReviewMatters #ThankYouReviewers
0
1
7
@bp_journal01
Behavioral Psychology/Psicología Conductual
7 days
🧠The latest work from @UAM_Madrid by first author Dr. Sofía Sagüés de la Maza and her team is now featured in BP! Article 👉: https://t.co/GkjUQVhG08 💡Can #AttachmentStyles shape #WellBeing via #Resilience & #PsychologicalInflexibility? #MentalHealthMatters #Health
1
1
4
@bp_journal01
Behavioral Psychology/Psicología Conductual
9 days
🧠The work from @deusto by Dr. Itsaso Leunda Goñi and her team is now featured in BP! Article👉: https://t.co/ag0PFo0P7v 💡Can poor #EmotionRegulation and #NegativeAffect increase #ExerciseDependence in endurance #sports ? #MentalHealth #Psychology #athlete #BehavioralAddiction
0
1
8
@bp_journal01
Behavioral Psychology/Psicología Conductual
10 days
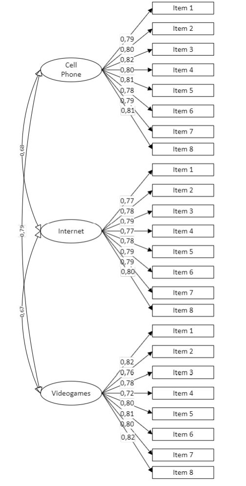
🧠The work from University of Cordoba by Prof. José A. Casas and his team is featured in BP! Link👉: https://t.co/6fnzU0MNfO 💡How do #Children see risk in #Internet, #CellPhone & #VideoGames use? Age-linked patterns and a new assessment scale explored. #MentalHealthMatters
0
1
6
@bp_journal01
Behavioral Psychology/Psicología Conductual
18 days
🧠The work from Southern Scientific University by Dr. Jesús Manuel Guerrero-Alcedo and his team is now featured in BP! Article👉: https://t.co/fl3ugR7qYN 💡How does #AcademicStress affect #HealthBehaviors—and can #PsychologicalCapital mediate this link? #COVID19 #MentalHealth
0
1
8
@bp_journal01
Behavioral Psychology/Psicología Conductual
24 days
🧠The latest work from @InfoUMA by Dr. @mtchamizonieto and her team is now featured in BP! Article 👉: https://t.co/TPSZv1i1cw 💡How do #Fear of Missing Out and #EmotionalIntelligence shape #Problematic #SmartPhones Use among #Adolescents? #teenagers #message #emotional
0
2
9
@bp_journal01
Behavioral Psychology/Psicología Conductual
30 days
Prof. Jose Pedro Espada, PhD 🔔 Editorial Update | Behavioral Psychology 🎉 We are delighted to welcome Prof. Jose Pedro Espada to the Editorial Board ! 🏪 Affiliation: Miguel Hernández University @UniversidadMH #EditorialBoard #MentalHealth #Psychology #RiskBehaviors #Child
0
1
8
@bp_journal01
Behavioral Psychology/Psicología Conductual
1 month
💡How do #Trauma and #PTSD interact with #Pain and #CentralSensitization—and why are #Gender differences especially pronounced in #women? #PublicHealth 🧠The latest work from @CanalUGR by Prof. María Pilar Martínez and her team is now featured in BP! 👉: https://t.co/b5vCAZuHcL
0
1
7
@bp_journal01
Behavioral Psychology/Psicología Conductual
1 month
🧠The latest work from @ShaqraUni by Assoc. Prof. Dushad Ram and his team is now featured in BP! Article 👉: https://t.co/JIEdiyM07x 💡How common is #PhysicianBurnout in #SaudiArabia—and which #Doctors face the highest risks to #healthcare Quality and #Wellbeing? #mentalhealth
0
1
9
@bp_journal01
Behavioral Psychology/Psicología Conductual
1 month
🧠The latest work from @uchile by Assis. Prof. Vanetza E. Quezada-Scholz and her team is now featured in BP! Article👉: https://t.co/OQ2DfR28up 💡Can #VirtualReality–based #Exposure reshape #FearOfPublicSpeaking within #SocialAnxiety treatment? #cbteyeng #socialanxietyproblems
0
1
7
@bp_journal01
Behavioral Psychology/Psicología Conductual
1 month
🧠The latest work from @universityalova by Assoc. Prof. Sema Arslan Kabasakaland her team is now featured in BP! Article👉: https://t.co/VCxugM8VwK 💡💡How are #FoodAddiction and #InternetAddiction linked—and which shared risks affect #MentalHealth? #mentalhealthawareness #bmi
1
1
7
@bp_journal01
Behavioral Psychology/Psicología Conductual
1 month
🧠The latest work from @unizar by Prof. Carmen Picazo and her team is now featured in BP! Article👉: https://t.co/Jqg3K9BGHf 💡How does #EmotionalIntelligence shape #Coping, #PerceivedStress, and #SubjectiveWellbeing in #Adolescents? #wellbeing #mentalwellbeing @UNICEF
0
1
7
@bp_journal01
Behavioral Psychology/Psicología Conductual
1 month
🎆 #Hello2026 ! 🌍 Celebrating how #Academicpublishing connects the research community and moves science forward. ✨ Thank you to our editors, reviewers, authors, and readers—here’s to impactful research and new breakthroughs. 🥂 Wishing you a productive and inspiring #NewYear !
0
1
4
@bp_journal01
Behavioral Psychology/Psicología Conductual
1 month
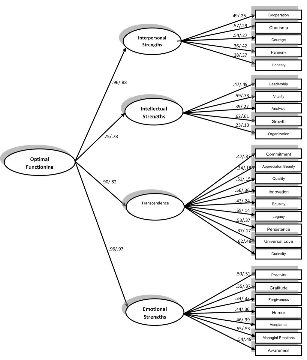
🧠The latest work from @unicomplutense by Assoc. Prof. Jesús Privado and his team is now featured in BP! Article 👉: https://t.co/BoOz2app0P 💡How can #BalancedStrengths—rather than over/underuse—support #OptimalFunctioning and #Wellbeing? #Positivepsychology #Mentalwellbeing
0
1
7
@bp_journal01
Behavioral Psychology/Psicología Conductual
2 months
🎄Merry Christmas from BP! 🌟Warm thanks to our editors, reviewers, authors, and readers for your dedication and collaboration throughout the year. 🎁Wishing you a joyful, peaceful, and meaningful Christmas with your loved ones. #MerryChristmas #IMRPress #BP #Christmas
1
1
9
@bp_journal01
Behavioral Psychology/Psicología Conductual
2 months
🧠The latest work from Universidad Rey Juan Carlos @urjc by Rosa Romero-Moreno and her team is now featured in BP! Full article 👉: https://t.co/WcBaQO90OT 💡How do #loneliness, #socialrelationships & #familycommunication shape long-term #mentalhealth after severe #COVID19?
0
1
10
@bp_journal01
Behavioral Psychology/Psicología Conductual
2 months
🧠The latest work from University of Valencia @UV_EG by Prof. Ana María Tur-Porcar and her team is now featured in BP! Article 👉: https://t.co/08oses9aoh 💡How do personality traits shape adolescents’ #emotionregulation, and do these patterns differ by gender? #Adolescence
0
2
8
@bp_journal01
Behavioral Psychology/Psicología Conductual
2 months
⏳ Special Issue: #PsychologicalApproaches to Understanding and Preventing #Suicide and Related Risk Factors 📖 More details: https://t.co/325sOemc0l ✍️ Submit your work to https://t.co/M5DBX0DhYw 📑 For author guidelines: https://t.co/5dY55lrTYW #CallForPapers #MentalHealth
0
2
10