bertwagner Profile Banner
Bert Wagner Profile
Bert Wagner

@bertwagner

Followers
1K
Following
6K
Media
692
Statuses
5K

Data focused developer. YouTuber. Wearer of many hats 🤠. Trying to brew the perfect cup of coffee. @[email protected] @bertwagner.bsky.social

Cleveland, OH
Joined December 2007
Don't wanna be here? Send us removal request.
@bertwagner
Bert Wagner
4 days
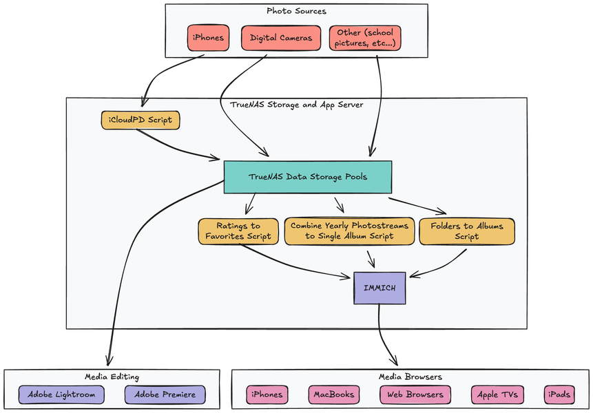
New blog post on creating a self-hosted photo server my whole family can use: https://t.co/Aa1sgyrcmH
2
1
3
@scumitchell
scum
1 month
@htmx_org htmx4 αlpha 3 has dropped
17
62
375
@dannycoleee
danny cole
2 months
over the next 20 days, i’m creating an album with 100,000 strangers and trying to get it to the top of the billboard charts. 🧵
36
37
458
@bertwagner
Bert Wagner
2 months
Finally hit Enlightened in @todoist (i.e. I use this tool A LOT). Combined with the Getting Things Done framework, this is what keeps my entire life organized.
0
0
1
@bertwagner
Bert Wagner
3 months
I spent all summer building an IoT notification device. This was a huge learning experience for me and I'm glad to finally have it all wrapped up: https://t.co/LHmSU6WAvw
0
0
2
@bertwagner
Bert Wagner
1 year
In a computing world where most things are immediate, waiting for DNS is truly nerve wracking experience.
0
0
3
@bertwagner
Bert Wagner
1 year
Welcome to the smoke house.
3
0
12
@pshore73
Peter Shore @pshore73.bsky.social
1 year
The schedule is posted, registrations are coming in, do not miss Data Saturday Columbus on August 17, all the details here https://t.co/shFxbO0dlW. If you are in or want to travel to the @CBUSRegion, follow @TechOhioGov, or otherwise interested in data, join us!
0
1
5
@bertwagner
Bert Wagner
1 year
Drink espresso. Put 20 lbs of brisket in the smoker. Drink second espresso. It’s going to be a good day.
2
0
5
@bertwagner
Bert Wagner
1 year
Hatchbacks are the most versatile cars ever. All packed up and excited for the @ONSSUG picnic tonight!!’
0
0
4
@bertwagner
Bert Wagner
2 years
New blog post up for Talkie - a responsive, simple, and private ChatGPT clone:
bertwagner.com
0
0
1
@bertwagner
Bert Wagner
2 years
Finally wrapped up the app I’ve been building for the past month. Now to finish the blog post and put it out there. Sneak peak: 🤖 💬
1
0
1
@bertwagner
Bert Wagner
2 years
I'm tired of hearing about AI.
3
0
14
@neorsd
NE Ohio Regional Sewer District
2 years
sewers moms 🤝 dealing with all your crap and never getting any sleep
10
75
578
@bertwagner
Bert Wagner
2 years
I know folks go crazy for the smells of pumpkin spice season, but I’m excited for the smells of freshly cut lawn season.
1
0
6
@bertwagner
Bert Wagner
2 years
I don’t understand why the Aquabats are at Coachella. But I am here for it
0
0
0
@bertwagner
Bert Wagner
2 years
I am now in the Minecraft server management game.
0
0
4
@bertwagner
Bert Wagner
2 years
I called the IRS this morning with some questions about nonprofit filings and was flabbergasted that there was no hold time. Someone answered on the first ring 🤯
1
0
2
@bertwagner
Bert Wagner
2 years
Paczki party
1
0
6
@bertwagner
Bert Wagner
2 years
Just drove by this restaurant. Needless to say, I’m very confused by the concept.
0
0
0