aboabduallah_j2 Profile Banner
أبو عبدالله Profile
أبو عبدالله

@aboabduallah_j2

Followers
906
Following
1K
Media
97
Statuses
1K

.الذيابات-الجولان🇸🇾.آل عامر بني عقيل

J2a(PF5160) عدنان
Joined May 2024
Don't wanna be here? Send us removal request.
@aboabduallah_j2
أبو عبدالله
4 months
العرب العدنانيون من إسماعيل عليه السلام وبني إسحاق عليه السلام مع أرومتهم التاريخية الآرامية السريانية والكلدانية على السلالة J2. إبراهيم عليه السلام آرامي. قال علي رضي الله عنه: من كَانَ سَائِلًا عَن نِسْبَتِنَا فإِنَّا نَبَطٌ من كُوثى. #j2 #سريان #كلدان #ربيعة #مضر #الشام
41
28
110
@saheh_hadith
صحيح البخاري ومسلم
9 months
عن عبدالله بن مسعود رضي الله عنه قال: قال رسول الله ﷺ: عليكم بالصدق ؛ فإن الصدق يهدي إلى البر، وإن البر يهدي إلى الجنة، وما يزال الرجل يصدق ويتحرى الصدق حتى يكتب عند الله صديقا. وإياكم والكذب ؛ فإن الكذب يهدي إلى الفجور، وإن الفجور يهدي إلى النار، وما يزال الرجل يكذب ويتحرى
3
129
271
@ENG_VIP_
Abdullatif_𐩱𐩡𐩲𐩣𐩥𐩵𐩺
14 hours
@aboabduallah_j2 احسنت الطرح يا اباعبدالله مقال يضع النقاط على الحروف، ويعالج الفكرة بوعي ومسؤولية.فيه التأكيد على أن التغاضي ليس دائمًا حكمة، وأن الحسم المبكر أحيانًا هو عين الحكمةوراحةالبال على المدى البعيد.طرح متزن يفرق بوضوح بين كرم الأخلاق وحسن إدارةالمواقف مقال يستحق الإشادةوالقراءةالمتأنية
0
1
1
@SAlnjmyt93499
الكاتب صالح حماد آلنجمية
19 hours
الحمد لله خروج تطور العينة تحليل السلالة العربية #جينوم
4
3
14
@aboabduallah_j2
أبو عبدالله
22 hours
هنالك أخطاء ومشاكل اذا تجاوزت عنها لأحدهم ستقع بعدها في مشاكل اكبر وتتمنى بعدها لو انك لم تتجاوز منذ اللحظة الاولى. لذلك الحلول الجذرية من البداية هي الشيء الصحيح والمريح على المدى الأبعد، فليس كل خطأ يعتبر التجاوز عنه كرم أخلاق.
1
1
8
@J2_Ibrahem
أبو الحسين
2 days
@aboabduallah_j2 و بعد معرفة الحقيقة من المختصين يجب أن نقولها بكل صراحة : " يجب شرعاً على كل من هو داخل FGC11 عدم الإنتساب إلى إبراهيم عليه السلام " و هذا جزاء من انتسب لغير أبيه حيث قال النبي ﷺ: «مَنِ ادَّعَى إلى غيرِ أبيهِ وهو يَعْلَمُ أنَّه غيرُ أبيهِ فالجَنَّةُ عليه حَرام» وفي رواية أخرى
@AZDfgc4415
AZD-fgc4415. علي الزهراني
13 days
@J2_Ibrahem يجب شرعاً على كل من خارج ال fgc11 عدم الانتساب لابراهيم عليه السلام ومن انتسب لابراهيم فهو ملعون وكذاب وافاك اما من علوج الفرس المدعين او من علوج الروم ابراهيم عليه السلام تحت fgc11 وهذا امر قطعي لا يشك فيه الا منافق وشعوبي كذاب حاقد على العرب ويحاول يسرق نسبهم
1
3
5
@salh123k
صالح الصيخان
9 months
أربعة أشياءلاتتركهاوأكثر منهافي الأزمنة والأمكنة الفاضلة: 1_لاتترك ذكرالله فتحرم ذكر الله لك "فاذكروني أذكركم" 2_لاتترك الدعاءفتحرم الاستجابة "أدعوني أستجب لكم" 3_لاتترك الشكرفتحرم الزيادة "ولئن شكرتم لأزيدنكم" 4_لاتترك الاستغفارفتحرم النجاة "وماكان الله معذبهم وهم يستغفرون"
6
39
68
@aboabduallah_j2
أبو عبدالله
3 months
التطوريون الملاحدة يستخدمون العلم الجيني ويطوعونه لمآربهم، فيجب على المسلم أن يكون فطنا وأن يقرأ ما بين السطور ويعرف ما ذا يقبل وماذا يرد. لا نرد مخرجات الجينات بالمطلق ولا نقبلها بالمطلق. نقبل ما لايخالف الشرع ولا ويدعم هرطقات التطوريين، ونرفض العكس. مثال: نرفض هذا الكائنات
1
6
13
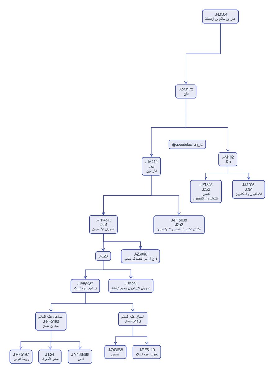
@aboabduallah_j2
أبو عبدالله
6 days
المشجرة العامة الجينية النسبية للسلالات. #جينات_العرب #جينات #arab_dna
34
15
69
@DrFares_4
𝐃𝐫. 𝐅𝐚𝐫𝐞𝐬
5 days
- لا يوجد يهود على FGC3723 إلا عينات فردية من يهود اليمن. - العينات الأوروبية ليست ليهود وكله�� في محيط عربي صرف. - عينات إيران مهاجرة من حضرموت بعمر إسلامي. - عينات الحبشة إمتداد سبئي قديم وبعضها إسلامي. - العلاقة بين حمير واليهودية علاقة دينية فقط. - الخلاصة: لايوجد إسحاق هنا.
@AZDfgc4415
AZD-fgc4415. علي الزهراني
5 days
التحور fgc3723 بنو اسحاق ع س في اليمن ١٤٨عينه خارج اليمن ١٢٧عينه من جميع دول العالم.ما يميز العينات خارج اليمن عينات نوعيه تاريخيه قديمة التحور جزء في اليمن خاصة يافع وهم من بقايا ابناء داود وسليمان عليهم السلام سيكون له ثقل كذلك في الحبشه وايران واوروبا والعراق والشام والسعوديه
8
4
26
@fh_6680
أبو سليمان الحميدي الوائلي
5 days
@aboabduallah_j2 ماشاء الله تبارك الله سلمت يمينك أبا عبدالله طرح رصين، ومُوافق لأصول العلم الجيني وللموروث التاريخي والجغرافي.. وعموماً: الشمس لا تُحجب بغربال، فالحقائق واضحة كالعيان.. وأما المشككين فالحقائق أوجعتهم، وبداخلهم يقرون بأنها هي الصواب! لكنه الكبر يُعمي ويُصم، نعوذ بالله منه.
1
1
5
@_Z467
ناصر محمد L62-M67-Z467-FT153203
5 days
@aboabduallah_j2 كلامك صحيح تقريبا انا اقاربي في كروموسوماتي جت اعلى سلالة فيها نسبة مكونات Indus Valley هم الي تحت T/Z19859
0
2
6
@Arabicustodia
زاخر
5 days
@aboabduallah_j2 فعلا الموضوع واضح وضوح الشمس الردود كلها فلسفة واهواء ولا فيه رد علمي واحد
1
1
5
@BAli1288
بو علي العصفور 不
5 days
@aboabduallah_j2 شي مرتب ما شاء الله. مشكور بو عبدالله على هذا المجهود و ما يصح الا الصحيح 👍
1
1
3
@Abdullah_shdf
ابو عبدالرحمن الحميدي الحمد ال رباع
5 days
@aboabduallah_j2 صادق واضح من بعض الردود انهم ورعان .
0
1
2
@J2_Ibrahem
أبو الحسين
5 days
@SuleimanAlWaili @fgc11223 @aboabduallah_j2 و إذا كان تحور أبو رهف على L859 او L222 خليه بجاوب على هذه 👇🏻😬
@J2_Ibrahem
أبو الحسين
5 days
@HamedAlshareif L859 تحور قحطاني بإمتياز و أكده المختصين قديماً و حديثاً https://t.co/LGfAop8vNq
1
2
3
@SuleimanAlWaili
سمو الوايلي
5 days
@aboabduallah_j2 البحث العلمي المتوافق مع الجينات والرفاة لا نقاش عليه بما يوافقه الدراسات ويأكده الموروث وإن كان هناك ثغرة يكون ردها بالعلم والملاحظ كثرة الأعجاب وإعادة النشر وعدد المشاهدات هذا يعطي توافق إيجابي كبير👍💯 رغم وجود شاذ هنا أو هناك لأن الجينات عزلته وحشرته مع جماعته
1
1
5
@aboabduallah_j2
أبو عبدالله
5 days
@Abdullah_shdf وفيك، الله يسلمك ابو عبدالرحمن، نعم نشوف تعليقاتهم كارهون للحق وجاحدون مستنكرون، كلها صراخ وعويل. القافلة تسير والتاريخ لن يحرف ولا الواقع الجيني.
1
2
6
@Abdullah_shdf
ابو عبدالرحمن الحميدي الحمد ال رباع
5 days
@aboabduallah_j2 بارك الله فيك ابو عبدالله مجهود تشكر عليه وطرح علمي ممتاز . نتمنى ان تكون التعليقات والردود بعلميه غير كذا يعتبر تشغيب وعجز .
1
3
5
@aboabduallah_j2
أبو عبدالله
5 days
ثلة جهلة جهل مركب روجوا في الاونة الاخيرة مسالة الخلائط وربطها بالاصول البعيدة الابوية والانساب. كلام فارغ وغير علمي نعيد ونكرر وسنبين مستقبلا للكموج والمتابعين.
@aboabduallah_j2
أبو عبدالله
9 days
مراحل فقدان أو تغير الخلائط الجينية للشخص عبر الأجيال (autosomal)؛ حيث انها سريعة التغير والفقدان. (ممكن عربي يعجم أو اعجمي يعرب عند الحمقى الذين يعتمدونه للانساب) . والذي ياتيك ليستشهد بالخلائط الجينية على الأصول الأبوية أو العروبة فاعلم أنه ضحية جينات. جينات آبائه (النسب
0
1
8