_streetdogg Profile Banner
Piyush Itankar Profile
Piyush Itankar

@_streetdogg

Followers
7K
Following
2K
Media
335
Statuses
1K

Embedded Engineering @Google | Building https://t.co/iId47V1ytD in spare time, enabling engineers reason well. From AI to Transistor. views are my own.

Learn Low Level Engineering →
Joined June 2017
Don't wanna be here? Send us removal request.
@_streetdogg
Piyush Itankar
3 days
We have a whatsapp channel focused on Embedded Systems. We share nuggets, notes, articles, videos, other resources and pyjamabrah updates. If interested, join here: https://t.co/hYeX0CuMGW
3
20
179
@_streetdogg
Piyush Itankar
55 minutes
An update on Library Access. The monthly subscription plan was disabled few days back. It is enabled again. To opt in use this checkout link: https://t.co/btBG93Eknz The Embedded systems Library has around 25 courses. All focused on low level engineering. More details (table
0
0
6
@Fantia_biz
Fantia
7 days
Find a fave cosplayer!
0
0
0
@_streetdogg
Piyush Itankar
11 hours
Been there. Done that! 2010ish 🥲
@tsoding
Тsфdiиg
2 days
You used to be able to just create a Native GUI App in 10 seconds. No Electron, no Game Engines, no Web frameworks. Just a lean fast .EXE produced in seconds. Works on any Windows machine WITHOUT Internet connection. Software Development is actually going backwards.
0
0
0
@_streetdogg
Piyush Itankar
11 hours
This message makes me happy! (photo/name blurred. privacy). Our goal is to lower the barrier to learning Embedded Systems. I feel lower level programming is simple/easy and based on few mental models/abstractions. Mastering those enables writing precise, accurate and performant
0
1
26
@_streetdogg
Piyush Itankar
12 hours
I am reading this book 📕 I have been playing with the Linux Kernel internals for the past few months now. From building it from scratch to investigating how the boot sequence and device tree node - device driver bindings work. It's been quite a ride! I picked this book few
1
45
387
@th3os1s_
th3os1s ☦️
2 days
Lord Jesus Christ, Son of God, have mercy on me, a sinner.
1
11
222
@_streetdogg
Piyush Itankar
1 day
JTAG debugging of the Raspberry-Pi Here are some snaps from the lecture series on bare-metal programming of the aarch64 (ARM Cortex-A) CPU using the FT232H chip serving as the hardware debugger. more details: https://t.co/H2UGw36hC3 I demonstrate how to connect the hardware
0
14
188
@_streetdogg
Piyush Itankar
1 day
Celebrating a win!! original post: https://t.co/qDPxYHAXId The C language course is included in the library - https://t.co/bw5u9b2CXV
0
2
22
@_streetdogg
Piyush Itankar
2 days
What’s the one project you should do to ACE micro-controllers? By ace, I mean master - + Programmer’s model. + Exception model. + Memory model. + Debug model. + (and) call standard + CPU boot flow The Answer - Write a round robin scheduler!! Why does it work - + You will be
2
15
133
@_streetdogg
Piyush Itankar
2 days
RPi-4 is a great vehicle to learn bare metal aarch64 CPU programming. The hack is, if you replace the kernel image on the SD card with a bare metal binary, the CPU boots that and you can take control of the CPU. Being able to boot a 64Bit ARM CPU from scratch is a god level
18
92
958
@oakmansion
whisperingoakmansion
18 days
Now Open: The Studio at Whispering Oak Mansion Book your tour today and fall in love with every detail. A Place to Gather. A Place to Remember.
0
2
11
@_streetdogg
Piyush Itankar
3 days
The arrow operator (->) is simply a shortcut (syntactic sugar) created to make your code cleaner and easier to read. — (*p).x : "Go to the address p points to, get the whole structure, and then look at member x." — p->x : "Go to the address p points to and immediately look at
5
43
310
@_streetdogg
Piyush Itankar
3 days
Boot-loaders - key responsibilities. + Configuration of the Memory System Configures the hardware interface that controls the RAM. Applies the specific voltage, clock speeds, and timing delays required by the physical RAM chips. Transitions the system from using limited internal
0
8
93
@_streetdogg
Piyush Itankar
4 days
Final tests before takeoff! First batch will be exclusively for those subscribed to the email updates. If you’d like to be updated on the progress, you can signup here - https://t.co/jRR3rKIbIG Context: SOAN-PAPDI FPGA is based on the iCE40UP5K. Our goal is to use this board
2
5
37
@_streetdogg
Piyush Itankar
4 days
Talking about FPGA, This iCe40 based board should be out soon. Thank you @HardikSeth69 for getting the hardware part sorted.
@oprydai
Mustafa
4 days
get started with FPGAs; not by buying the fanciest board; not by waiting for the “perfect” project; not by drowning in HDL textbooks; the entry point is simple: understand that an FPGA is not software pretending to be hardware. it is hardware you shape with logic. you write
4
13
167
@wassie
wassie
9 days
Looking for the perfect sock er...stocking stuffer for your crypto friends and family? Some holiday cheer to light up the inside of your fridge? A "star" or perhaps crescent moon to adorn the top of your tree? Your search is over - our Maru plushies are available NOW on Amazon,
27
19
105
@_streetdogg
Piyush Itankar
5 days
the classic - pass by value and pass by reference example. Given we want to swap the values of x and y. swap(int a, int b); ^^ The value of x and y are passed by copying them to parameter variables that live on the stack. The value is swapped between the parameters. As the
7
57
439
@_streetdogg
Piyush Itankar
5 days
AI generated, based on https://t.co/Lmeko81goL Library is a collection of courses that will guide you on the fundamentals and insights you need to design and implement Embedded Systems based solutions!
1
1
9
@_streetdogg
Piyush Itankar
6 days
Save 55%, use code IAMFEELINGLUCKY link: https://t.co/Lmeko81Oej Library is a collection of courses that will guide you on the fundamentals and insights you need to design and implement Embedded Systems based solutions! includes - Collection of 25 Courses. - 200+ hrs of
0
0
2
@_streetdogg
Piyush Itankar
7 days
Time to assemble and test the first batch :)
@HardikSeth69
Hardik Seth
7 days
𝗦🤎𝗔𝗡 𝗣𝗔𝗣𝗗𝗜 𝗣𝗖𝗕𝘀 are in! Let’s cook🤩 CC: @_streetdogg
0
0
19
@cryptorand
Rand
21 hours
$ETH | Clean. Powerful. Bullish.
0
1
23
@_streetdogg
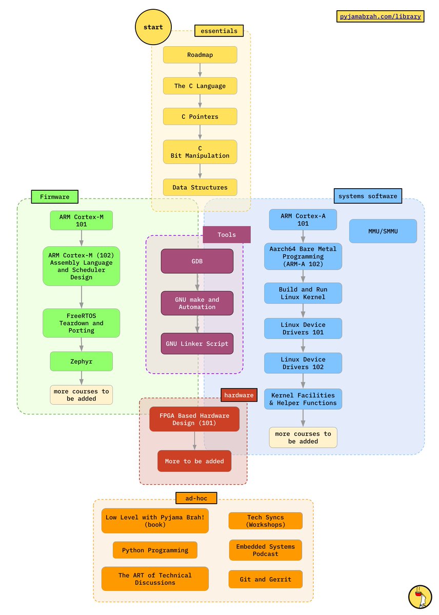
Piyush Itankar
7 days
Embedded Systems Library: I updated the Map. Here's how courses in the library are to be pursued. We are trying to put all the content relating to embedded systems software engineering in one place - The Library. The goal is - lower the barrier to learning Embedded Systems. At
2
32
212
@_streetdogg
Piyush Itankar
7 days
The right way to explore hardware for software engineers is to - 1. Program Cortex-M CPU from scratch once - blink LED. NO IDE. 2. Do the same for Cortex-A cpu. Using IDES and Arduino enables you to control the GPIO but it means nothing if the goal is to learn more about lower
@byte_thrasher
avi
8 days
god help us
8
18
219