_barbhack_ Profile Banner
Barbhack Profile
Barbhack

@_barbhack_

Followers
3K
Following
1K
Media
468
Statuses
1K

Barbhack is a cybersecurity conference in south of France. Cybersecurity, Hacking spirit, networking and ... BBQ!! Let's grill some cybersec! #barbhack25

Joined February 2020
Don't wanna be here? Send us removal request.
@hacknspeak
Hack'n Speak
19 days
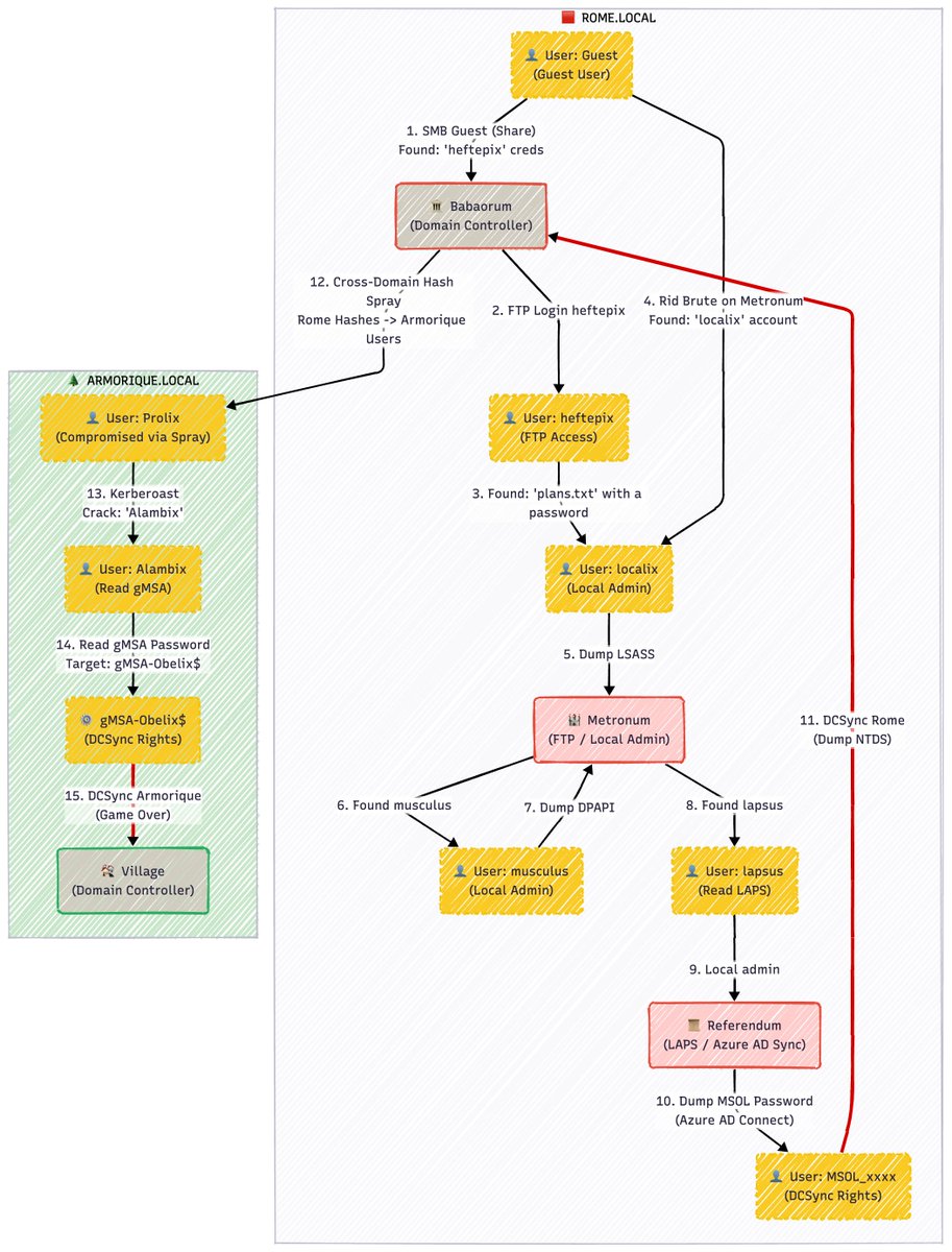
🇫🇷🎙️ Nouvel épisode du podcast Hack'n Speak ! On lance une série spéciale de 4 épisodes sur les différents labs AD créés pour @_leHACK_ et @_barbhack_ 🔥 Préparez-vous à plonger dans l'AD ! Le premier épisode sera dédié au workshop LeHack 2024 🛡️ https://t.co/8GG7csnLnf
1
4
6
@_barbhack_
Barbhack
3 months
#Writeup WEB #1 : Dumb and dumber #Writeup WEB #2 : Fred’s pizza #Writeup WEB #3 : Docker Viewer @_barbhack_ 2025 #barbhack25
@LaPlateformeIO
La Plateforme_
3 months
✨ Retour sur Barbhack 2025 Le 30 août dernier, le palais de Neptune à accueilli l'édition 2025 de la Barbhack, l'événement cybersécurité 🔐. Découvrez l’article complet et les témoignages de nos étudiants ici : https://t.co/fDYwFyhUjt #Barbhack2025 #Cybersecurity #CTF
0
0
0
@_barbhack_
Barbhack
3 months
#Writeup Challenge WEB OIPC @_barbhack_ 2025 #barbhack25
0
0
0
@_barbhack_
Barbhack
3 months
Merci @MISCRedac vous êtes partout ! #barbhack25 #lyoncyberexpo
@MISCRedac
MISCmag
3 months
Retrouvez-nous aujourd'hui à #LyonCyberExpo, stand E486, pour échanger autour de nos publications et repartir avec un exemplaire de MISC ! => https://t.co/lgrn0sCmyR
0
0
1
@_barbhack_
Barbhack
3 months
Hello la communauté #barbhack25 On cherche ce cahier de notes ! #wanted #barbhack25 cc @gr0bot_
0
0
0
@_barbhack_
Barbhack
3 months
👏 Merci pour votre soutien lors de cette édition 2025 ❤️ 👍 LAB401 Sponsor TOOLS & CTF de @_Barbhack_ 📣 @Lab_401 ▶️ https://t.co/nJsbiuM9Uy #barbhack25 #sponsors #cyber #conference
0
0
1
@_barbhack_
Barbhack
3 months
👏 Merci pour votre soutien lors de cette édition 2025 ❤️ 👍 CEFCYS Partenaire ASSOCIATION de @_Barbhack_ 📣 @CEFCYS_Officiel ▶️ https://t.co/nJsbiuM9Uy #barbhack25 #sponsors #cyber #conference
0
1
4
@_barbhack_
Barbhack
3 months
👏 Merci pour votre soutien lors de cette édition 2025 ❤️ 👍 WOCSA Partenaire ASSOCIATION de @_Barbhack_ 📣 @WOCSA_asso ▶️ https://t.co/nJsbiuM9Uy #barbhack25 #sponsors #cyber #conference
0
0
1
@_barbhack_
Barbhack
3 months
👏 Merci pour votre soutien lors de cette édition 2025 ❤️ 👍 OSINTFR Partenaire ASSOCIATION de @_Barbhack_ 📣 @OsintFr ▶️ https://t.co/nJsbiuM9Uy #barbhack25 #sponsors #cyber #conference
0
0
2
@_barbhack_
Barbhack
3 months
👏 Merci pour votre soutien lors de cette édition 2025 ❤️ 👍 MISC Partenaire PRESSE de @_Barbhack_ 📣 @MISCRedac ▶️ https://t.co/nJsbiuM9Uy #barbhack25 #sponsors #cyber #conference
0
0
1
@_barbhack_
Barbhack
3 months
👏 Merci pour votre soutien lors de cette édition 2025 ❤️ 👍 ZATAZ Partenaire MEDIA de @_Barbhack_ 📣 @zataz ▶️ https://t.co/nJsbiuM9Uy #barbhack25 #sponsors #cyber #conference
0
1
2
@_barbhack_
Barbhack
3 months
👏 Merci pour votre soutien lors de cette édition 2025 ❤️ 👍 CAMPUS CYBER REGION SUD / Euromed Partenaire Régional de @_Barbhack_ 📣 @Cyberregionsud ▶️ https://t.co/nJsbiuM9Uy #barbhack25 #sponsors #cyber #conference
0
0
1
@_barbhack_
Barbhack
3 months
👏 Merci pour votre soutien lors de cette édition 2025 ❤️ 👍 CSIRT Urgence CYBER REGION SUD Partenaire Régional de @_Barbhack_ 📣 https://t.co/2xwCH9if57 ▶️ https://t.co/nJsbiuM9Uy #barbhack25 #sponsors #cyber #conference
1
0
0
@_barbhack_
Barbhack
3 months
👏 Merci pour votre soutien lors de cette édition 2025 ❤️ 👍 Académie Vaucluse Provence Sponsor SCHOOL de @_Barbhack_ 📣 https://t.co/ykOPrLNdID ▶️ https://t.co/nJsbiuM9Uy #barbhack25 #sponsors #cyber #conference
0
0
0
@_barbhack_
Barbhack
3 months
👏 Merci pour votre soutien lors de cette édition 2025 ❤️ 👍 ISEN Méditerranée Sponsor SCHOOL de @_Barbhack_ 📣 @isenmed ▶️ https://t.co/nJsbiuM9Uy #barbhack25 #sponsors #cyber #conference
0
0
0
@_barbhack_
Barbhack
3 months
👏 Merci pour votre soutien lors de cette édition 2025 ❤️ 👍 Orange Cyberdefense Sponsor BRONZE de @_Barbhack_ 📣 @orangecyberdef ▶️ https://t.co/nJsbiuM9Uy #barbhack25 #sponsors #cyber #conference
0
0
0
@_barbhack_
Barbhack
3 months
👏 Merci pour votre soutien lors de cette édition 2025 ❤️ 👍 Quarkslab Sponsor BRONZE de @_Barbhack_ 📣 @quarkslab ▶️ https://t.co/nJsbiuM9Uy #barbhack25 #sponsors #cyber #conference
0
0
1
@_barbhack_
Barbhack
3 months
👏 Merci pour votre soutien lors de cette édition 2025 ❤️ 👍 Epsilon Sec Sponsor BRONZE de @_Barbhack_ 📣 @epsilon_sec ▶️ https://t.co/nJsbiuM9Uy #barbhack25 #sponsors #cyber #conference
0
0
1
@_barbhack_
Barbhack
3 months
👏 Merci pour votre soutien lors de cette édition 2025 ❤️ 👍 Synacktiv Sponsor BRONZE de @_Barbhack_ 📣 @Synacktiv ▶️ https://t.co/nJsbiuM9Uy #barbhack25 #sponsors #cyber #conference
0
1
1
@_barbhack_
Barbhack
3 months
👏 Merci pour votre soutien lors de cette édition 2025 ❤️ 👍 La Marine Nationale Sponsor SILVER de @_Barbhack_ 📣 @MarineNationale ▶️ https://t.co/nJsbiuM9Uy #barbhack25 #sponsors #cyber #conference
0
0
0