
YoungECMM
@YoungECMM
Followers
204
Following
140
Media
7
Statuses
56
Young Members of the European Confederation of Medical Mycology | Tweets by the YECMM Board members
Joined October 2023
Fungal disease awareness week 2025 @CDCgov @ICMRDELHI @arunaloke2 @mrshivaprakash @drharsimrankaur @DrVinay118 @drgagandeepdr @thoughtruminant @FisfTrust #Mycology #FDAW #MedicalMycology @MoHFW_INDIA @eurconfmedmycol @YoungECMM @MycologyPGIMER @AIIMSBBSMycolab @dr_satish9
0
7
5
Looking forward to our YECMM Dinner at @timm2025 😊 📝Registration is still possible: https://t.co/XyO8KS41ni
0
2
3
ECMM Candida IV Study is still open for participation Global study on non-albicans candidemia Requirements: 🔬Clinical data + isolates (no limit per site) 📅Apr 2024-Sep 2025 📦Ship isolates in one batch at study end 💰Case-based reimbursement available @eurconfmedmycol
2
6
9
Exciting news! The ECMM Candida IV study is now featured on the ECMM website! Find all the details here: https://t.co/XAsWJjEjO1 @martinhoenigl @Stella_A_I @SarahSedik
ecmm.info
ECMM Candida IV Antifungal tolerance, resistance and clinical outcomes on candidemia caused by non-albicans Candida Observation periods/Timeline Observation period: April 1st, 2024 – September 30th,...
0
6
9
Tips from a local for @TIMM_cc in #Bilbao Hotels within the transport area #1 Check flight companies flying to #Bilbao: https://t.co/TYesNgeH8I
0
3
9
Wang lab shows that in response to echinocandins C. albicans thickens its wall while C.auris stiffens the wall via upregulating B1,6 glucan and strengthening B1,6 - Mannan interactions. https://t.co/arp7dlUBiL
@eurconfmedmycol @YoungECMM @ISHAM_Mycology @youngisham @MRCcmm
0
12
29
Check this latest analysis showing how differential exposure and B-glucan shaving of the wall can modulate Candida immune detection. DOI: 10.1073/pnas.2423864122). @eurconfmedmycol @MRCcmm @ISHAM_Mycology @UniofExeter @YoungECMM
1
9
30
New global guidelines for candidiasis published. Read more here: https://t.co/outyRg0SVQ
#fungalinfection #candida #meded
en.fungaleducation.org
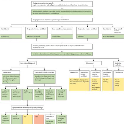
The new Global Guideline for the Diagnosis and Management of Candidiasis (Cornely et al., 2025) is a comprehensive review and update on the diagnosis, treatment, and prevention of Candida infections,...
0
8
13
Hey young mycologists, This is a reminder to our event during #ESCMIDglobal2025 on Saturday, 7:30pm. Please 📝 RSVP using the link below ! Looking forward to meet and connect in #Vienna 👉 RSVP: https://t.co/D6Vw5I0yjK
0
2
4
Explore the inspiring programme of TIMM-12. Which part of the program are you most looking forward to? #timm #mycologie #bilbao #Spain #EuskaldunaBilbao
0
16
22
YECMM is planning a 🍄 get-together during #ESCMIDglobal2025 ! Are you a young clinician/scientist interested in mycology ? Join us on Saturday 12/04 in Vienna. 👉 RSVP: https://t.co/D6Vw5I0yjK
0
6
11
YECMM is planning a 🍄 get-together during #ESCMIDglobal2025 ! Are you a young clinician/scientist interested in mycology ? Join us on Saturday 12/04 in Vienna. 👉 RSVP: https://t.co/D6Vw5I0yjK
0
6
11
An exciting opportunity for a PDRA to join the Fungi-CARE team seeking novel antifungal regimens that protect antifungal drug utility. Background & apply Fungi-CARE project £3.2M from MRC https://t.co/1uve52CKaJ.
@eurconfmedmycol @ISHAM_Mycology @YoungECMM @BMS_Scientific
linkedin.com
🌟 Exciting opportunity in Medical Mycology Research! 🌟 The MRC Centre for Medical Mycology (MRC CMM) is recruiting for a Postdoctoral Research Associate/Postdoctoral Research Fellow to join the...
0
9
22
Proud of the results of a fantastic collaboration with @MSG_ERC We invite all our followers and members to review and comment on the revised clinical outcome criteria on aspergillosis and other molds.
Along w/ @eurconfmedmycol, we are seeking public comments on revised clinical outcome criteria for aspergillosis & other mold infections until 11/30 Draft: https://t.co/PMJX50V01Z Supplement: https://t.co/FcisXGX1uS PW: ECMMMSGERCNov2024asp 📧comments to headquarters@msgerc.org
2
7
8
👉Participate in ECMM Candida IV 🌎wide study on candidemia caused by non-albicans Candida spp. Requirement: clinical data & isolate (not req for C.auris) Reward: Reimbursement & Authorship Observation period: 04/2024 - 09/2025 Interested? 📧 stella.wolfgruber@medunigraz.at
0
10
22
🚨 Final Call for Abstract Submissions! 🚨 The abstract submission deadline for the 22nd ISHAM Congress is fast approaching: November 25th, 2024, 11:59 PM (CET). We look forward to seeing your groundbreaking contributions! 👉 Guidelines and submissions: https://t.co/Uz1OMIg9Ka
0
4
9
In honour of #WorldFungusDay 2024 immunologist Natalie Nieuwenhuizen @NEN42747064 from @Uni_WUE will takeover our account to share with us her fascination for pathogenic fungi and invasive #mykoses. Follow #infectneXt for a week of #FungiFacts! #infectnet #WomeninScience
0
8
12
📢 Reminder: Call for Abstracts! 🔗 Submit your abstract here: https://t.co/WkgR780iT5 🗓️ November 4, 2024, 23:59 CET | Abstract Submission Deadline Your input is invaluable. Let’s make ISHAM 2025 unforgettable together! 💡✨ #ISHAM2025 #CallForAbstracts #ISHAM
0
9
15
Opportunity to enroll for a new on-line course in medical mycology delivered by experts in @eurconfmedmycol. Starts November 4th 2024. @ISHAM_Mycology @youngisham @YoungECMM @IMC12NL @BritSocMedMyc @martinhoenigl
5
56
108
#ISHAMAsia begins with a bang. Excellent keynote by @arunaloke2 looking forward to the academic extravaganza @ISHAM_Mycology @youngisham @YoungECMM @eurconfmedmycol @mrshivaprakash @AFWGonline
0
4
16