Top Research Centre Mechatronics
@UiaTrcm
Followers
20
Following
23
Media
1
Statuses
40
University of Agder - Top Research Centre Mechatronics (TRCM)
Grimstad, Norway
Joined March 2021
Their work is part of the 'Arven etter Dannevig' project, a multi-disciplinary collaboration involving the Institute of Marine Research (IMR / @havforskningen) and the University of Agder, Norway (UiA / @uiagder). Learn more:
sifblogg.uia.no
In this research and innovation project, two master students from the University of Agder have been developing a multi camera system which will be used for testing 3D reconstruction underwater. The...
0
0
0
Two master's students from the University of Agder, working with Top Research Centre Mechatronics (TRCM), have developed a 24-camera underwater monitoring system to revolutionize marine ecosystem observation, preparing for 3D video streaming and AI integration.
1
2
2
Honorary Membership in Norwegian Society of #Mechatronics Grateful! https://t.co/olUxIA0vtn
@hokarob @IRBCAM
uia.no
UiA-professor Geir Hovland er utnevnt til æresmedlem i Norwegian Society of Mechatronics (NSOM).
1
1
2
Kapret prestisjejobb i Sveits under masterstudiet
uia.no
Jørgen Fone Pedersen ble tilbudt jobb hos CERN i Genéve før endt mastergrad. Mekatronikkstudiet har kommet godt med i den nye arbeidshverdagen.
0
0
1
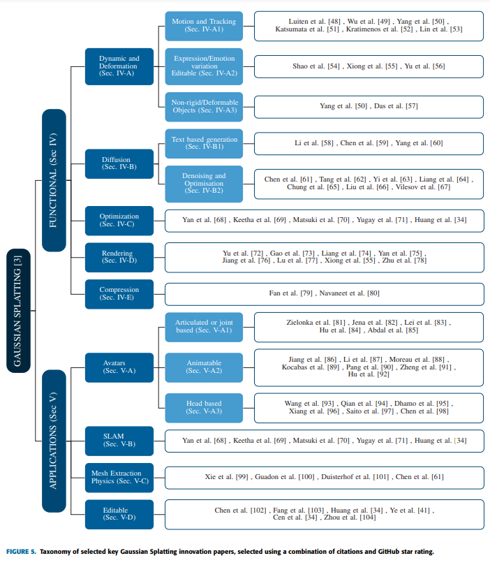
Gaussian Splatting: 3D Reconstruction and Novel View Synthesis, a Review Anurag Dalal, Daniel Hagen, Kjell G. Robbersmyr, @knausgard tl;dr: in title https://t.co/PXp9hAITxK
1
14
92
Drone RL arena indoor navigation system accuracy testing. Miqus Hybrid from @QualisysMocap and our drone arena developed through mechatronics student projects @uiagder / @UiaTrcm.
0
1
2
Today our brilliant student Ørjan Langøy Olsen is presenting his work on "A contrastive learning approach for individual re-identification in a wild fish population" at the NLDL conference. A collaboration between @cairuia, @coastresnor and TRCM. https://t.co/eVaN7YUAW6
0
7
3
Preprint, A contrastive learning approach for individual re-identification in a wild fish population:
researchgate.net
PDF | In both terrestrial and marine ecology, physical tagging is a frequently used method to study population dynamics and behavior. However, such... | Find, read and cite all the research you need...
0
1
2
Congratulations to my excellent college , Aditya Gupta, who led the work on "Accurate Wound and Lice Detection in Aquatic Salmon Fish Using Convolutional Neural Networks," which just got accepted in the Journal Fishes. Authors: A. Gupta, E. Bringdal, K. M. Knausgård, M. Goodwin
0
4
4
Top Research Centre Mechatronics (TRCM) will contribute to developing a new fused underwater camera solution for the planned coastal observatory at Torungen lighthouse in Arendal. https://t.co/kRVwohzxmc
0
1
2
I oktober er det mulig å ta e-læringskurs i NSMs grunnprinsipper for IKT-sikkerhet helt gratis! Sjekk ut hvordan du registrerer deg på https://t.co/IkomkHbfrI
nsm.no
Oktober er nasjonal sikkerhetsmåned. Da er e-læringskurs i NSMs grunnprinsipper for IKT-sikkerhet gratis.
3
21
37
Innholdsskaper - studentrekruttering https://t.co/59QMRiErb7 via @FINN_no
finn.no
Om stillingenVed Universitetet i Agder er det ledig en fast 100 % stilling som kommunikasjonsrådgiver innen digital kommunikasjon, knyttet til vår
0
0
0