
UCSF Liver Center
@UCSFLiverCenter
Followers
183
Following
2
Media
8
Statuses
46
The goal of the Liver Center is to integrate bench science with clinical investigation, in support of its vision to understand and cure human liver diseases.
Parnassus Campus, UCSF
Joined July 2021
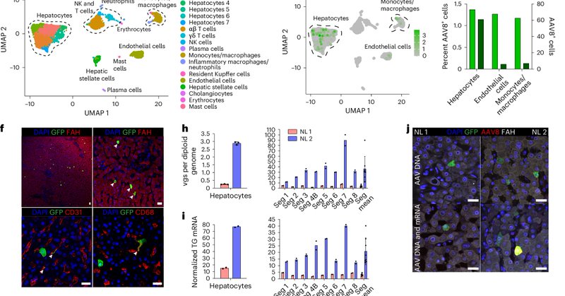
Just published! 🎉Machine perfusion of non-transplantable human livers permits optimization and de-risking of liver gene therapy with AAV vectors. Funded by @NIDDKgov with contributions from all @UCSFLiverCenter cores. See publication in @NatureBiotech
https://t.co/o5tu5Bypcj
nature.com
Nature Biotechnology - The suitability of different AAV capsids for gene therapy is assessed in human livers.
0
0
4
Just published! 🎉New article using machine perfusion of non-transplantable human livers to optimize and de-risk liver gene therapy with AAV vectors. Facilitated by contributions from all @UCSFLiverCenter cores. See publication in @NatureBiotech
https://t.co/o5tu5Bypcj
nature.com
Nature Biotechnology - The suitability of different AAV capsids for gene therapy is assessed in human livers.
0
0
2
‼️Tomorrow, Jan. 15th, at 7am - Transplant Surgeon Dr. Garrett Roll & Director of our @UCSFLiverCenter Dr. Holger Willenbring, will deliver their talk on "Machine Perfusion of the Liver: Clinical Impact and Discovery Potential" at Grand Rounds.. Join Us 👉 https://t.co/mgX9UhxPVh
0
2
12
‼️Kicking off the week by revealing that @UCSF Pediatric Surgeon Dr. @AmarNijagal has been rewarded a $50,000 Pilot/Feasibility Grant from @UCSFLiverCenter for his study titled "Deciphering the Role of Macrophage Mediated Signals on Immune Tolerance in the Developing Liver."👏👏
0
5
21
Thank you to the #SLAM2024 sponsors! @AASLDtweets @PLRC_PittLiver @AJPathology @ASIPath @BlueFaeryLiver @Novartis @UCSFLiverCenter @AmerGastroAssn
#ASIPmeeting #liverresearch #liverdisease #livercancer
1
8
13
Just TWO MORE DAYS to save on registration for SLAM 2024! Register by March 31 https://t.co/amtcXyerHG
#ASIPmeeting #liverresearch #liverdisease #livercancer
@UCSF @PittDeptofMed @NovartisScience @PLRC_PittLiver @UCSFLiverCenter
0
2
2
Check out the program and register for SLAM, the Summer Liver Academy Meeting! Looking forward to seeing you in June! 👉 https://t.co/Ln0O4NxN6q
#livertwitter @UCSFLiverCenter
0
0
0
Check out the program and register to attend SLAM, the Summer Liver Academy Meeting! Looking forward to seeing you in June! #livertwitter
0
0
0
The FASEB Summer Liver Biology Conference you have grown to know and love has a new name - SLAM, the Summer Liver Academy Meeting! Save the date and spread the word for June 2024.👇 Website and program coming soon!🙌 @AASLDtweets @EASLedu @AmerGastroAssn @ASIPath #livertwitter
0
3
6
‼️Monday, Nov 13th, in Boston, @UCSFTransplant & @UCSFLiverCenter researcher, Dr. Holger Willenbring, takes the stage at AASLD Liver Meeting @AASLDtweets to give the Hans Popper State-of-the-Art Lecture, sharing his vision on the "Next Generation Human Liver Gene Therapy"👇
0
2
8
Latest from Arielle Klepper, Michele Tana and colleagues at the UCSF Liver Center: @UCSFmed @ucsfGIfellows @czbiohub
pubmed.ncbi.nlm.nih.gov
These data provide evidence for a novel serological profile in AIH, including a possible functional role for anti-RXFP1, and antibodies that cross react with HHV6 U27 protein.
0
0
2
Congratulations to Marko Groeger et al from the Willenbring lab, who report in a human iPSC model that inflammatory signaling from activated iPSC-macrophages induces insulin resistance in iPSC-hepatocytes. @UCSFSurgery @ucsfstemcell @UCSFMed
pubmed.ncbi.nlm.nih.gov
Hepatic insulin resistance is recognized as a driver of type 2 diabetes and fatty liver disease but specific therapies are lacking. Here we explore the potential of human induced pluripotent stem...
0
0
4
Congratulations to everyone who presented at AASLD’s Liver Conference this year! Our fellows and The Liver Center had a total of 33 posters presentations, 12 oral presentations, and 6 meet-the-expert sessions!
0
2
19
Kudos to @AmarNijagal, Bruce Wang and @FranklinHuang on their new pub demonstrating that single cells & organoids from pediatric hepatoblastomas reveal unique features that predict responses to chemotherapy. @UCSFLiverCenter @UCSFSurgery @UCSFDOM
pubmed.ncbi.nlm.nih.gov
Pediatric hepatoblastoma is the most common primary liver cancer in infants and children. Studies of hepatoblastoma that focus exclusively on tumor cells demonstrate sparse somatic mutations and a...
0
1
8
Can extra #MELD points allocated based on height improve sex disparities in liver #transplant? Check out this 📝 by Bernard et al in @amjtransplant to see! Summary below (by SoMe @jlouissaint89 of @UTSWGI) https://t.co/pbfceaFx60
#LiverTwitter #equity #livertransplant
1
4
8
Congratulations to Monika Sarkar and colleagues from the @UCSFLiverCenter on their publication documenting an increased risk of NASH in women of reproductive age who have polycystic ovary syndrome. https://t.co/PPxSeX45AQ
pubmed.ncbi.nlm.nih.gov
Polycystic ovary syndrome (PCOS) occurs in approximately 10% of all reproductive-age women, with over 50% of these patients having imaging-confirmed nonalcoholic fatty liver disease (NAFLD). Whether...
0
0
1
Congratulations to Marisa Medina and her team on their new publication in @AGA_CMGH showing patient-derived iPSCs in their undifferentiated state can be used to model genetic factors that influence hepatic lipid accumulation.🎉 https://t.co/MuKTpO9gnT
pubmed.ncbi.nlm.nih.gov
Undifferentiated Induced Pluripotent Stem Cells as a Genetic Model for Nonalcoholic Fatty Liver Disease
0
2
3
The @UCSFLiverCenter contingent is inspired by the great science at #LBCSRC22! If you agree, and are looking for a rewarding postdoc, please contact us! We are happy to discuss opportunities in a variety of liver labs.
0
0
2