TransEstelle Profile Banner
@transestelle.bsky.social🏳️‍⚧️🏳️‍🌈 Profile
@transestelle.bsky.social🏳️‍⚧️🏳️‍🌈

@TransEstelle

Followers
4K
Following
89K
Media
12K
Statuses
101K

21 / she/her / Poly / banner: @JyroReal / my DMs are always open / IT student / Xenoblade and Trails of Cold Steel fans dni

Torigoth, Gormott
Joined January 2020
Don't wanna be here? Send us removal request.
@TransEstelle
@transestelle.bsky.social🏳️‍⚧️🏳️‍🌈
1 year
I'll be gone for a few days, follow me on bluesky and add me on discord
0
0
8
@NintendoDE
Nintendo DE
17 hours
Eine physische Version von #XenobladeChroniclesX: Definitive Edition – #NintendoSwitch2 Edition erscheint am 16. April.
13
33
303
@RanmaWRLD
Ranma 🐉
5 days
Le fait qu’elle se soit mariée avec un personnage de manga c’est même pas le gros soucis, le VRAI problèmes c’est qu’elle ait décider de se MARIER avec un PERSONNAGE de RENT A GIRLFRIEND
@PrismeMedia
Prisme
5 days
🇫🇷💍 Lucie, une française de 24 ans, s’est mariée au Japon avec Mami Nanami, un personnage du manga Rent-A-Girlfriend
104
1K
25K
@BoTalksGames
BoTalksGames
20 days
how it feels being someone who actually plays different types of games the past few weeks and heading into february
51
931
9K
@KrystalWolfyAlt
Queen Liza🩷🤍💙
20 days
Tomodachi Life
32
2K
34K
@depressionlesss
Antidepressant Content
20 days
consumed by greed
33
1K
16K
@hongsamos
tana
23 days
какие же вы тупые и смешные
@GottVeil
Veil Gott
24 days
@hongsamos Проблема в тебе
82
308
21K
@RealRGE
RGE
28 days
Das ist übrigens das dümmste was ich je gelesen hab. Die Hardware ist und war nie das Problem. Die kurze Entwicklungszeit, das niedrige Budget und der immense Druck sorgen dafür, dass die Spiele seit längerer Zeit größere Probleme haben. Andere Devs haben auf der SW1 abgeliefert.
@AshenOne
Ashen One
29 days
Turns out Game Freak wasn’t the issue. The hardware was holding them back. Beast of Reincarnation is what happens when they can finally breathe..! Coming in summer 2026 😍
29
22
470
@TransEstelle
@transestelle.bsky.social🏳️‍⚧️🏳️‍🌈
1 month
Not only in retrospect, it was already garbage back theb abd the E3 presentation probably also was really underwhelming
@wariocolosseum
bONGO 💫
1 month
in retrospect, nintendo's 2018 was honestly pretty shit without smash. if they hadnt released smash that year, this couldve easily contended as the worst year for the swtch (honestly not much better even with smash lol)
0
0
1
@esnullvierari
Arian
1 month
RB Leipzig
@jannibal_
Jan A. Karon
1 month
🔴Exklusiv @niusde_: Eigentlich wollte AfD-Chef Tino Chrupalla morgen mit elf Freunden, darunter mehreren Geschäftsleuten und ihren Ehefrauen, zum Bundesliga-Spitzenspiel RB Leipzig gegen FC Bayern München. Für das Geburtstagsgeschenk Chrupallas an einen Freund besorgte er
5
21
2K
@Makhaccino
Makharoni
1 month
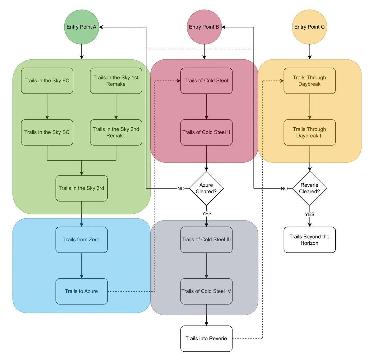
Delete entry point B and C
@intlctrapist
Ritz
1 month
most normal trails play order
14
11
255
@funkykongfac
Radical Funky Kong Facts
2 months
one of my irl friends genuinely wasn't convinced on buying a switch 2 until fucking MARIO TENNIS was revealed and then they were like Yeah im on board now
@Stealth40k
Stealth
2 months
Nintendo's 2026 Publishing Lineup So Far: Jan 15th - Animal Crossing: NH Switch 2 Edition Feb 12th - Mario Tennis Fever March 5th - Pokemon Pokopia Spring - Yoshi and the Mysterious Book Spring - Super Mario Bros. Wonder Switch 2 Edition Spring - Tomodachi Life: Living the Dream
60
119
3K
@LocalBateman
Your Typical Local Man
2 months
58
2K
34K
@literallymecats
LiterallyMeCats
2 months
27
960
18K
@BigPearto
big pearto's daily life
2 months
i am big pearto
3
167
2K
@MimisAnxiety
Mia the menace⚢
2 months
This gif is amazing and i like it i think
19
2K
24K
@ditzysAlt
ditzy 🍥
2 months
223
30K
129K
@gifkitties
️️️️️️️️️️️️️️️️️️
2 months
ah! christmas! 2 days away!
7
920
8K
@PowerfulAuraX
cats with powerful aura
2 months
26
2K
7K
@TransEstelle
@transestelle.bsky.social🏳️‍⚧️🏳️‍🌈
2 months
Thanks Gordon Freeman
0
1
8
@Matty_Proto
Toaster
2 months
Goob morning
20
4K
30K