Joe Nash
@TheNashFactor
Followers
220
Following
3K
Media
0
Statuses
31
PGY1 @uOttawaNSx | MD/PhD @Queensu | NeuroImaging and Translational Stroke Research | Ex-Varsity Basketball Player, Current Coach and Weightlifter
Kingston, Ontario
Joined February 2014
Last week, our PGY-1 residents @TheNashFactor and @JL_Angelo1 kicked off their journey at the 14th Annual Canadian Neurosurgery Rookie Camp! A big thank you to @UofTNeuroSurge for hosting an inspiring and well-run event #Neurosurgery #MedEd
2
2
11
We are delighted to welcome two superstars, Dr. @TheNashFactor and Dr. @JL_Angelo1, as incoming PGY1s to Ottawa #neurosurgery program. Looking forward to working with you guys! @uOttawa
1
3
41
Pleased to announce some more work from our lab examining the influence of social environment on gut microbiome https://t.co/SHekZ3LORv
link.springer.com
Animal Microbiome - The gut microbiota (GM) has proven to be essential for both physical health and mental wellbeing, yet the forces that ultimately shape its composition remain opaque. One...
0
0
0
Check out this new work by @TheNashFactor, @QueensU_CNS PhD graduate & MD trainee @QueensUHealth out now in @NatureComms
0
2
8
These changes were linked to better recovery, highlighting the important role of higher-order brain areas in post-stroke recovery.
0
0
0
This study investigates how stroke impacts brain structure and recovery. Using advanced brain imaging - fMRI and manifold techniques, we found that higher-order brain regions, such as those involved in emotion and cognition, showed significant changes after stroke.
1
0
1
Glad to share some of my PhD work on stroke recovery published in @NatureComms This work wouldn’t have been possible without my co-authors and supervisors. https://t.co/S7nPvuaWMN
@tmedQueens @QueensU_CNS @QueensMDPhD @QueensUHealth
nature.com
Nature Communications - Using advanced brain imaging in male macaques, the authors show that both motor and higher-order brain regions, such as those involved in emotion and cognition, show...
2
1
10
Congratulations Joe Nashed on your successful PhD defense - Understanding the Neural Correlates of Recovery in a Non-Human Primate Model of Ischemic Stroke. @TheNashFactor @QueensuDOM @QueensUHealth @queensgradstudy
0
2
9
New publication: Using electronically delivered therapy and brain imaging to understand OCD pathology: A pilot feasibility study https://t.co/0hveyx0RbV
0
0
4
Another one from the Cook lab - Nashed, J.Y. et al. “Spontaneous Behavioural Recovery Following Stroke Relates to the Integrity of Parietal and Temporal Regions” Transl. Stroke Res. (2022). https://t.co/8VC4G0wxKi
0
0
7
Another one from our group: "Distinct patterns of cortical manifold expansion and contraction underlie human sensorimotor adaptation" | Proceedings of the National Academy of Sciences
pnas.org
Sensorimotor learning is a dynamic, systems-level process that involves the combined action of multiple neural systems distributed across the brain...
0
1
3
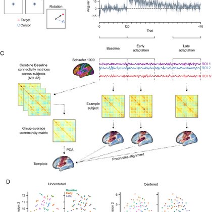
One of our recent papers characterizing the variation of whole brain network activity during a sensory motor task: “Whole-brain dynamics of human sensorimotor adaptation” (2022) Standage DI, Areshenkoff CN, Gale DJ, Nashed JY, Flanagan JR,Gallivan JP, https://t.co/XJi5oPKNcn
academic.oup.com
Abstract. Humans vary greatly in their motor learning abilities, yet little is known about the neural processes that underlie this variability. We identifi
0
0
6
New paper out examining the neural mechanisms underlying variability in learning and relearning:
elifesciences.org
Human sensorimotor learning is associated with changes in the structure of cognitive and motor functional brain networks, and reconfiguration processes occurring in these networks are associated with...
0
0
3
Congratulations to PhD Candidate Marty VandenBroek and MD/PhD Candidate Joe Nashed as recipients of the Canadian Graduate Scholarship - Doctoral awards. @QueensuDOM @queensgradstudy @QueensUHealth @TheNashFactor
0
3
24
0
5
6
Bringing innovation from the lab to life: Dr. D.J. Cook works to advance promising stroke therapies. http://t.co/EyRf1cpxEi
1
4
3
Rapid Online Selection between Multiple Motor Plans http://t.co/Bnu0rlfLgB The brain "precomputes" many strategies to achieve a goal
0
3
5