TSESystems Profile Banner
TSE Systems Profile
TSE Systems

@TSESystems

Followers
715
Following
114
Media
299
Statuses
478

Trusted leader in metabolic, behavioral, physiological, and inhalation research.

worldwide
Joined June 2013
Don't wanna be here? Send us removal request.
@TSESystems
TSE Systems
6 days
How far can one amino acid shape metabolic health? A new study in Nature Communications shows a clear link between lysine restriction, gut microbes, and metabolic health. The authors demonstrate that a simple change in dietary amino acids can enrich Parabacteroides goldsteinii
1
0
0
@TSESystems
TSE Systems
14 days
Stress-free. Automated. Long-term. The Operant Wall enables fully automated, stress-free cognitive experiments in the metabolic or behavioral home cage — ideal for long-term studies of motivation, learning, and attention. Animals learn faster in home-cage environments compared
0
0
0
@TSESystems
TSE Systems
22 days
Join us on 6–7 November at Booth #9 as we celebrate 10 years of the European Animal Research Association. Together, we will explore how to advance and shape the future of animal research. Our scientific experts, @Jasmin Remmes, PhD, and @Pierre-Louis Ruffault, PhD, can’t wait to
0
0
0
@TSESystems
TSE Systems
27 days
What if your brain, not your diet, determines how much energy your body burns? A new study in Neuron identifies a specific GABAergic neuron population in the arcuate hypothalamus that regulates how much energy the body expends—not how much it intakes. When these Crabp1-neurons
0
0
1
@TSESystems
TSE Systems
29 days
ObesityWeek 2025 is almost here! We are excited to meet you in Atlanta next week — visit TSE Systems at booth #206. Discover our latest innovations driving precision in metabolic and obesity research — from the new BMR Speakman Chamber to the next-generation PhenoMaster and
0
0
1
@TSESystems
TSE Systems
1 month
We are proud to launch the BMR Speakman Chamber. Developed in collaboration with Prof. @JohnSpeakman4 for true basal metabolism in rodents. 1-second gas exchange. Infrared inactivity check. Thermoneutral precision. 🔗 Learn more: https://t.co/ygmkdJzhju #BasalMetabolism
1
2
5
@TSESystems
TSE Systems
1 month
Every once in a while, a study comes along that reshapes how we think about something as fundamental as satiety. The new paper in Cell Metabolism — “Genetic and physiological insights into satiation variability predict responses to obesity treatment” — is one of those. Across
0
0
0
@TSESystems
TSE Systems
1 month
Exciting news for our IntelliCage user community! We are happy to introduce the newest module - the Dark Tunnel Box (DTB). Designed to enrich the IntelliCage environment, the DTB enhances cognitive performance and supports natural behavior in group-housed rodents. While
0
0
0
@TSESystems
TSE Systems
2 months
We are proud that TSE Systems has been awarded the BSFZ seal — the official mark of R&D excellence from the German Federal Ministry of Education and Research. Our team pushes the boundaries of science to deliver the most precise, intelligent, and future-ready solutions for
0
0
0
@TSESystems
TSE Systems
2 months
We’re excited to announce the Scientific Workshop 2025 "Recent Developments in Metabolic and Behavioral Analysis of Rodents" Join leading international scientists for a two-day workshop exploring the latest advances in rodent metabolic and behavioral research. This event offers
0
1
1
@TSESystems
TSE Systems
2 months
Congratulations to Prof. Dr. Matthias Tschöp on being elected President of LMU Munich! We are proud to see Prof. Tschöp, who supported us in the early development of the PhenoMaster during his time in Cincinnati, now taking on a leadership role at one of Europe’s top
0
0
0
@TSESystems
TSE Systems
2 months
With the integration of ¹³C sensors into indirect calorimetry, automated and continuous isotope tracing becomes possible in vivo. This new approach allows researchers to track metabolic pathways in real time beyond traditional methods.
@TSESystems
TSE Systems
3 months
From Innovation to Standard: Stable Isotope Tracing in In Vivo Research. In this video, @DanielaOettler, PhD, MBA, explains how our C¹³ Stable Isotope Sensors extend indirect calorimetry with an additional readout: ✔️ Real-time tracing of specific substrates (glucose, fat,
0
1
1
@TSESystems
TSE Systems
2 months
A new layer of thermogenesis uncovered - beyond UCP1. A groundbreaking study in Nature has unveiled a novel mechanism of energy regulation. It turns out that peroxisomes in adipose tissue can generate heat by metabolizing branched-chain fatty acids. Lodhi et al. described a
0
0
2
@TSESystems
TSE Systems
2 months
Another breakthrough with the 13C Sensor: advancing nutritional research. We are excited to announce a remarkable advancement in nutritional research, as highlighted in the latest Nature Metabolism publication. The study, led by Sunhee Jung et al., showcases the application of
0
0
0
@TSESystems
TSE Systems
2 months
We are happy to attend the upcoming Helmholtz Diabetes Conference in Munich, starting Monday. At our booth, we will present the latest innovations in metabolic and behavioral research: - CaloMax HS – delivering precise high-throughput calorimetry for advanced metabolic
0
0
0
@TSESystems
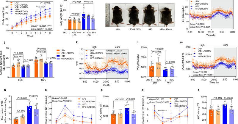
TSE Systems
2 months
Nearly half of Americans and millions worldwide struggle with obesity, but a surprising amino acid may hold the key to weight loss. Using the TSE Systems PhenoMaster, which precisely tracks food intake, energy expenditure, and activity in mice, scientists at @nyugrossman
0
0
1
@TSESystems
TSE Systems
3 months
Neuroscience is entering a new dimension. Imagine capturing every tail flick, paw lift, and micro-movement in true 3D — no markers, no tethers, no blind spots. We are thrilled to introduce BehaviorAtlas - new groundbreaking system that brings behavior tracking into a whole new
0
0
1
@TSESystems
TSE Systems
3 months
From Innovation to Standard: Stable Isotope Tracing in In Vivo Research. In this video, @DanielaOettler, PhD, MBA, explains how our C¹³ Stable Isotope Sensors extend indirect calorimetry with an additional readout: ✔️ Real-time tracing of specific substrates (glucose, fat,
0
0
1
@TSESystems
TSE Systems
3 months
From Preclinical Motion to Clinical Insight. Motor function is often the first and most sensitive biomarker in CNS drug development. Subtle gait and posture deviations can appear long before clinical symptoms — and detecting them early can change the trajectory of a therapy.
0
1
2