SynapRoot Profile Banner
SynapRoot 🧬 Profile
SynapRoot 🧬

@SynapRoot

Followers
28K
Following
6K
Media
377
Statuses
1K

SynapRoot 🧬 The 1st ZK-Intent Settlement Network on @SeiNetwork.⚡️Empowering AI Agents with privacy & speed.($/acc) https://t.co/XHWKJzTd3B 🔴

SeiNetwork
Joined November 2012
Don't wanna be here? Send us removal request.
@SynapRoot
SynapRoot 🧬
3 months
🚨 BIG UPDATE: Beraroot Evolves into @SynapRoot on @SeiNetwork 🔴🔵 We are not just rebranding, we are upgrading our entire DNA. Beraroot is becoming SynapRoot. We are migrating to Sei, expanding our engineering team, and redefining the infrastructure for the AI Agent Economy.
16
6
30
@SeiNetwork
Sei
8 days
The global financial stack is taking shape on Sei. Crypto-native infrastructure, market access, and traditional financial products. All converging on high performance rails. Next, it scales on Sei Giga.
44
72
477
@SynapRoot
SynapRoot 🧬
17 days
Mempools were a mistake. Broadcasting your strategy before execution is financial suicide. Enter ZK-Intents. Input: Cryptographically hidden. Routing: Solver blind auction. Finality: <380ms on @SeiNetwork. Don't trust the RPC. Trust the math. ▇▇▇ SynapRoot is loading...
4
3
9
@SynapRoot
SynapRoot 🧬
17 days
🧬Make Artificial Intelligence Great on @SeiNetwork
@torodex_xyz
Toro DEX Sei/acc
18 days
Make Agents Great (Again?)
0
2
6
Stay the Course
11
72
512
@SeiNetwork
Sei
25 days
One hundred million wallets on Sei. So far.
81
103
679
@SynapRoot
SynapRoot 🧬
1 month
SEISYNAPROOT🧬
5
0
4
@SynapRoot
SynapRoot 🧬
1 month
v6.3 ($/acc)
@Sei_Labs
Sei Labs
1 month
Recent ATHs in daily active wallets and activity on @SeiNetwork led to more historical data, making nodes work harder. Last week's upgrade (v6.3)—now live on mainnet—delivers: - 9× faster snapshot creation and - up to 25x faster cold-starts when loading and replaying snapshots
2
3
8
@BuildwithSei
Build with Sei
1 month
Learn on @Dune! Turn Sei onchain data into reliable, actionable insights. Live session — for Sei teams new to Dune and Duners new to Sei. Feb 12 · 1pm EST · Dune YouTube & X Spaces
7
4
69
@SynapRoot
SynapRoot 🧬
1 month
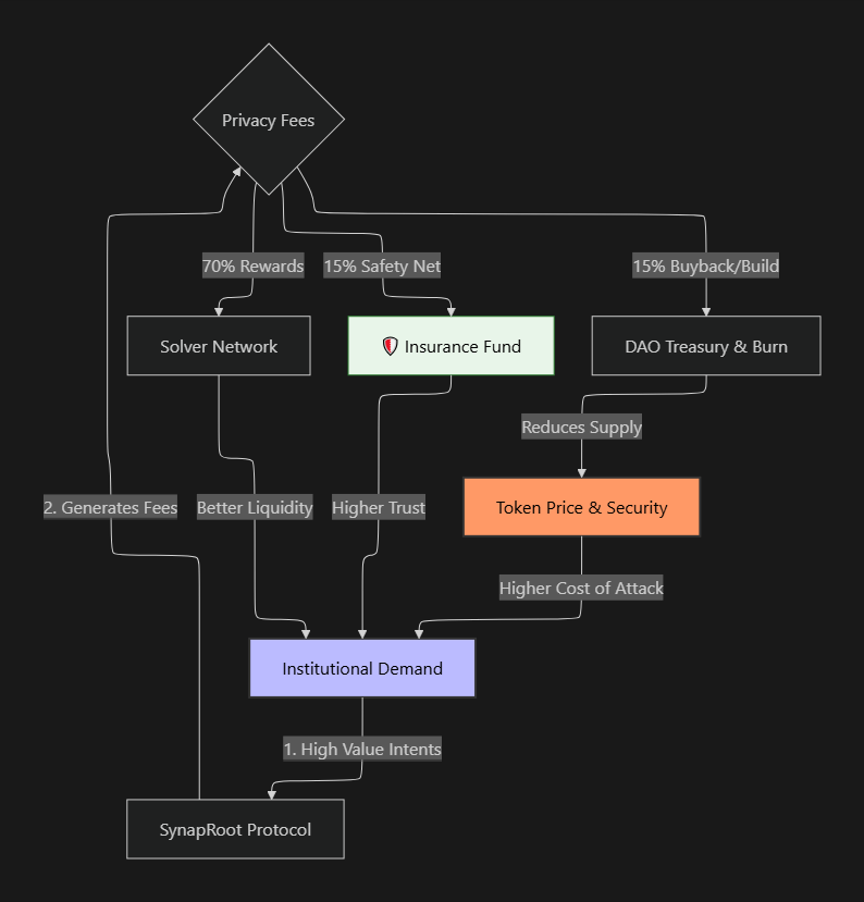
Every privacy fee has a purpose.🔴 • 70% fuels the Solver Network • 15% builds the Insurance Fund • 15% strengthens the Treasury Result: → Better liquidity → Higher trust → Stronger token security This attracts institutional demand, which brings high-value intents back
8
4
11
@SynapRoot
SynapRoot 🧬
2 months
GM. Market downturns don't shake us; we’re just waiting for the light to break through. Get ready, SEINETWORK'S SZN is fast approaching. 🧬🔴
8
1
12
@jayendra_jog
Jay ($/acc)
2 months
yesterday, the governance proposal for upgrading @SeiNetwork to v6.3 was passed. this will be the very first fork on the road to Giga. Giga is Sei Network’s high-performance future, with 200k tps and 400ms blocktimes. below are the changelogs for v6.3, which include adding
18
14
149
@SynapRoot
SynapRoot 🧬
2 months
Looking for answers? Check out our FAQs: https://t.co/1j3jrNshtD DApps powered by SynapRoot infra are already in the works. AI & SEI ARE THE FUTURE.
7
3
11
@SynapRoot
SynapRoot 🧬
2 months
Tokenization scales when execution becomes invisible —fast, private, and verifiable.🧬
@SeiNetwork
Sei
2 months
“Tokenization will bring progress in global finance.” — Davos, 2026 Tokenization is now on the global agenda. The question is no longer if, but how it reaches global scale.
5
3
7
@SynapRoot
SynapRoot 🧬
2 months
Sei + AI + ZK = ? 🧩 The missing piece of the @SeiNetwork puzzle is being forged. 🏗️ Imagine a world where your AI executes high-alpha strategies with sub-second finality, totally invisible to MEV bots, and immune to fake data signals. That’s the SynapRoot vision. ✨ Pure
5
6
12
@jayendra_jog
Jay ($/acc)
2 months
AI on @SeiNetwork is going to be huge
29
7
124
@Sei_Labs
Sei Labs
2 months
The SIP-3 upgrade is the first in a series of protocol upgrades that will culminate with Sei Giga, the 5 gigagas future of the Sei Network. The rollout of SIP-3 begins now and is expected live on mainnet by the end of March. Here’s what the Sei ecosystem needs to know:
3
5
32
@SynapRoot
SynapRoot 🧬
2 months
🧬🤝🐟 We’re excited to announce our partnership with @MetaFishtank — the infrastructure layer for User-Generated AI Agents (UGA) on @SeiNetwork. 🧬 Following their mainnet launch, MetaFishtank will integrate and leverage SynapRoot’s Data Integrity Anchor technology to further
14
5
22
@SynapRoot
SynapRoot 🧬
2 months
Build like a Sensei with SynapRoot. Move on SEI. (🧬/acc)
9
4
13
@SynapRoot
SynapRoot 🧬
2 months
Sei is where everything moves faster.🔴 (🧬$/acc)
@SeiNetwork
Sei
2 months
Distribution to 235M+ users. Smart contract activity up 60%. Payments and gaming leading demand. Sei's footprint continues to widen as global distribution drives sustained onchain usage. Here’s how that looked this week ↓ 🔴 The Distribution & Access System connects Sei to
2
1
11
@SynapRoot
SynapRoot 🧬
2 months
🧬Building on @SeiNetwork 🔴The SynapRoot Developer Platform is now live on our website, with ongoing improvements. 🧬Fully on-chain ZK-Intent orchestration, verifiable data integrity, and MEV-resistant execution for AI-native applications. 🔴More updates coming soon.
5
4
13