Smalls2233 Profile Banner
Meg @ Scuttlebug Jamboree Profile
Meg @ Scuttlebug Jamboree

@Smalls2233

Followers
739
Following
104K
Media
11K
Statuses
170K

Meghan | 30 | Just a simple meme farmer | Artist | Writer | Overwatch, Elden Ring, and my dog Ashe | she/her

Virginia
Joined June 2009
Don't wanna be here? Send us removal request.
@Smalls2233
Meg @ Scuttlebug Jamboree
7 years
Oh man there’s a #LGBTOverwatch tag. I’m meg and I’m a bisexual artist and writer!! I really like coming up with AUs and drawing gabe and jesse
6
3
41
@efferwescent
Вольный хлебец
4 years
Would you like to join me at this party, Detective? 🖤
42
3K
19K
@breaking_spine
Spine Breaker 😈🩻
1 hour
venator, deadlock
2
90
482
@rapscxllntwt
Rapsc☆lln シ
2 days
I LOVE HER SO MUCH AAAAAAAAA🫠💙🤍💛 #Domina #Overwatch #OverwatchFanart
1
65
598
@Giraffaloops
giraffalope ✨🐱✨
3 hours
Drew this before they dropped the 2 😔
26
414
3K
@k3ch4ppu_
케챱많이
13 hours
신 탈론 만화
0
617
882
@hoseki_raito
Hoseki Raito
12 hours
Timelapse painting #art #painting #portfolioday
7
165
2K
@22DUHAIME
leah/el is sad
2 days
Genuinely top 10 most embarrassing things I’ve had to tell anyone
302
13K
252K
@Hilda_Ignis
伊修加德甜甜圈豆豆
13 hours
0
125
400
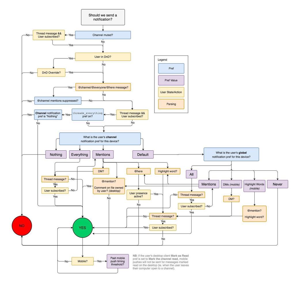
@DavidKPiano
David K 🎹
22 hours
In comparison, this is how Discord decides when to send notifications
@UiSavior
UI/UX Savior
1 day
"Design is easy" This is how Slack decides when to send notifications.
26
910
18K
@Smalls2233
Meg @ Scuttlebug Jamboree
4 hours
we somehow won that. the executor had insane greed keeping three rivers of blood to himself but also it's the dogs so I was better off w holy weapons lol
0
0
0
@Smalls2233
Meg @ Scuttlebug Jamboree
4 hours
Insane how the everdark dogs are either a cakewalk or you just can’t get your momentum back
1
0
0
@Smalls2233
Meg @ Scuttlebug Jamboree
4 hours
I am so sorry to this random duchess. As soon as she gets me or the executor up we both get mauled by the dogs before we can even recover
1
0
0
@Smalls2233
Meg @ Scuttlebug Jamboree
5 hours
I could play more ds1 but also consider: the everdark dogs are up
0
0
0
@Smalls2233
Meg @ Scuttlebug Jamboree
6 hours
Significantly better fight in nightreign lol why is this one of the DS1 bosses they picked for it
0
0
1
@Smalls2233
Meg @ Scuttlebug Jamboree
6 hours
Unfortunately solaire did not contribute But the gaper is down
1
0
0
@Smalls2233
Meg @ Scuttlebug Jamboree
6 hours
Lmao I hope everyone following me for Overwatch stuff knows that I am incredible fromsoft-pilled rn and that you are going to be subjected to insane varre-posting
0
0
2
@Smalls2233
Meg @ Scuttlebug Jamboree
6 hours
my friend :D
1
0
0
@Legris_Chaos
🪐Monsieur_Legris🪐
12 hours
忏悔中
1
85
541
@Smalls2233
Meg @ Scuttlebug Jamboree
6 hours
Rats and dogs really are the biggest ego check in any fromsoft game
1
0
0
@Smalls2233
Meg @ Scuttlebug Jamboree
6 hours
WHY DID KIRK SHOW UP
1
0
0