Shani Stern Profile
Shani Stern

@ShaniSternLab

Followers
129
Following
49
Media
5
Statuses
26

[email protected]

Joined October 2019
Don't wanna be here? Send us removal request.
@ShaniSternLab
Shani Stern
1 year
Thanks to #Haaretz for covering our latest research showing convergence and divergence between #ASD and #SCZ https://t.co/byC7Rf0dDd
haaretz.com
***
0
0
8
@ShaniSternLab
Shani Stern
1 year
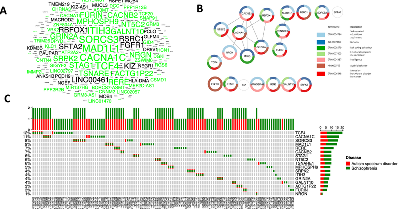
I’m excited to share our new article in Molecular Psychiatry, showing convergence and divergence patterns between #ASD and #schizophrenia . Great collaboration with Prof. Abu Akel and great work of my students, Eva Romanovsky and Dr. Ashwani Choudhary. https://t.co/tCxaVHOank
Tweet card summary image
nature.com
Molecular Psychiatry - Uncovering convergence and divergence between autism and schizophrenia using genomic tools and patients’ neurons
3
5
17
@ShaniSternLab
Shani Stern
2 years
I have recently been promoted to associate professor with tenure in the neurobiology department at the university of Haifa. A big thanks to my supportive family and talented students.
8
0
28
@ShaniSternLab
Shani Stern
2 years
I’m happy to share our new research regarding GBA1 related Parkinson’s disease is now published in NPJ Parkinson’s disease:
nature.com
npj Parkinson's Disease - Synaptic dysfunction and extracellular matrix dysregulation in dopaminergic neurons from sporadic and E326K-GBA1 Parkinson’s disease patients
2
3
23
@BenMaoz1
BenMaoz
2 years
Super cool work that was led by Mor Sela and the @AviSchroeder team. A new tool for treating Parkinson: https://t.co/1jwgeswkYs
advanced.onlinelibrary.wiley.com
The authors highlight a targeted drug delivery system for treating Parkinson's disease. By engineering brain-targeted liposomes with transferrin on the outer surface of the nanoparticles, and...
@AviSchroeder
Avi Schroeder
2 years
Entering a new research area requires great collaborators. Treating Parkinson's disease with brain-targeted nanoparticles. Thank you @BenMaoz1 @LavivTal Uri Ashery @ShaniSternLab @AyalBen Josh Schroeder Avi Avital @MorSela98 @patricia_mo_ra @MariaPoley19 https://t.co/U7IYMYltv1
0
4
18
@ShaniSternLab
Shani Stern
2 years
I am happy and excited to share that together with Dr. Libi Hertzberg and Dr. Aviv Segev from shalvata, we have received the Kamin grant from Israel Innovation authority to develop a platform from personalized medicine for schizophrenia patients.
4
3
28
@ShaniSternLab
Shani Stern
2 years
Thanks to Haaretz and Ido Efrati for featuring two of our studies of neuropsychiatric disorders https://t.co/lzwqC0n6P2 https://t.co/MAAItSxiKh
haaretz.co.il
הארץ
0
3
16
@ShaniSternLab
Shani Stern
2 years
I am happy to share our new study titled “Seeking Convergence and Divergence Between Autism and Schizophrenia Using Genomic Tools and Patients’ Neurons”, now on BioRxiv https://t.co/JwkhYRjNEL
Tweet card summary image
biorxiv.org
Autism spectrum disorders (ASDs) are a highly heritable and complex group of psychiatric conditions resulting in abnormal repetitive behaviors and impairment in communication and cognitive skills in...
0
7
21
@ShaniSternLab
Shani Stern
2 years
I am happy to share our research article just published in Molecular Psychiatry showing that lithium response is predictable quickly and affordably. Proud of my team and especially Liron Mizrahi and Dr. Ashwani Choudhary
nature.com
Molecular Psychiatry - Immunoglobulin genes expressed in lymphoblastoid cell lines discern and predict lithium response in bipolar disorder patients
2
4
27
@ShaniSternLab
Shani Stern
2 years
Our new ASD research article is now published in Translational Psychiatry https://t.co/VbJVZnZ9q7 An expedited maturation is a shared phenotype of cortical neurons derived from patients with 4 autism related mutations. Proud of my students Yara Hussein and Utkarsh Tripathi.
lnkd.in
This link will take you to a page that’s not on LinkedIn
2
4
26
@ShaniSternLab
Shani Stern
3 years
Our new study using information theory to predict lithium response in bipolar disorder patients is now published in “Bipolar Disorders”. Proud of my student Utkarsh Tripathi . https://t.co/lZ8B2elSAm
Tweet card summary image
pubmed.ncbi.nlm.nih.gov
The addition of Information theory-derived features provides further knowledge about the distribution of the parameters and their interactions, thus significantly improving the ability to discrimin...
3
2
20
@ShaniSternLab
Shani Stern
3 years
Happy to share our new study- neurons derived from Parkinson’s patients with a double mutation- PINK1 & PARK2 genes have an opposite phenotype of all other PD related mutations: increased synaptic activity and upgraded extracellular matrix related genes https://t.co/ojNDCqBctX
Tweet card summary image
biorxiv.org
Parkinson’s disease (PD) is the second most prevalent neurodegenerative disease. Primary symptoms of PD arise with the loss of dopaminergic (DA) neurons in the Substantia Nigra Pars Compacta, but it...
0
2
11
@ShaniSternLab
Shani Stern
3 years
Our quantitative meta analytical review of GWAS and iPSC studies of Schizophrenia is now online. Very proud of my team, and especially my student Ashwani Choudhary!!
0
2
7
@ShaniSternLab
Shani Stern
3 years
A great lab hike and barbecue at the Sea of Galilee with our special guest Prof. Martin Alda. It was a fantastic trip and a pleasure hosting Martin!!
0
0
8
@ShaniSternLab
Shani Stern
3 years
I am happy to share our new preprint “Early maturation and hyperexcitability is a shared phenotype of cortical neurons derived from different ASD- causing mutations” led by my talented students Yara Hussein and Utkarsh Tripathi. Now on BioRxiv: https://t.co/hXu8kIRQNO
Tweet card summary image
biorxiv.org
Autism Spectrum Disorder (ASD) is mainly characterized by social and sensory-motor abnormal and repetitive behavior patterns. Over 1000 genetic variants were reported to be highly penetrant and...
0
1
14
@ShaniSternLab
Shani Stern
3 years
Looking forward to a great event!!
@dog_squared
Oleg Vinogradov
3 years
Huge thanks to @LMPrida @ShaniSternLab, @arabrab87, @MartinaBrofiga, @_rdgao, @BrainBowProject, Elisha Moses, Jordi Soriano, Michael Ziller, Samora Okujeni, Pascal Monceau and #BernsteinConference for providing the venue and supporting the workshop 7/n
0
0
1
@ShaniSternLab
Shani Stern
3 years
I am happy to share our new preprint “Immunoglobulin genes expressed in lymphoblasts cell lines discern and predict lithium response in bipolar disorder patients” https://t.co/HcJb5wi1M4
researchsquare.com
Bipolar disorder (BD) is a neuropsychiatric mood disorder manifested by recurrent episodes of mania and depression. More than half of BD patients are non-responsive to lithium, the first-line...
0
1
7
@ShaniSternLab
Shani Stern
3 years
I am happy to share that our paper “Reduced synaptic activity and dysregulated extracellular matrix pathways in midbrain neurons from Parkinson’s disease patients” is now published in NPJ Parkinson’s disease. https://t.co/f50gMXUcEw
2
1
19
@ShaniSternLab
Shani Stern
3 years
Great lab meeting at the Carmel beach today!!! stern & Moses labs
0
0
7