SEI_CMU Profile Banner
Software Engineering Institute Profile
Software Engineering Institute

@SEI_CMU

Followers
10K
Following
311
Media
1K
Statuses
7K

News from the Carnegie Mellon University Software Engineering Institute

Pittsburgh, PA, USA
Joined November 2008
Don't wanna be here? Send us removal request.
@SEI_CMU
Software Engineering Institute
19 hours
The SEI has released the CERT UEFI Parser, an open-source Python tool to parse firmware ROMs, UEFI firmware images, PE files, installer packages, and more - https://t.co/aO7hg2v5XF, https://t.co/eVIS59qxJN
0
0
2
@SEI_CMU
Software Engineering Institute
7 days
A New #CERT #Vulnerability Note: Fluent Bit contains five vulnerabilities, including stack buffer overflow, authentication bypass, and path traversa - https://t.co/YGoZJCbisI
0
0
1
@SEI_CMU
Software Engineering Institute
8 days
A New #CERT #Vulnerability Note: Lack of Sufficient Guardrails Lead to Excessive Agency (LLM08) in Some LLM Applications - https://t.co/Jk1WpUnNs7
0
0
1
@SEI_CMU
Software Engineering Institute
11 days
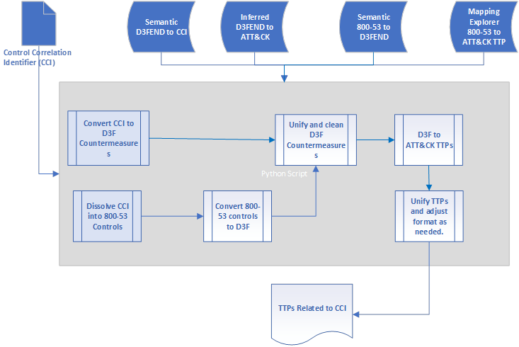
Our latest post presents a method that combines information about security requirements, controls, and capabilities with analysis regarding cyber threats to enable more effective risk-guided system planning - https://t.co/wIM3StXCvt
1
0
4
@SEI_CMU
Software Engineering Institute
12 days
A New #CERT #Vulnerability Note: Tenda N300 Wi-Fi 4G LTE Router 4G03 Pro impacted by vulnerabilities - https://t.co/DRo8sArmj4
0
0
2
@SEI_CMU
Software Engineering Institute
13 days
Congratulations to SEI CERT Division director Greg Touhill for being inducted into the Air Force Command, Control, Communications and Computers Hall of Fame - https://t.co/HA4h2UnI3n
0
0
1
@SEI_CMU
Software Engineering Institute
14 days
Our latest podcast explores the AI Robustness (AIR) tool, which allows users to gauge #AI and #ML classifier performance with data-based confidence -
0
0
1
@SEI_CMU
Software Engineering Institute
15 days
SEI researchers discuss their work on System Theoretic Process Analysis, or #STPA, a hazard-analysis technique uniquely suitable for dealing with complexity when assuring #AI systems - https://t.co/R0UNh4yVfx
0
0
2
@SEI_CMU
Software Engineering Institute
18 days
A New #CERT #Vulnerability Note: Unprotected temporary directories in Wolfram Cloud version 14.2 may result in privilege escalation - https://t.co/FQixhoh0LK
0
0
0
@SEI_CMU
Software Engineering Institute
19 days
A New #CERT #Vulnerability Note: Lite XL Arbitrary Code Execution via Project Module and Legacy system.exec Function - https://t.co/ieZbGh4zFU
0
0
3
@SEI_CMU
Software Engineering Institute
20 days
A New #CERT #Vulnerability Note: Vulnerability in expr-eval JavaScript library can lead to arbitrary code execution https://t.co/FOmJZqsGug
0
0
0
@SEI_CMU
Software Engineering Institute
21 days
A recent report suggests that despite investments of $30 billion to $40 billion into #GenerativeAI, 95 percent of organizations are realizing zero returns. What methods can they use to measure and improve adoption for long-term success? -
sei.cmu.edu
After a flurry of initial investments in artificial intelligence, including generative and agentic AI, many organizations are facing mixed results. The SEI is examining how organizations adopt AI and...
0
0
1
@SEI_CMU
Software Engineering Institute
22 days
Secure Software by Design 2025 presentations are now available. SEI security researchers and industry software practitioners gathered in August to share ways to address, prevent, or eliminate security weaknesses earlier in the #SDLC - https://t.co/9N48j8I8Sa
0
1
2
@SEI_CMU
Software Engineering Institute
28 days
The Department of War is undergoing a significant transformation in how it acquires and develops #software systems. As this post details, central to this evolution is the shift from traditional document-based processes to model-centric methodologies - https://t.co/ewFwLEgnn0
0
1
2
@SEI_CMU
Software Engineering Institute
1 month
What Could Possibly Go Wrong? Safety Analysis for #AI Systems. Our final installment for #CybersecurityAwarenessMonth is a podcast from a #CERT #DataScience team on System Theoretic Process Analysis #STPA -
Tweet card summary image
open.spotify.com
Carnegie Mellon University's SEI Podcasts · Episode
0
0
0
@SEI_CMU
Software Engineering Institute
1 month
ICYMI for #Cybersecurity Awareness Month: Joe McIlvenny reviews common #radiofrequency attacks and investigates how software and cybersecurity play key roles in these exploitations - https://t.co/1W4r9Atzgo
0
0
4
@SEI_CMU
Software Engineering Institute
1 month
Our latest post explores an approach to designing services using model-based systems engineering (#MBSE) with OMG’s Unified Architecture Framework (#UAF) - https://t.co/aiQWApZFS3
0
0
2
@SEI_CMU
Software Engineering Institute
1 month
A New #CERT #Vulnerability Note: Authenticated SMTP users may spoof other identities due to ambiguous “From” header interpretation - https://t.co/fgZSH4iFxX
0
1
1
@SEI_CMU
Software Engineering Institute
1 month
#Zerotrust cybersecurity applies most directly to enterprise IT, but the Air Force and other services must begin adopting ZT for their weapon systems. An SEI study analyzed the applicability and tradeoffs of security and ZT principles in weapon systems - https://t.co/GugceXoFXJ
1
1
2
@SEI_CMU
Software Engineering Institute
1 month
No matter what #SBOM tool you use, output should be consistent. In our latest podcast, Dr. Jessie Jamieson, a #cyber risk engineer, discusses how to achieve more accuracy in SBOMs and present and future SEI research on this front #CyberAwareness -
0
1
1