Remeo Research
@RemeoResearch
Followers
36
Following
66
Media
9
Statuses
56
To improve the care for patients with persistent critical illness with the help of science, a strive for excellence, and passion.
Sköndal, Stockholm, Sweden
Joined November 2019
Jag låg 11 månader på fantastiska Remeo. När jag kom dit och sju månader framåt var jag totalförlamad från halsen och neråt. Tack vare Remeos fantastiska urträning, vård och rehab - utförd av specialistutbildade sjuksyrror, uskor, fysioterapeuter, arbetsterapeuter, logopeder,>>
1
2
2
Omställning pågår. Akutsjukhusen i Region Stockholm har slutat remittera till Remeo. Detta har skett utan förvarning. Remeos verksamhet är nu akut nedläggningshotad. I Sverige finns ingen annan verksamhet specialiserad på intensivvårdsrehabilitering.
mynewsdesk.com
Patienter i behov av specialiserad intensivvårdrehabilitering riskerar att stå utan vård inom kort. Akutsjukhusen i Region Stockholm har slutat remittera...
3
3
11
Vent and trache weaning using high-flow and in-line speaking valve. Safe and well accepted. Clinical guidance offered. https://t.co/CB2Y1FmZL3
onlinelibrary.wiley.com
Background Weaning from mechanical ventilation and tracheostomy after prolonged intensive care consume enormous resources with optimal management not currently well described. Restoration of respir...
0
2
3
@RecoveryICU
#ICUrecovery23
#rehablegend Listening to @bronwenconnolly
@JohnnyStewart1 Prof Brenda O'Neill talking about post ICU care - telerehab, post ICU clinics and primary care. We must mending the fracture points along critical care pathway to home https://t.co/2WFlpTSaXk
0
11
36
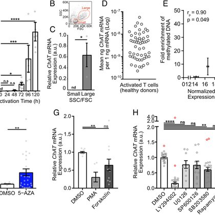
Happy to share our recently published findings on "Cholinergic regulation of vascular endothelial function by human ChAT+ T cells"!
pnas.org
Endothelial dysfunction and impaired vasodilation are linked with adverse cardiovascular events. T lymphocytes expressing choline acetyltransferase...
1
4
11
Happy to share our MA about early mobilisation for prevention & treatment of delirium in ICU patients incl. 13 studies and 2,164 patients. Mobilization might prevent and shorten delirium, but severe heterogeneity Thanks to @Davido744 and team https://t.co/dFrOXiRjAO
4
24
57
New study in @PNASNews by KI researcher @PederOlofsson and others shows that electrical stimulation of the vagus nerve in #inflammation shifts the balance between inflammatory and specialised anti-inflammatory molecules, which promotes healing. https://t.co/l4fcKSXYZR
2
7
18
The discovery that neuroimmune cardiovascular interfaces control atherosclerosis in a project led by Andreas Habenicht and Sarajo Mohanta was finally published! Very happy to have been part of this groundbreaking project and excited about the implications! https://t.co/8utY3cf0Rt
pubmed.ncbi.nlm.nih.gov
Atherosclerotic plaques develop in the inner intimal layer of arteries and can cause heart attacks and strokes1. As plaques lack innervation, the effects of neuronal control on atherosclerosis remain...
3
6
28
Understanding the role of acetylcholine inhibiting the expression of HMGB1 may have beneficial therapeutic implications. https://t.co/r6VRJPCMKs
@karolinskainst @NorthwellHealth
4
3
15
Dysphagia in Intensive Care Evaluation (DICE) Survey in 746 ICUs in 26 countries about dysphagia, risks, assessments, SLPs, and management Congratulations to @spronkosaurus @MBBrodskyPhD @IngridEgerod and the awesome DICE study investigators Free Fulltext https://t.co/lXlTge5CGq
1
15
52
Outcomes of prolonged intensive care and rehabilitation at a specialized multidisciplinary center in Sweden https://t.co/Spn55W5Tbf 89% weaned from mechanical ventilation, 90% decannulated. In-clinic mortality 3%. 1 and 2 year survival 79% and 70%. Löfroth et al @RemeoResearch
1
4
7
1/ Talking to Patients and Families: My new patient had #sepsis from an infected central venous line. Coming on as his new attending physician, the family lashed out, “YOU did this to HIM!” How do you navigate this conversation? What do you say? #MedTwitter #NurseTwitter
14
29
161
Our latest paper on outcome measures in critical illness survivors sub phenotypes and implications for trial design: https://t.co/VYR5PKx5vI A great international collaboration with @LindaDenehy @ChariteBerlin
link.springer.com
Critical Care - Patients who survive critical illness suffer from a significant physical disability. The impact of rehabilitation strategies on health-related quality of life is inconsistent, with...
0
20
39
Wearing cloth #facemasks could help reduce the spread of viruses such as #SARSCoV2, according to a literature review by researchers at KI and @McMasterU. "This evidence should be more than sufficient to recommend their use," KI's Juan Jesus Carrero says. https://t.co/hUIoWkNlAG
18
120
246
Just a snap shot of existing guidelines on rehab for COVID patients https://t.co/0zR9tYDrVe
https://t.co/LVW45J1DTO
https://t.co/oRNDE0kIVG
https://t.co/V0Qdm7RJYk
https://t.co/FE2ZU9qUyv
https://t.co/S2NcLtpwFR
https://t.co/GePjsJWT8r
https://t.co/LHCCcFoECO
8
98
205
disturbing study shows that ventilated ICU patients often become dependent on chronic opioids. perhaps an unintended consequence of the recommended "pain first" analgosedation strategy. underappreciated form of iatrogenic harm... (rant, #1/3) (study: https://t.co/HrOcAaUylh)
10
55
172
Eva Sundman sharing views on intensiv care rehab in Swedish TV4 morning news (clip in Swedish)
0
1
2
🌎 COVID-D study: ALL hospitals w EMR like EPIC or CERNER who have collected bedside CAM-ICUs on #COVID19 pts in 2020 can participate and co-author papers. No consent required since only need de-identified data. Fill out form! Easy.
Urgent: CIBS Center recruiting researchers for new 🌎 COVID-D study #Delirium #COVID19. Interested in collaborating? Read more and please fill out form in this link, closing date for recruitment of researchers TUESDAY APRIL 28. https://t.co/XGsDdgUn2s
0
17
21
I've read so many excellent and movingly written articles on presumed long-term outcomes after mechanical ventilation in Covid-19 patients. They may unintentionally communicate that only ventilated Covid-19 patients are at risk for problems after the ICU. This is not the case.
1
12
33