Qizhen Shi Profile
Qizhen Shi

@QizhenShi

Followers
97
Following
144
Media
0
Statuses
25

Professor, Medical College of Wisconsin; Senior Investigator, Versiti BRI | Gene therapy, Hemophilia, FVIII/VWF

Milwaukee, WI
Joined July 2022
Don't wanna be here? Send us removal request.
@QizhenShi
Qizhen Shi
3 months
Our new paper is out in Blood! "The TFH/TFR pathway in FVIII immune responses in mice" 1) TFR cells have a dual role in regulating anti-FVIII responses 2) TFH/TFR axis is key to inhibitor development in hemophilia A [ https://t.co/gRpkXzynva] #Hemophilia #Immunology #Blood
Tweet card summary image
ashpublications.org
Key PointsTFR cells have a dual function in regulating FVIII immune responses.The TFH/TFR pathway is crucial in the development of FVIII inhibitors.
0
0
1
@QizhenShi
Qizhen Shi
6 months
Thrilled to share our new paper in 🩸@Haematologica! We developed a VWF-αIIbβ3 binding assay and a VWF-RGES mouse model revealing how this interaction stabilizes platelet plugs. Grateful to my team & @VersitiResearch collaborators! Read here:
0
0
1
@Hema_News
Hematopoiesis News
6 months
🧪 Dr. @QizhenShi and researchers at @VersitiResearch developed a novel binding assay using a recombinant αIIbβ3 headpiece to evaluate VWF-αIIbβ3 binding in plasma from 441 Zimmerman Program participants. 🩸 @Haematologica | https://t.co/clC9oPU6F5
1
1
0
@malecly
lynn malec
1 year
Montgomery Educational Symposium on Hemostasis (MESH) was a huge success thanks to the incredibly bright minds and warm hearts that gathered to honor ‘Montgomery, Milwaukee’s’ amazing career @VersitiResearch
1
5
25
@JTHjournal
JTH
1 year
Preconditioning is crucial for the success of #platelet gene 🧬therapy in primed model. Chen et al. evaluated clinically translatable alkylating agent-based regimens for platelet gene therapy of hemophilia A 🐭in presence of FVIII immunity. @QizhenShi https://t.co/X4Hq9jHDDG
0
4
7
@VersitiResearch
Versiti Blood Research Institute
1 year
Check out publication by VBRI Senior investigator Qizhen Shi @QizhenShi and collaborators Anti-mCD20 in combination with α-mCXCL13 monoclonal antibody inhibits anti-FVIII antibody development in hemophilia…
Tweet card summary image
pubmed.ncbi.nlm.nih.gov
Anti-factor VIII (FVIII) antibody development poses a significant challenge in hemophilia A (HA) patients receiving FVIII protein replacement therapy. There is an urgent need for novel therapeutic...
1
3
4
@QizhenShi
Qizhen Shi
2 years
The findings in our study revealed the other side of the coin - a novel anti-inflammatory role of platelets that contrasts the prevailing proinflammatory view.
@VersitiResearch
Versiti Blood Research Institute
2 years
VBRI investigator Qizhen Shi @QizhenShi published in #Research: Desialylated Platelet Clearance in the Liver is a Novel Mechanism of Systemic Immunosuppression https://t.co/ovT9VWADa6 #glycotime
0
0
14
@VersitiResearch
Versiti Blood Research Institute
2 years
Congratulations! 🍾
@isth
ISTH
2 years
We're proud to announce that Robert (Bob) Montgomery, M.D., is the latest recipient of an honorary ISTH membership, a lifelong designation recognizing leadership in the Society. Read more here: https://t.co/sukyLUdcUg
0
2
16
@hfalet
Hervé Falet 🌻
2 years
Our paper on PACSIN2 in @JTHjournal is now available online, and there are no sign-ups, registrations, or fees required until November 15th!
0
6
29
@JTHjournal
JTH
2 years
Natural peripheral tolerance processes to #platelets granule contents can be co-opted ▶️💊therapeutics. Platelet-targeted gene🧬 therapy, unique approach to deliver therapeutic protein and induce immune tolerance ⁉️ @QizhenShi @BloodResearchWI https://t.co/1T7wmBWMeH
0
5
8
@VersitiResearch
Versiti Blood Research Institute
2 years
Check out publication by VBRI investigators Qizhen Shi @QizhenShi, Karin Hoffmeister @TranslGlycOmics, Hervé Falet @hfalet in @JTHjournal: PACSIN2 regulates platelet integrin β1 hemostatic function.
0
4
9
@VersitiResearch
Versiti Blood Research Institute
2 years
VBRI Investigator @QizhenShi published in @JTHjournal: Platelet-targeted gene therapy induces immune tolerance in #hemophilia and beyond
0
4
14
@malecly
lynn malec
2 years
Gene therapy for hemophilia A has arrived in the US. U.S. Food and Drug Administration Approves BioMarin's ROCTAVIAN™ (valoctocogene roxaparvovec-rvox), the First and Only Gene Therapy for Adults with Severe Hemophilia A
Tweet card summary image
prnewswire.com
/PRNewswire/ -- BioMarin Pharmaceutical Inc. (Nasdaq: BMRN), a global biotechnology company dedicated to transforming lives through genetic discovery, today...
1
2
4
@VersitiResearch
Versiti Blood Research Institute
3 years
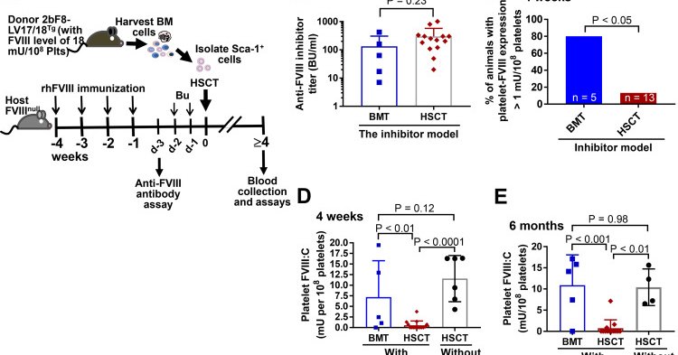
VBRI investigator @QizhenShi and colleagues published in @JTHjournal. Title: Pre-existing anti-factor VIII immunity alters therapeutic platelet-targeted factor VIII engraftment following busulfan conditioning through cytotoxic CD8 T cells
Tweet card summary image
jthjournal.org
We previously demonstrated that busulfan preconditioning enabled sustained therapeutic platelet-derived factor VIII (FVIII) expression in naïve FVIIInull mice transplanted with 2bF8-transduced Sca-1+...
0
5
12
@VersitiResearch
Versiti Blood Research Institute
3 years
Congratulations to Dr Robert Montgomery @Versiti @BloodResearchWI @MedicalCollege on receiving the American Society of Hematology (ASH) Henry M. Stratton Medal at the 2022 ASH Annual Meeting. @ASH_hematology #ASH22 #VersitiResearch https://t.co/zSu8l8c8ts
1
5
29
@QizhenShi
Qizhen Shi
3 years
Platelets can do much more than what we thought!
0
3
15
@JTHjournal
JTH
3 years
New review by Iba et al: Inflammatory #thrombosis is critical in the progression of sepsis. Other than cytokines & microvesicles, contact and short-range cellular communication systems play roles in the development of thromboinflammation. https://t.co/HC3PXtbloM @JerroldLevy
0
23
59