PaperMinim Profile Banner
Paperclip Minimizer Profile
Paperclip Minimizer

@PaperMinim

Followers
69
Following
566
Media
9
Statuses
154

Just your friendly ferret. Researcher @Wonderland Might opine, usually won't.

Joined April 2025
Don't wanna be here? Send us removal request.
@LowLevelTweets
Low Level
3 days
watching the LLM perfectly perform the skill you spent 12 years mastering
@alphafox
AlphaFox
3 days
What’s the first? 🤔
51
307
4K
@VitalikButerin
vitalik.eth
3 days
If you've eaten so much that it's not healthy to eat more and you don't want to eat more, and you still eat more anyway "to finish the food", then you are just using your mouth as a garbage can.
2K
433
7K
@PaperMinim
Paperclip Minimizer
5 days
I accidentally bought an SN850X with a heat sink, not realizing it wouldn't fit in my laptop. I went for manually removing the heat sink. For 10 whole minutes, an arguably blunt knife traversed the fine line between 600 USD's worth of hardware and ~10 USD's worth of crap
0
0
0
@PaperMinim
Paperclip Minimizer
6 days
DeFi is a huge ecosystem, and there's a lot of shit in it. But the most basic service crypto provides already justifies its existence: seamless money transfer. Anyone who thinks otherwise hasn't ever dealt with shitty tradfi UX, which is quite unbelievable TBH.
0
0
1
@PaperMinim
Paperclip Minimizer
8 days
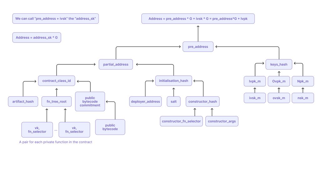
@aztecnetwork Immutables just mimmicks Storage, but relies on the above commitment scheme. So, the code (and thus `contract_class_id`) is the same for all like contracts, and you're just conveniently choosing the salt.
0
0
0
@PaperMinim
Paperclip Minimizer
8 days
@aztecnetwork But using storage requires initializing the variables. You could hardcode your public address into your code instead, and that'd work as an initializerless account contract. But that's messy w.r.t. deployment, etc.
1
0
0
@PaperMinim
Paperclip Minimizer
8 days
@aztecnetwork You may wonder how “all the contracts already exist”. Easy. Aztec Addresses are derived as a *commitment* to their code (and other stuff), so in a sense, you just need to see which address you need.
1
0
1
@PaperMinim
Paperclip Minimizer
8 days
You! Yes, you ser. Are you tired of having to send a TX in order for your @aztecnetwork contract to work, even though all the contracts already exist? Weep no more. With the `immutables` macro, now a whole class of contracts don't need initialization! https://t.co/4S4bH7C487
forum.aztec.network
TL;DR For contracts with private immutable state variables, we developed an immutables macro that parallels storage but doesn’t require an initialization transaction, and we wrapped it in a library....
1
0
1
@PaperMinim
Paperclip Minimizer
9 days
Nice
@Wonderland
Wonderland
9 days
We’ve been contributing to @AztecNetwork for a while. Might as well validate it too. 4.69% commission 😉
0
0
2
@PaperMinim
Paperclip Minimizer
13 days
I'm glad to be Vitalik's exit liquidity
0
0
0
@Wonderland
Wonderland
23 days
Go down the rabbit hole with @Wonderland at @ETHCC. We’re hosting the largest live CTF ever. Details soon. https://t.co/YQc8yQOVgY
6
27
103
@catmcgee
Cat McGee | catmcgee.sol / eth
23 days
A lot of people are saying this is a fumble for Anthropic But I think that's drastically overestimating OpenClaw lol I use it and I love it, but Anthropic is building a suite of easy-to-use beautiful perfected tools for professionals, out and inside of tech, and OpenClaw just
@sama
Sam Altman
24 days
Peter Steinberger is joining OpenAI to drive the next generation of personal agents. He is a genius with a lot of amazing ideas about the future of very smart agents interacting with each other to do very useful things for people. We expect this will quickly become core to our
140
16
720
@PaperMinim
Paperclip Minimizer
23 days
Unpopular opinion: symlink should be a separable verb. Instead of symlinking something, you should sym something link.
0
0
1
@PaperMinim
Paperclip Minimizer
25 days
To slopvince: the act of convincing someone of slop
0
0
1
@PaperMinim
Paperclip Minimizer
25 days
The hardest part of setting up Claude for the first time is that Claude can't do it for you
0
0
1
@PaperMinim
Paperclip Minimizer
26 days
1
0
1
@aztecnetwork
Aztec
28 days
$AZTEC is now live. This time next year, every smart contract will be private. Aztec was built for this moment. https://t.co/PbhwlH8QPn
385
244
949
@PaperMinim
Paperclip Minimizer
29 days
Why Claudius and not Claude Vend Damme?
0
0
0
@wei3erHase
Weißer 🥕
1 month
frontends are ded, you can spin-up a tailored frontend to interact with your favourite(s) protocol(s) in under one day, batching actions that may require multiple steps in your daily operations. proud of building in the open, this is quite limited to APIs on other ecosystems!
2
1
4
@PaperMinim
Paperclip Minimizer
1 month
Two things I'm hyped about AI in gaming: - LLM-driven NPCs whose lore unravels in real time, and perform action and change the landscape meaningfully. Maybe the player can actually just *transact* with them in order to get its missions - GenAI-mediated ultrarealistic graphics
0
0
0