PE_Coummunity Profile Banner
Play & Earn Coummunity Profile
Play & Earn Coummunity

@PE_Coummunity

Followers
337
Following
37
Media
10
Statuses
35

P&E社区 | Web3 GameFi先锋,探索Play-to-Earn的无限可能! 加入我们,玩游戏,赚收益,共建去中心化未来。

hk
Joined January 2023
Don't wanna be here? Send us removal request.
@PE_Coummunity
Play & Earn Coummunity
9 months
关注满了 晚点会慢慢回关
1
0
4
@PE_Coummunity
Play & Earn Coummunity
9 months
新人报道 ,诚信互关一波
52
0
55
@PE_Coummunity
Play & Earn Coummunity
9 months
各位老师们,来互关一波吧,有关必回
10
0
13
@PE_Coummunity
Play & Earn Coummunity
9 months
🚀🚀起飞时刻来了!Web3又一重磅消息! JuCoin Labs(聚币交易所)@Jucoinlabs 正式宣布:已向 YISAYA(@YiSaya8)进行 200万美元战略投资,双方将联手启动 JuChain 生态系统共创计划的第一阶段! 为什么选择 YISAYA? 因为他们打造的 DriveCore 引擎,正站在链游技术革新的最前沿! 💡 DriveCore
1
0
6
@PE_Coummunity
Play & Earn Coummunity
10 months
🎉🎉🎉
@bnb1620956
P&E 炼游A....|蓝鸟会🕊
10 months
🔥 粉丝福利来了! 抽150u🔥 为了庆祝@PE_Coummunity 的DC社区成立本条推特抽5份10X5 另外进dc的兄弟在抽100u 关注我跟@PE_Coummunity @CC_laiqu 加入dc. https://t.co/vJ0BlPeWOp 一健三连艾特你的3位好朋友吧 一定要进入dc哦
1
0
4
@PE_Coummunity
Play & Earn Coummunity
10 months
冲冲冲
0
0
0
@PE_Coummunity
Play & Earn Coummunity
10 months
🚀 在币圈赚钱的路上,你一定会经历这7个阶段: 1️⃣ 新韭期:保护期的狂喜 赶上牛市,随便买都赚钱。每天看着资产飙涨,感觉发现了财富密码。可惜买得太少,开始加杠杆、借钱上,结果一把冲到山顶,从此套牢。一跌就安慰自己“我是价值投资”,其实你只是运气没跟上行情。 2️⃣ 交易启蒙:止盈的代价
2
0
4
@PE_Coummunity
Play & Earn Coummunity
10 months
0
0
0
@PE_Coummunity
Play & Earn Coummunity
10 months
🎆🎆重磅消息来袭!!!!🎆🎆 @YiSaya8 公测即将来临!!!多重福利即将空��!!!准备好跟我一起打游戏了没????!!!!!!! 🔥首发活动福利一🔥 🔥 YISAYA公测火热开启【邀请好友领盲盒,抢先解锁公会与徽章!】🔥
39
7
6
@PE_Coummunity
Play & Earn Coummunity
10 months
以赛亚(@YiSaya8)公测在即,一炮而红!今天和大家聊聊以赛亚这个链游! 🔁裂变驱动 + 公平经济,双系统破局! YISAYA构建了一个具备强内循环能力的代币生态系统,解决了传统链游中普遍存在的“通胀失控、资金池黑箱、项目方操控”等信任痛点。 这里有两大核心关键: 1. 工会驱动力系统(DriveCore)
47
7
14
@PE_Coummunity
Play & Earn Coummunity
10 months
@PE_Coummunity
Play & Earn Coummunity
10 months
Runehero盛世出动,和P&E社区一起来征服骷髅王☞夺取你的财富! 符文英雄即将启动,抽CBT1邀请码+充���水晶WL啦! 🎁邀请码 x10 + 充能水晶WL x2 1⃣ 关注 @playrunehero+ @PE_Coummunity 2⃣ 加入 https://t.co/0ggrZS7I4A 3⃣ Like & Rt & @两个好友 ------------------------------- ❓什么是邀请码
3
0
2
@PE_Coummunity
Play & Earn Coummunity
10 months
Runehero盛世出动,和P&E社区一起来征服骷髅王☞夺取你的财富! 符文英雄即将启动,抽CBT1邀请码+充能水晶WL啦! 🎁邀请码 x10 + 充能水晶WL x2 1⃣ 关注 @playrunehero+ @PE_Coummunity 2⃣ 加入 https://t.co/0ggrZS7I4A 3⃣ Like & Rt & @两个好友 ------------------------------- ❓什么是邀请码
Tweet card summary image
discord.com
Discord is great for playing games and chilling with friends, or even building a worldwide community. Customize your own space to talk, play, and hang out.
100
58
55
@PE_Coummunity
Play & Earn Coummunity
11 months
【分享一个最新的火爆项目!】可以边做任务边撸AI代币的Sahara平台! 用户在@saharaai 的数据标注平台完成任务,现在除了可以拿Sahara Points,还能直接赚到合作项目方的代币奖励!(重点!!!) 大名鼎鼎的AI项目@myshell_ai 就是第一次的合作方。
9
3
8
@PE_Coummunity
Play & Earn Coummunity
11 months
【新的一期IDO来了】现在需要至少45个alpha积分次啊能参与,可以看出来后面的趋势就是刷积分才能有资格。 积分可以开始养起来了,未来福利应该蛮多的,包括IDO资格和直接空投。 1⃣如何查看? 先去更新APP,然后在交易所的服务里可以搜“alpha point”来查看 2⃣如何获取积分? Binance Alpha
@BinanceWallet
Binance Wallet
11 months
Join the 12th Exclusive TGE on #Binance Wallet with @okzoo_app via @PancakeSwap, now utilizing Alpha Points for eligibility. 🗓️ Subscription: April 25, 2025 from 8:00 AM to 10:00 AM UTC 📜 Eligibility: At least 45 Binance Alpha Points 🎁 Additional 10,000,000 $AIOT will be
1
0
0
@PE_Coummunity
Play & Earn Coummunity
11 months
🪂空投来了,Celestia宣布将空投 1000 万个 MILK 代币(占总供应量 10%)予 mPoint 持有者、Moolitia NFT 持有者及 milkINIT 测试者 空投查询可以登记领到交易所,预存截止至4 月 26 日 20 时 传送门:
Tweet card summary image
massdrop.milkyway.zone
Stake, Earn and Stay Milky 💎 The staking portal for the modular ecosystem
0
0
0
@PE_Coummunity
Play & Earn Coummunity
11 months
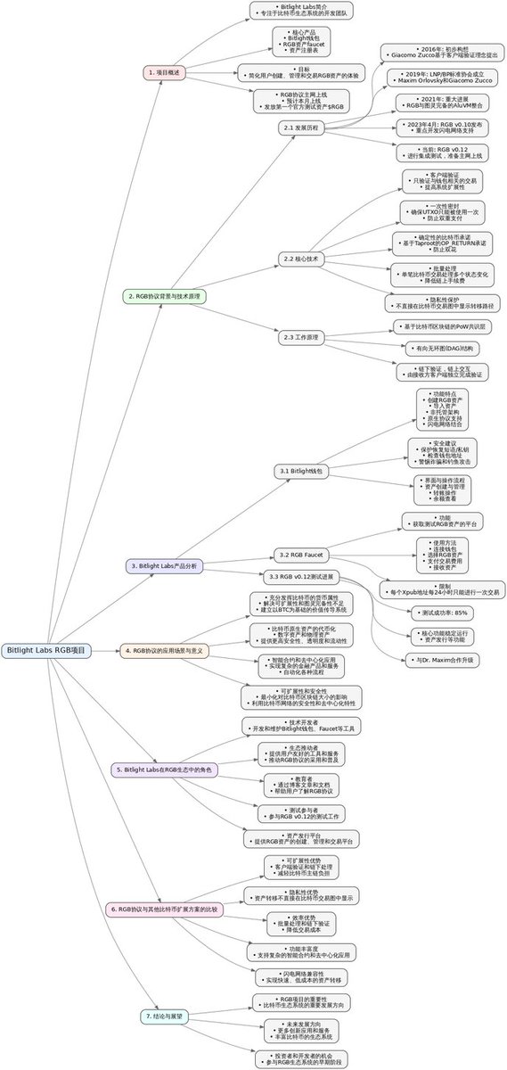
PS:最后,一张图带你了解RGB上的BitlightLabs
0
0
0
@PE_Coummunity
Play & Earn Coummunity
11 months
【错过了甲烷,RGB别错过了】据说这周就来了!撸毛的我们如何抓住财富密码? @BitlightLabs会不会在主网发行rgb资产,然而昨天,官宣Soon, Bitcoin will be smart. 先做准备,没坏处 RGB 主网上线信息: 上线概率: RGB 有 90% 的概率在本周上线。 资产获取: 用户可以通过官方faucet 免费 mint
38
2
10