
Plant Cell Physiology
@PCP_EIC
Followers
9K
Following
716
Media
2K
Statuses
3K
Updates and news from Editor-in-Chief of Plant & Cell Physiology. PCP is published from Japanese Society of Plant Physiologists (JSPP) since 1959. Post in ENG.
Joined December 2016
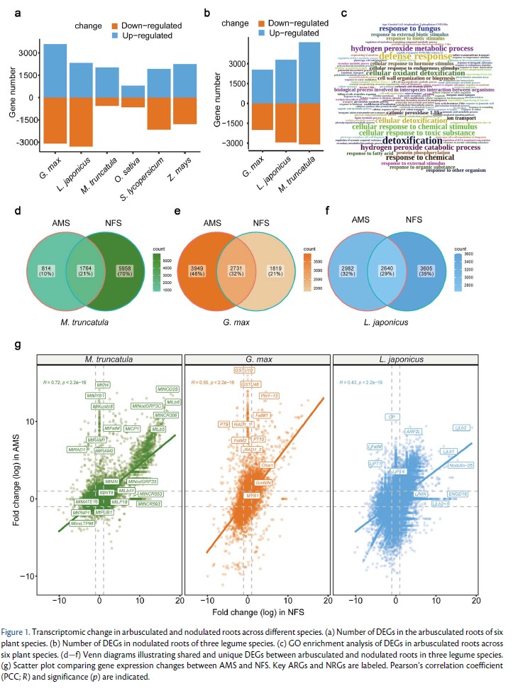
📘From PCP latest issue (66-9): Regular Paper💐 'Gene expression and regulatory networks provide new insights into the similarity between nitrogen fixing and arbuscular mycorrhizal symbioses' Zefeng Wu et al. https://t.co/YpmY9kZtK3
#NitrogenFixation #Symbiosis #Plantsci
0
2
10
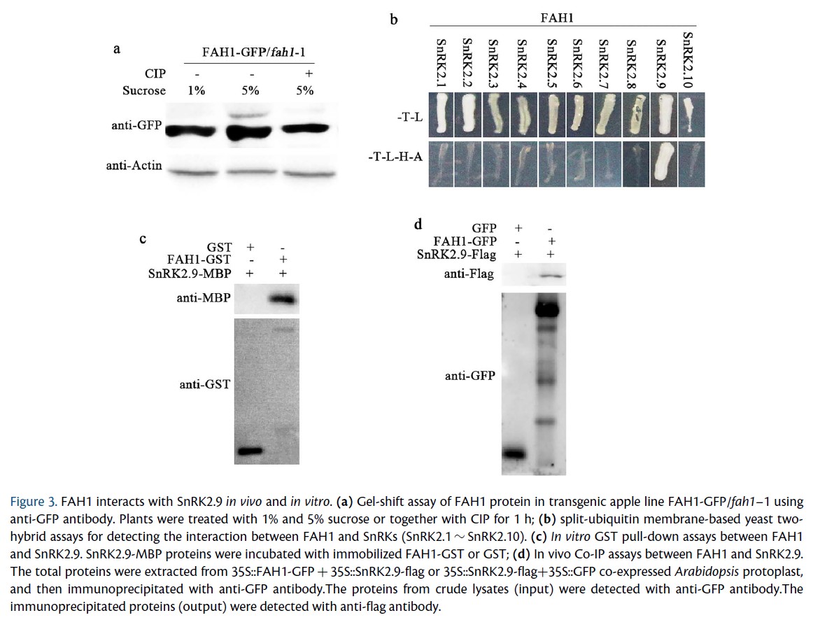
📘From PCP latest issue (66-9): Regular Paper💐 '#Arabidopsis SnRK2.9 interacts with FAH1 to regulate sucrose-induced #anthocyanin' Tiantian Dong et al. https://t.co/9R1QR6jt4k
#Plantsci
0
3
15
📘From PCP latest issue (66-9): Regular paper💐 ✨Open Access 'Comparing hormone dynamics in cereal crops via transient expression of hormone sensors' Thai Q Dao et al. https://t.co/3i048yXSY2
#GibberellicAcid #Auxin #Plantsci
0
6
20
📘From PCP latest issue (66-9): Regular paper💐 ✨Open Access! 'Partial photoswitching of rod-shaped #phycobilisome production in the cyanobacterium Synechocystis sp. PCC 6803' Mutsumi Kubushiro et al. https://t.co/B1RvFJfmLc
#ChromaticAcclimation #Plantsci
0
1
5
✨This article is for upcoming special issue: "🌱Photosynthesis – the basics, mechanisms, and applications"
0
0
0
🚅Advance Access: Review💐 ✨Open Access! Zhang et al. explore the potential of 🫛pod #photosynthesis in #Brassicaceae and #Fabaceae for improving yield and quality, offering possible new strategies to boost crop productivity under climate change. https://t.co/QFVANnRrdT
1
6
20
📘From PCP latest issue (66-9): Review💐 ✨Open Access 'Stomatal CO2 sensing in plants: control of gas exchange and interactions with environmental stimuli' Yohei Takahashi et al. https://t.co/xgvcJh25p6
#Stomata #Plantsci
0
6
24
📘From PCP latest issue (66-9): Letter💐 ✨Open Access 'A robust technique for gas-exchange measurements using petiole-cut #Arabidopsis leaves in a whole plant chamber' Satoru Naganawa Kinoshita and Iris Finkemeier https://t.co/bxJbjSrEgA
#Plantsci
0
5
12
Excited to see our work recognized as Editor’s Choice! Many thanks to @PCP_EIC and everyone who supported this project! @CatrinUP
📘PCP latest Research Highlight 1/2 'Unravelling the regulatory mechanisms of #barley root systems' ✨Editor’s Choice – Free access! ✨First-Author Spotlight: Nikola Kořínková💐 ✏️Read Article on: https://t.co/WPFhY7Z890
#CrownRoot #Plantsci @JSPP_news
0
2
5
📘PCP latest Research Highlight 2/2 'Plants redirect resources for better chance of survival' ✨First-Author Spotlight: Ya Ma ✏️Read Article on: https://t.co/w6zwZuExXP
#SalicylicAcid #XylemDevelopment #PlantImmunity #Arabidopsis #Plantsci @JSPP_news
0
6
24
📘PCP latest Research Highlight 1/2 'Unravelling the regulatory mechanisms of #barley root systems' ✨Editor’s Choice – Free access! ✨First-Author Spotlight: Nikola Kořínková💐 ✏️Read Article on: https://t.co/WPFhY7Z890
#CrownRoot #Plantsci @JSPP_news
0
6
14
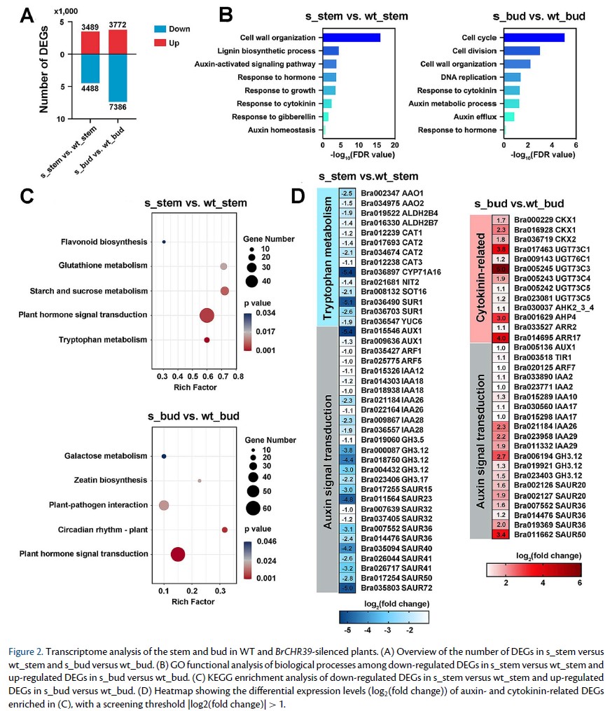
📙From recent PCP issue (66-8): Regular Paper💐 "The chromatin remodelling factor BrCHR39 positively regulates apical dominance by #auxin signalling in #Brassicarapa" Jiayin Liu & Lanlan Yang et al. https://t.co/ueiTAMafqG
#ApicalDominance #plantsci
0
4
29
📙From recent PCP issue (66-8): Regular Paper💐 "Jacalin-induced cell proliferation during tissue-repair process in partially incised flowering stems of #Arabidopsis thaliana" Afiifah Machfuudzoh et al. https://t.co/oSVyKZRHj8
#woundhealing #plantsci
0
8
16
📙From recent PCP (66-8): Regular Paper💐 "The #rice asura mutant exhibits abnormal #stigma morphology caused by a T-DNA insertion in the gene for serine carboxypeptidase SCP5, a putative regulator of homeotic proteins" Hiroaki Shimada et al. https://t.co/omd3pRqMmA
#plantsci
0
0
5
📙From recent PCP issue (66-8): Regular Paper💐 Featured on the Cover💫 "A herbivore-induced #SalicylicAcid carboxyl methyl transferase produces methyl salicylate in #tomato to mediate defense signaling and deter pests" Ariel Sorg et al. https://t.co/Kb7ZMFDnFC
#plantsci
1
4
12
📙From recent PCP issue (66-8): Regular Paper💐 "Shoot apex-derived CLE46 peptide signal spatiotemporally restricts #RootRegeneration in #Arabidopsis" Tatsuya Ito et al. https://t.co/l6zDrE48d5
#plantsci
0
6
19
✏️Photo credit: T. Kikuchi and D. Takahashi (Saitama University, Japan). 📘Featured Article: 'Defective pollen meiosis in Arabidopsis due to combined arabinan and galactan insufficiency' Takuma Kikuchi et al.💐 ➡️ https://t.co/ho0WlVyqTs
0
5
6
📢📘PCP new issue (66-9) is online now! The cover image shows a Technovit-embedded anther section from wild-type #Arabidopsis, stained with an antibody against pectic galactan (LM5, green). Calcofluor White (blue) was used to counterstain the cell walls. #plantsci @JSPP_news
1
6
14
📙PCP latest Research Highlight 2/2 'Artificial induction of insect-gall-like growth in plants' 🌟First-Author Spotlight: Tomoko Hirano💐 ✏️Read Article on: https://t.co/DZ5AFC1Ggd ✏️Read Commentary by Hatsune Morinaka💐 https://t.co/8t8gT8UyQP
#Plantsci @JSPP_news
0
2
11
📙PCP latest Research Highlight 1/2 🌟EIC Choice-Free Access! 'Cellular targeting and #QualityControl processing of boric acid channels' 🌟Co-first Authors Spotlight: Sheliang Wang 💐& Zhe Zhang💐 Read Article on: https://t.co/I0w6fqdhzL
#Arabidopsis #ERAD #Plantsci @JSPP_news
0
0
2