Nick Simpson
@NickZimson
Followers
735
Following
1K
Media
145
Statuses
1K
Climate risk, adaptation and resilience; ODI & UCT; IPCC Africa https://t.co/4brGQ3nBRi
South Africa
Joined August 2012
Our new article, Research Priorities for Climate Mobility, outlines key areas to improve our understanding and planning for the movement of human populations in response to the current realities and future risks from climate change. https://t.co/R3pgDjmGqD
2
17
40
NEW – Survey: ‘Very few’ Africans place responsibility for climate action on ‘rich nations’ | @AyeshaTandon w/ comment from @NickZimson @stellanmphd Shehnaaz Moosa Read here: https://t.co/AWXXHl7QbZ
1
3
5
We recruiting a Postdoctoral Research Fellow to explore climate change risks to sport. Excellent opportunity on on the frontiers of climate risks and adaptation options for a sector of major economic and cultural importance globally https://t.co/XUQfWZ8z5S
0
1
4
Projections of future climate change for Tibet caution severe challenges for farmers and herders as exceedance of climate-driven ecological thresholds are projected to increase land degradation and reduce optimal land for grazing.
1
0
1
Identifying synergies between dimensions of human well-being and adaptation to climate change is critical for investment in the scalable transformations needed to reduce vulnerability to climate change and achieve more sustainable livelihoods.
1
0
2
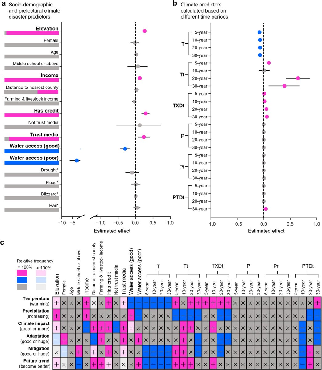
Broader dimensions of well-being influence perception and confidence in adaptation options as average annual income, having a credit loan, consuming trusted media, and living on high-altitude locations have a significant positive effect on perception.
1
0
1
Perceptions of climate change are more sensitive to rates of temperature change, changes around ice melt, and extremes, than increases in average temperatures.
1
0
1
Our integrated analysis of physical climate trends, demographic characteristics, and climate change responses of over 24,000 farmers and herders across, finds that fewer than 26% of respondents perceive the significant warming trend in the Tibetan Plateau.
1
0
1
The significant warming trend on the Tibetan Plateau has been dramatic and vulnerable groups living in climate-sensitive areas are facing unprecedented risks. Perception has potentially significant influence over response choices.
1
0
1
Our new paper out today in Global Environmental Change highlights the relationships between perceptions and experiences of #climate_change among herders and farmers in #Tibet and the implications for #adaptation.
1
1
2
Curating transformation can strengthen adaptation and minimize losses and damages, available Open Access here:
nature.com
npj Climate Action - Heritage conservation recognizes that losses and damages cannot be entirely prevented, that decisions about what to keep and what to let go are fundamental to maintaining...
0
0
0
We discuss how #heritage principle of #curating_transformation can advance #climate_action through pragmatic and participatory management of losses and damages, offering lessons for climate change #adaptation and giving people agency over what is lost.
1
0
0
In our new paper, we highlight that #losses and #damages from #climate_change cannot be entirely prevented, that decisions about what to keep and what to let go are fundamental to maintaining values for future generations; even when what is valued is gone.
1
0
1
#Transboundary_adaptation includes actions taken to avoid or reduce the impacts of climate change. Read the Policy Brief here:
odi.org
This policy brief responds to the need for greater clarity on transboundary adaptation. It builds on the existing body of work at ODI Global on anticipating cross-border effects of climate change and...
0
1
0
How do we adapt to transboundary risks from climate change? Our new ODI Global Policy Brief highlights 7 entry points for #transboundary_adaptation at source, destination, along transmission channels, at boundaries, & with what interacting & feedback effects
1
2
7
Inclusive and just climate resilient development keeps open pathways to a liveable planet but requires urgent and fundamental shifts in development policy and practice. Our new paper in @NatureClimate is now out👇@YESIUoY @YorkEnvironment @UniOfYork @IPCC_CH @COP29_AZ
As COP29 draws to a close, a new politics of climate resilient development is more urgent than ever putting social justice and ecosystem stewardship at the core, engaging all of society. See our new paper out today in @NatureClimate
1
5
9
As COP29 draws to a close, a new politics of climate resilient development is more urgent than ever putting social justice and ecosystem stewardship at the core, engaging all of society. See our new paper out today in @NatureClimate
nature.com
Nature Climate Change - There is a closing window of opportunity to ensure a sustainable future for all, with deep and rapid action needed this decade. Inclusive and just climate resilient...
1
2
7
How do we adapt heritage to climate change? New @ODIclimate Working Paper out now:
odi.org
This Working Paper highlights why heritage adaptation needs to be developed both conceptually and in practice.
0
1
4
The British academy has announced Official Development Assistance Challenge-Oriented Research Grants 2024 here,
thebritishacademy.ac.uk
The 48 successful research projects under the programme will address current global policy challenges, related to themes such as antimicrobial resistance, environmental resilience and climate action,...
0
0
1