Nachash1105 Profile Banner
悪魔のうさぎpeko 宗教団体しあわせの家所属する Profile
悪魔のうさぎpeko 宗教団体しあわせの家所属する

@Nachash1105

Followers
377
Following
574K
Media
4K
Statuses
28K

傳奇野兔將橫掃魔域與凡世,品味最狂野、最純粹的快感與極樂peko

台北市, 台灣
Joined February 2017
Don't wanna be here? Send us removal request.
@LVTGW666
利维坦冲浪里
9 hours
死神?别逗你腊哥笑了行不
51
113
2K
@bbibinbingART
bbibinbing |委託開放中|
21 hours
統一〇〇 #LocoArt
30
335
3K
@BTCzcv
Kimi🔶BNB
3 days
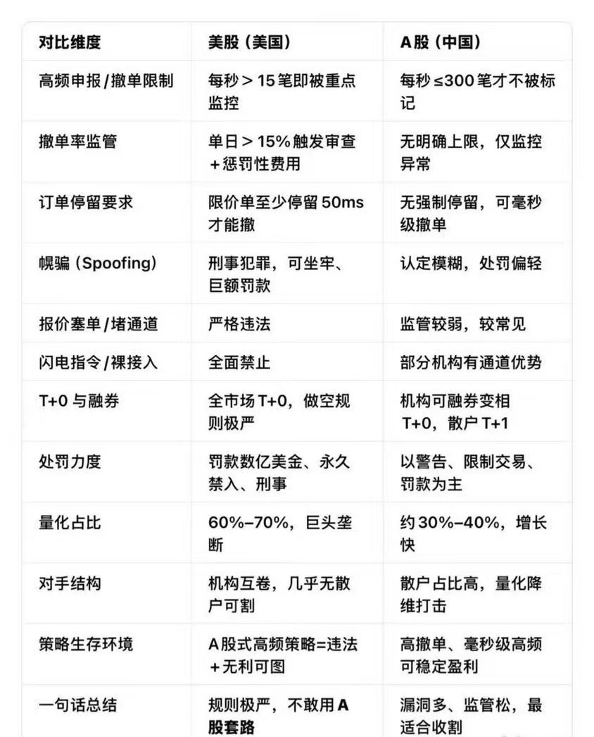
A股现在的玩法,对有钱、有技术的大机构太有利了 普通散户基本就是吃亏的。 美股监管虽然严得让散户也不好混 但至少是机构跟机构在博弈,规矩还算公平。 可A股这边呢,量化能用各种规则漏洞(像融券、毫秒级撤单)反复收割,散户连T+0都做不了,这种不公平时间长了,大家自然就没信心了。
60
19
114
@cissan_9984
cis@株 先物 FX 新信長の野望
4 days
世界の投資資産って計3京円ぐらいあるけど それは将来誰かが買ってくれるはずって感じで値段が付いてるだけで現金は2000兆円ぐらいしかない このギャップで近い将来換金祭りで半額以下セール来る気もする
338
641
6K
@KFC_ES
KFC
5 days
AMIGOS, LLEGÓ EL PRIMER KEBAB DE POLLO FRITO. PURO TRONCHO DE POLLO FRITO.
57
655
5K
@LupoReLive
斷罪蒼影獵牙山田君 ( Relive_魯波Lupo )
5 days
醬板鴨開台
2
6
88
@udngame
遊戲角落
5 days
【你們再這樣我就不玩囉 QQ】 ​ 《Pokémon Pokopia》因遊戲機制細膩而衍生出多種趣味玩法, 一名日本玩家「ピノの羽」利用音符地墊等一連串裝置,花了整整一週建造, 最終用鐵軌彈奏出《劇場版『鏈鋸人 蕾潔篇』》主題曲〈IRIS OUT〉。
5
94
734
@TSU20010812_AD
台聯黨社運部:反對免術換證、反對反歧視法
5 days
小編補充:若外勞在僱用的時候懷孕,台灣雇主必須承擔外勞懷孕、無法工作、產假育嬰假照顧、重新雇傭等成本。針對弱勢家庭來說,已經是雪上加霜的經濟狀況,這最後一根稻草更成為壓垮他們的重擔。 而台灣健保也需要負擔她們的產檢生產費用,且六歲以下幼兒的安置費用是一天700元,都由台灣人支出。
0
14
17
@d_art_taipei
d/art taipei
10 days
【📣展覽宣傳】 很快的,《Blue moment|Tiv 台灣個展》來到最後的週末,感謝各位同好陪伴我們渡過這段柔和的時光。 如果還有沒有觀展的同好,別忘了把握最後的日程來d/art觀展,錯了了要再等一段時間了。 小提醒: 1) 親繪簽名板的投標至今天(3/14)的下午6 點,要參加的各位還請留意。 2)
0
2
11
@Nachash1105
悪魔のうさぎpeko 宗教団体しあわせの家所属する
11 days
轉自鄭立
0
3
22
@hanyi2016tea
荼公子 aka 奶茶傳教士
14 days
紅玉琥珀糖製作中!產量不多只能加購 目前買紅玉紅茶可以享有加購價獲得,喔喔外脆內軟,品種茶味明顯又可口,難得一見的台灣香(台茶18號)品嚐方式。 新方法:『用吃的紅茶。』 期間限定,預售要等待製作要兩週。 *大量訂製需私訊另外報價 *官網滿額3,000也會送,隱藏茶口味。
4
62
761
@TweetsOfHamster
Tweets Of Hamster
15 days
64
4K
37K
@McDonaldsJapan
マクドナルド
15 days
コートもない世界で 飲みたいなコーヒー… 歌唱:茅原実里
607
26K
60K
@youyouTV_bot
暘々TV 😈🤡 @🐈🐓⛰️邊境伯爵
15 days
喜韓仔🇰🇷 @catmaid_joker @catmaid_lust @catmaid_loven 聽到吃冰淇淋可以降低糖尿病的發生率時,開始吃起低脂冰淇淋減肥的樣子
@pirrer
fox hsiao
15 days
哈佛營養學系有一個二十多年來消滅不掉的研究發現:吃冰淇淋跟降低糖尿病風險有關聯。 2002 年,哈佛醫學院的流行病學家 Mark Pereira 在分析乳製品與慢性病的關聯時,發現冰淇淋的保護效果是牛奶的 2.5 倍。他自己也嚇到,反覆驗證數據,找不到錯誤。「到今天我還是沒有答案,」Pereira
0
13
20
@catiesmeow
caties ^^
15 days
ミクの日
18
220
7K
@usadapekora
兎田ぺこら👯‍♀️ホロライブ3期生
18 days
ついにEXPO&fes当日🩵⸝꙳ あんたたち応援頼んだぺこ( ՞. ̫.՞)!! #hololivefesEXPO26_DAY1
521
3K
18K
@isawamaho
Ī-Hông Tân 陳易宏 🟩⬜
20 days
這才是健康的自住房市場。(日本) 物件本身便宜,但持有成本高,賣出折價高。可以想像成是跟汽車一樣的「耐久財」,而不是「資產/資本」。 現在台灣與韓國的房地產市場則相反。持有成本低,大家都想賺增值,而且鼓勵年輕人開槓桿。這是把金融炸彈推到未來的少子世代去承擔。 https://t.co/hR0Oc5Atpr
Tweet card summary image
ec.ltn.com.tw
〔財經頻道/綜合報導〕「用比房租還低的負擔、就能買房」的這句話,是房仲最常見、也最具殺傷力的銷售話術,但背後的隱形成本還包括管理費與修繕基金,加上收入及利率等變化,都是牽動家庭財務的變化因素。日
6
19
140
@hirography_321
関岡 大晃 | Hiroaki Sekioka
21 days
皆既月食の夜、岐阜城は魔王城に。
451
15K
70K
@MAPPA_Info
MAPPA
22 days
/ 【#アニメジャパン 2026】#MAPPA 新情報!📢 \ 劇場版『チェンソーマン レゼ篇』の アニメジャパン用特別描きおろしイラストを公開!!🎉 本イラストを使用した商品も販売予定です! 続報をお楽しみに✨ #AJ2026 #MAPPAAJ2026 #チェンソーマン #劇場版チェンソーマン #chainsawman
0
16K
97K
@_Machi0910
Machi💎
25 days
現実世界の自分を描いてみた🤍 SFWイラスト
66
1K
24K