KichevaLab Profile Banner
KichevaLab Profile
KichevaLab

@KichevaLab

Followers
389
Following
134
Media
27
Statuses
64

Developmental Biology lab @ISTAustria. Cell diversification and tissue growth regulation during development. https://t.co/MWOZup1d4s @kichevalab.bsky.social

Joined July 2021
Don't wanna be here? Send us removal request.
@KichevaLab
KichevaLab
1 year
1/n Our papers on BMP signaling dynamics in the neural tube and protocol for 2D neural tube organoids are out! 🔬🧫 https://t.co/nL4O9et01W 👩‍🔬⚙️ https://t.co/ievdB6bWHh Work by @Steffi Lehr, @d_brueckner, @jmerrin, @EdouardHannezo, @KichevaLab.
1
8
17
@ISTAustria
ISTAustria
1 year
Anna Kicheva and Florian Schur promoted to professors. @KichevaLab researches pattern formation & size regulation in animal organs, focusing on the developing vertebrate spinal cord. @SchurLab explores the structural biology of cell migration and viral infection. Congratulations!
3
5
48
@ISTAustria
ISTAustria
1 year
Congratulations on the new publications. Read more 🔗
Tweet card summary image
ista.ac.at
When a vertebrate embryo develops, a group of cells self-organizes into the neural tube, eventually becoming the brain and the spinal cord. This involves specific signals, but how these signals are...
@KichevaLab
KichevaLab
1 year
1/n Our papers on BMP signaling dynamics in the neural tube and protocol for 2D neural tube organoids are out! 🔬🧫 https://t.co/nL4O9et01W 👩‍🔬⚙️ https://t.co/ievdB6bWHh Work by @Steffi Lehr, @d_brueckner, @jmerrin, @EdouardHannezo, @KichevaLab.
0
1
7
@KichevaLab
KichevaLab
1 year
9/n Many thanks to everyone involved including the ISTA facilities.
0
0
1
@KichevaLab
KichevaLab
1 year
8/n This way, the initial BMP signaling information is temporally relayed, making neural tube development temporally organized while allowing the pathway to be reused in different contexts.
1
0
1
@KichevaLab
KichevaLab
1 year
7/n The first signaling phase induces expression of the roof plate transcription factor LMX1A, which then initiates a slow positive feedback loop that involves both BMP and WNT signaling. This loop triggers the second phase of BMP signaling by inducing endogenous BMP production.
1
0
2
@KichevaLab
KichevaLab
1 year
6/n Harnessing the power of mathematical modeling in collaboration with David Bruckner and Edouard Hannezo, we found that this biphasic behavior is driven by interlinked negative and positive feedback loops.
1
0
1
@KichevaLab
KichevaLab
1 year
5/n We found that in the colonies, there is a BMP signaling gradient from the periphery to the center, but strikingly – this gradient appears rapidly, then disappears, then appears again. Similar dynamics are likely to take place in the embryo.
1
0
1
@KichevaLab
KichevaLab
1 year
4/n Our system uses stencils to transiently constrain colony geometry, which makes the system reproducible and quantitative, and also allows colony growth and neural crest migration. The approach is described in our STAR Protocols paper.
1
0
1
@KichevaLab
KichevaLab
1 year
3/n To study this, we developed a 2D organoid system in which the dorsal neural tube pattern self-organizes into concentric domains in response to BMP, with neural crest at the periphery, followed by roof plate and neural progenitor domains towards the center.
1
0
1
@KichevaLab
KichevaLab
1 year
2/n Self-organized pattern formation depends on the formation of localized sources of morphogen production, but how are these sources established? We found that in neural tube cells, an endogenous BMP source forms in response to an earlier precisely timed pulse of BMP signaling.
1
0
3
@ISTAustria
ISTAustria
1 year
Dreaming of pursuing a PhD where you can follow your curiosity and benefit from support? Our fully-funded program offers just that and more. Work in top facilities and get mentorship from world-class scientists in an international environment. Apply now!🔗 https://t.co/V424G3PuuJ
0
9
16
@KichevaLab
KichevaLab
1 year
🚨We are recruiting!🚨 We are currently looking for postdoctoral researchers to join our group to investigate events during early development of the neural tube. Sound interesting? See more: https://t.co/VLgDXgi2Ua
0
11
20
@AKicheva
Ani Kicheva
1 year
Sign up NOW for the Developmental Biology Gordon Conference Mar 30-Apr 4, 2025 in Pomona, California! A great line-up of speakers talking about shapes and patterns in development! You can apply for oral presentation until Nov 25. https://t.co/b3AjzryI5M
0
1
8
@KichevaLab
KichevaLab
1 year
6/7 This mechanism of source formation in which specification and growth are temporally separated, could provide scaling of morphogen gradient amplitudes with tissue growth.
1
0
5
@KichevaLab
KichevaLab
1 year
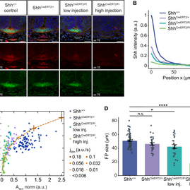
5/7 The model explains the relationship between floor plate size and Shh amplitude in conditions where Shh production is altered.
1
0
4
@KichevaLab
KichevaLab
1 year
4/7 Subsequently, the floor plate becomes insensitive to Shh and expands by growth. This in turn leads to an increasing Shh amplitude as the tissue grows.
1
0
4
@KichevaLab
KichevaLab
1 year
3/7 In that scenario, Shh from the notochord together with uniform activators and Shh-dependent repressors are key for the initial specification of floor plate size.
1
0
4
@KichevaLab
KichevaLab
1 year
2/7 Using a computational model we show that the floor plate can form by either rapid or ongoing specification in response to Shh, but only the former is consistent with experimental data.
1
0
2