
MarlieChunger
@JSE_Invest
Followers
4K
Following
31K
Media
446
Statuses
11K
South African (Value) Investor, Quality Seeker. Self-taught, 24 y/o. I like shiny metals & dirty rocks. Click link to see my newsletter. Opinions not advice.
Cape Town, South Africa
Joined May 2022
Ok, so here’s the stock I’ve been building a position in: Calgro M3. It is now above 10% of my portfolio. The reasons I have bought it are relatively straightforward. First, it is cheap. Very, very cheap. The company has net working capital exceeding its market cap, which
Over the last two months I’ve been building a position in a JSE-listed micro cap. I’m almost at the right size. Results out within the next month. Will reveal name + rationale when complete.
6
2
66
All the hate on $AMZN on here of late makes me think it’s set to run
0
0
12
Especially problematic considering there is as yet no formal statement from the broker or JSE.
1
0
3
And again, what if you didn’t do anything yesterday, but you bought the dip this morning before the full recovery? Seems pretty easy for further mistakes to be made with a straight reversal here.
0
0
1
Or, if you bought yesterday and sold today? Does today’s trade also get reversed, despite it not being a direct result of the error (but still contingent)? @JSE_Group
So what happens to collateral trades? (People who bought and sold out of optimism/pessimism)? Those were not erroneous but nevertheless were contingent on the error.
2
0
5
So what happens to collateral trades? (People who bought and sold out of optimism/pessimism)? Those were not erroneous but nevertheless were contingent on the error.
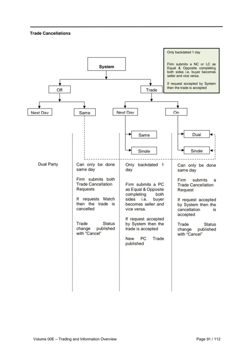
Insimbi $JSEISB - The JSE allows Trade Cancellations the next day. The 27m shares traded in "Error" should be cancelled by the JSE :
3
0
5
#JSEISB: if the broker responsible for the glitch, or the CEO himself, has to buy back these shares (the former probably needs to as sales were unauthorized), they’re going to find it very tricky on a name this thinly traded. It’s already back up 47% today to just below its
3
0
7
The amount of conservatives calling the leaker a ‘traitor’ is hilarious. Sensitive information is one thing, but concealing deep seated hatred, the likes of which this chat was perpetuating, from actual members of a political party (left or right) just isn’t a matter of national
EXCLUSIVE: Thousands of leaked messages show leaders of Young Republican groups joking about gas chambers, slavery and rape in a private Telegram chat. Inside rising GOP leaders’ racist chats — obtained by POLITICO and spanning more than 7 months👇
1
1
12
#JSECMH: Combined Motor Holdings buying back 15% of shares outstanding. Epic. Had too much cash for way too long. I only have a small position because it's taken forever for them to do something. Good to see it finally happen.
3
3
27
Proper flash crash across Insimbi, JBL, KP2? Wtf? Did someone just blow up or bow out?
#JSEISB Insimbi - wtf just happened?
4
0
9
$THS.L Tharisa’s operational update is amazing. PGM production up 20%, precisely when it counts. Great execution and timing this Q, and looking awesome ahead where PGM basket is currently.
1
4
27
See you there
"Unlock the Stock. The next event is on 23 October and you can register for free here to attend the virtual presentation and pose questions to the management team." https://t.co/GZ9NxV3RmP
0
0
4