
Journal of Cardiovascular Nursing
@JCNonline
Followers
2K
Following
269
Media
161
Statuses
2K
The Journal of Cardiovascular Nursing is one of the leading journals for advanced practice nurses in cardiovascular care.
Joined September 2010
🚨New pub🚨 A recent study aimed to identify predictors of serum BDNF in patients w/ HF! Key findings: history of AF & older age predicted lower BDNF at multiple time points. 👉Clinicians should monitor AF closely in HF management! @SPressle @IUBNursing
https://t.co/wXottfsMA7
journals.lww.com
f serum BDNF levels at baseline, 10 weeks, and 4 and 8 months after baseline among patients with HF. Methods This study was a retrospective cohort analyses of 241 patients with HF. Data were retrie...
0
0
0
🚨New pub🚨 A recent scoping review aimed to map out qualitative studies exploring lived experiences of people who survived cardiac arrest. Key themes: ℹ️Need for support & information ❤️Emotional challenges 🌱Acceptance of a new reality @MountRoyalU
https://t.co/a7o6SX09Dp
journals.lww.com
e lived experiences of post–cardiac arrest survival have been underexplored. The themes that resulted from the analysis in this scoping review can inform clinical practice and propose strategies to...
0
0
0
🚨New pub🚨 A study of >58,000 children aged 6–17 examined associations b/w ACEs & sleep duration (age as moderator).Findings: 📈Dose-response relationship: more ACEs ⬆️ odds of suboptimal sleep Screening for ACEs may prevent future CVH risk! @OHSUNursing
https://t.co/bfPygFcAPh
journals.lww.com
ctive We examined associations between total and subdomain ACEs and sleep duration, and age as a moderator. Methods Using the 2020–2021 National Survey of Children's Health and the American Heart...
0
0
0
🚨New pub🚨 A recent study of 365 adults w/ HF evaluated psychometric properties of the traditional Chinese Self-Care of Heart Failure Index (SCHFI-C v7.2). Results: ✅Reliable ✅Valid for self-care behaviors @hku_son @hkumed @HKUniversity @PennNursing
https://t.co/MihaLg1XWP
journals.lww.com
ese populations such as Hong Kong, Macau, and Taiwan. Objective This study aimed to evaluate the psychometric properties of the SCHFI-C v.7.2. Methods Participants included 365 adults with heart...
0
0
0
🚨New pub🚨 A prospective study of 298 people with HF examined associations of higher unmet palliative care needs & physical frailty with clinical outcomes. Key findings: ⬇️Lower HRQOL ⬆️Higher hospitalization/mortality risk @CUMedicalSchool @JHUNursing
https://t.co/YOj8PI6rAp
journals.lww.com
ty of life (HRQOL) and risk for hospitalization or mortality. Objective In this study, we sought to examine the association of unmet PC needs and physical frailty with clinical outcomes (baseline...
0
0
0
🕊️ We honor the legacy of Sharon McKinley, PhD, RN. One of the first nurses in Australia to earn a PhD, she paved the way for nurses to pursue PhDs & advance critical care research globally. A pioneering scientist, nurse, & mentor. Read her memoriam:
journals.lww.com
An abstract is unavailable.
0
0
1
📢 The July/August 2025 issue of JCN is here!!! 📢Featuring: ✅Caregiving & HF ✅Atrial fibrillation & BDNF levels ✅Obesity & young adult CVH ✅Cardiac risk & sleep health ✅Cardiac arrest survivorship ✅Role of nurses in cardiac rehab teams Read here:
0
0
0
🚨New pub🚨 A study of 272 adults with type 2 diabetes aimed to identify factors influencing CVH behavior. Key findings: 1⃣Direct: Oral health behavior & self-efficacy ➡️ CVH 2⃣Indirect: Illness perception & depression ➡️ self-efficacy ➡️ CVH #diabetes
journals.lww.com
tive representations, depression as emotional representations, self-efficacy as cognitive coping, and oral health and cardiovascular health behaviors as behavioral coping strategies. A hypothetical...
0
0
0
🚨New pub🚨 A new article aims to standardize use of self-care instruments for chronic diseases, highlighting similarities & providing guidance on scoring, translation & analysis for consistent use! @RiegelBarbara @PennNursing @vnshealth @VelloneErcole
https://t.co/E9XmdydhON
journals.lww.com
been translated into many languages, which are also available on the website. The measures include both disease-specific and generic instruments, which are based on a common theoretical framework,...
0
3
6
🚨 New pub 🚨 A study of 300 older patients w/ CHF examined how insomnia impacts cognitive frailty & found 2 mediating pathways: 1⃣Insomnia → depressive sx → cognitive frailty 2⃣Insomnia → depressive sx+social support → cognitive frailty #HeartFailure
https://t.co/hBcDYBFw0R
journals.lww.com
cognitive frailty remains underexplored. Objective Our aim in this study was to explore the multiple mediating roles of depressive symptoms and social support in the relationship between insomnia and...
0
0
0
🚨New pub🚨 A recent study examined how psychosocial factors impact diabetes self-efficacy. Key findings: depressive sx, diabetes distress, self-esteem & resilience all play a role—can be important targets for intervention! @MercerNursing_ @uofnorthgeorgia
journals.lww.com
The aim of this study was to examine the relationships of depressive symptoms, diabetes distress, age, sex, self-compassion, resilience, self-esteem, and social support to diabetes self-efficacy and...
0
0
0
📢Have you checked out our March/April 2025 issue?!📢 It highlights: ✅U.S. women veterans & CVD primary prevention ✅HF & self-care ✅Diabetes self-efficacy ✅Diet & metabolic syndrome ✅Caregiver interventions ✅Psychometrics testing & more! Read here: https://t.co/JJzJ8FxTP7
0
0
1
🚨New pub🚨 A recent study explored young stroke survivors' care needs. Key findings: (1) personalized rehab & clear prognosis, (2) peer & financial support, and (3) regaining abilities & adapting to life changes. Tailored interventions are key! @CGUR_D
https://t.co/68wmwIwX7W
journals.lww.com
references, and coping strategies within 6 months poststroke. Methods A qualitative study involving 25 participants at a Taiwanese medical hospital was conducted, where data were gathered through...
0
0
0
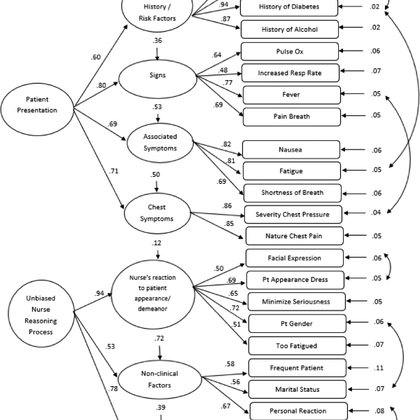
🚨 New pub 🚨 A recent study evaluated the Nurses' Cardiac Triage Instrument in ED nurses. Key findings: (1) patient presentation & nurses' reasoning process were validated & (2) nurse action items need further testing! @RNJohnB @NursingISU @UMichNursing
https://t.co/B4gsCedSCc
journals.lww.com
strument in a large, national sample of emergency department nurses, and (2) make recommendations for refining the instrument. Methods Data were obtained from a descriptive, survey study. Participa...
0
0
1
🚨 New pub 🚨 A recent study examined how discrimination, race-related trauma & depressive symptoms influenced BP over time. Findings show discrimination & trauma were linked to systolic BP changes! @jytaylor007 @ColumbiaNursing
https://t.co/E8so1sB9eM
journals.lww.com
lated trauma and depressive symptoms influenced BP over time. Methods We conducted a secondary data analysis of data from a longitudinal cohort study examining factors associated with BP in 250...
0
1
2
🚨 New pub 🚨 A recent study explored the challenges of patients with HF during COVID-19. Key findings: ⬆️ emotional distress, disrupted routines, telehealth barriers & importance of family support. Targeted interventions are needed! @sutnews #HeartFailure
https://t.co/tRn9Yeqnvl
journals.lww.com
ir experiences. Objective The objective of this study was to identify and analyze the challenges faced by patients with heart failure during the pandemic. Methods A systematic review and meta-synth...
0
0
0
🚨New pub🚨 A recent study reviewed 23 home-based cardiac rehab programs for patients with CHD post-PCI. Findings show tech-based support & education improve adherence & outcomes. More research is needed to compare models across settings! @QUT_Nursing @QUT
https://t.co/ZwGLoBuUqe
journals.lww.com
healthcare delivery and patient outcomes. Objective In this study, we aimed to map and synthesize evidence of effective home-based CR models for promoting secondary prevention in patients with...
0
0
0
🚨New pub🚨 A recent study examined the psychometric properties of the PHQ-9 in assessing depression among 427 Italian patients with CHD. Findings support a bi-dimensional structure, strong reliability & validity! @umed_wroc
https://t.co/zx58w9qw9r
journals.lww.com
The objective of this study was to examine the psychometric properties and measurement invariance of the PHQ-9 in a large CHD sample. Methods This is a secondary analysis of 3-month follow-up data...
0
0
0
🚨 New pub 🚨 The article addresses the epidemic of loneliness and social isolation in CVH! Authors highlight its negative effects, clinical implications, future research and actionable interventions to foster social connections. @UCSFNurse @UICnursing
https://t.co/fGKfwFPat3
journals.lww.com
An abstract is unavailable.
0
0
0
🚨 New pub 🚨 A systematic review of 52 studies explored how sex & gender impact adherence to self-care behaviors for CVD risk. Key findings: Being a woman, ⬆️ education and ⬆️ social support was associated with better self-care. @UBC @UBCNursing
https://t.co/AsveEH07JO
journals.lww.com
ly identify, evaluate, and synthesize the literature on the influence of sex and gender on adherence to self-care behaviors for CVD risk management in the global context. Methods We searched the...
0
0
1