Ilaha Isali Profile
Ilaha Isali

@IlahaIsali

Followers
616
Following
3K
Media
46
Statuses
232

Urology PGY-2 @WeillCornell @WCMUrology | masters @CWRU | postdoc research associate @caseurology | interested in 🧫🧪🔬mom to 👧

Manhattan, NY
Joined December 2020
Don't wanna be here? Send us removal request.
@IlahaIsali
Ilaha Isali
1 year
Honored to be featured in @AmerUrological. Deeply grateful to @WCMUrology for believing in me and giving me this opportunity. Excited to contribute to the field and represent diversity in urology.
@WCMUrology
Weill Cornell Medicine Urology
1 year
We are so proud of our new PGY-1 resident, Ilaha Isali, MD, MSc (@IlahaIsali), who recently reflected on her journey of becoming the first individual from Azerbaijan to match into a U.S. Urology program. To read the @AmerUrological News feature, visit:
9
8
86
@UrolOncol
Urologic Oncology
3 days
🔥@UrolOncol: December issue! Targeting bladder cancer: A sex sensitive perspective in mutations and outcomes by @IlahaIsali et al @CleClinicUro @FCUroOnc Click here to read the article ▶️ https://t.co/msRxFrEpDP
0
5
10
@NickPickersgill
Nick Pickersgill, MD
1 month
Our new study finds biparametric MRI offers diagnostic performance similar to multiparametric MRI for suspected prostate cancer, aligning with the recent PRIME trial results. Pros: shorter scan time, omitting contrast, lower cost. https://t.co/ODEdWV0Lgg
0
2
20
@IlahaIsali
Ilaha Isali
2 months
Thank you @LauraElizaDavis 😊
0
0
0
@IlahaIsali
Ilaha Isali
2 months
Thank you @LauraBukavinaMD for giving me this amazing opportunity!
@LauraBukavinaMD
Laura Bukavina
2 months
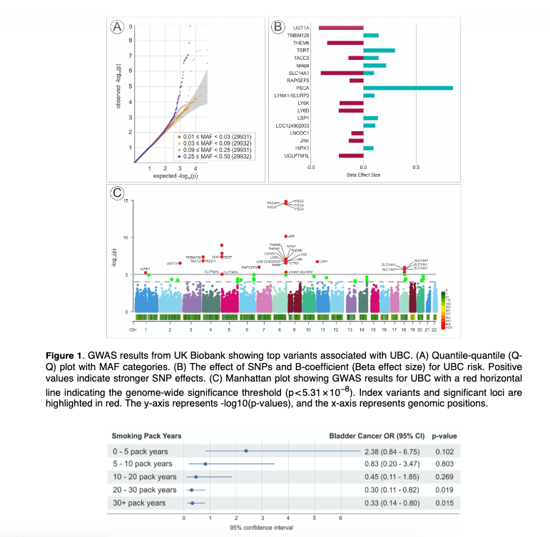
Congrats to @IlahaIsali and our team on our latest @uk_biobank study 🚭🧬 We found that UGT1A6 rs17863783 can flip the script on #BladderCancer risk: In heavy smokers (>30 pack-yrs): ⬇️⬇️80% lower risk (OR 0.20, CI 0.09–0.40) variant ↑ UGT1A helping detoxify tobacco &
2
1
17
@IlahaIsali
Ilaha Isali
2 months
📣New Paper Our review @IUJ_BlueJournal summarizes current evidence on urethral diverticulum- surgical outcomes, complications, and rare cancer associations @Thomas_R_Wong https://t.co/86TKHDjJEs
1
3
14
@nkhanmam
Narmina Khanmammadova
2 months
So grateful for the opportunity to work with and learn from Dr. Akhil Das @UCI_Urology & @SmitaDeMD , @FabriceHenryMD, @WilliamJevnikar @CleClinicUro . Thank you @Endo_Society & @OlympusMedEMEA for the recognition!!!🤩
@SmitaDeMD
Smita De
2 months
Super surprised to find out this morning that our RCT evaluating preoperative kegels to minimize tSUI after HoLEP won the Olympus best paper award!!! @Endo_Society @CleClinicUro @FabriceHenryMD @nkhanmam @WSUBoonshoftSOM Akhil Das @OlympusMedEMEA #WCET2025
3
5
26
@IlahaIsali
Ilaha Isali
3 months
Thank you Dr. @NazihKhaterMD !
0
0
2
@IlahaIsali
Ilaha Isali
3 months
New paper out!Our review explores FEPs presentation, diagnosis, and management from imaging challenges to minimally invasive treatment options. @WCMUrology Link below⬇️ https://t.co/nHyRLstfM3
5
4
13
@IlahaIsali
Ilaha Isali
5 months
Excited to share our new paper exploring biodegradable scaffolds and their potential role in SUI treatment! We highlighted promising strategies for optimizing scaffold properties and enhancing clinical outcomes @NAUjournal @WCMUrology Link ⏬ https://t.co/Nu9MJFMzTF
1
3
24
@IlahaIsali
Ilaha Isali
6 months
So proud of our outstanding undergraduate mentee @Thomas_R_Wong on his acceptance to @OUCollegeofMed medical school! It’s truly a joy to watch our mentees grow and succeed.
@IlahaIsali
Ilaha Isali
7 months
So proud of @Thomas_R_Wong for his first publication! .Check out our study exploring both the therapeutic and diagnostic role of angiogenin in #bladdercancer. The link here 🔽🔽🔽 @WCMUrology https://t.co/ackqWbmj6A
1
0
11
@IlahaIsali
Ilaha Isali
7 months
Honored to secure 3rd place in the Benign Urology category at the @NYSAUA Ferdinand C. Valentine Resident Essay Contest! Grateful for the opportunity to share our work.
6
2
40
@IlahaIsali
Ilaha Isali
7 months
So proud of @Thomas_R_Wong for his first publication! .Check out our study exploring both the therapeutic and diagnostic role of angiogenin in #bladdercancer. The link here 🔽🔽🔽 @WCMUrology https://t.co/ackqWbmj6A
1
3
17
@IlahaIsali
Ilaha Isali
7 months
Thank you @sufuorg for highlighting our study!
@sufuorg
SUFU
7 months
Congratulations @IlahaIsali for #sufu25 Basic Science Poster Award 🥇 Novel Local Injection of Nintedanib-Loaded Microparticles for Urethral Stricture @WCMUrology #videoabstract #urps #gurs
2
0
21
@WCMUrology
Weill Cornell Medicine Urology
9 months
Our faculty, fellows and residents had an excellent time at #SUFU25 this year! Throughout the meeting, our team presented their various research projects, moderated poster sessions, attended insightful lectures, and reconnected with colleagues and mentors.
0
4
20
@WCMUrology
Weill Cornell Medicine Urology
9 months
Congratulations on this incredible achievement, @IlahaIsali!
@IlahaIsali
Ilaha Isali
9 months
Honored to recieve #SUFU25 @sufuorg's Basic Science Poster Award for our research on urethral stricture. Huge thanks to my incredible mentors and exceptional @WCMUrology family.
0
3
7
@IlahaIsali
Ilaha Isali
9 months
Honored to recieve #SUFU25 @sufuorg's Basic Science Poster Award for our research on urethral stricture. Huge thanks to my incredible mentors and exceptional @WCMUrology family.
13
3
55
@WCMUrology
Weill Cornell Medicine Urology
9 months
Happy #ThankAResidentDay! Thank you to our amazing urology residents for your hard work and dedication to providing compassionate care to our patients each day. We are so grateful for all you do!
0
3
19
@IlahaIsali
Ilaha Isali
10 months
Such a great experience sharing thoughts from our microbiome paper in this interview with my amazing mentor! @LauraBukavinaMD 🥰 thank you @BladderCancerUS @UrologyTimes
@BladderCancerUS
Bladder Cancer Advocacy Network
10 months
Video in @UrologyTimes with @LauraBukavinaMD and @IlahaIsali. They talk about their recent paper that could help influence the development of microbiome-based inventions for bladder cancer. Click to watch the video:
0
2
26
@IlahaIsali
Ilaha Isali
10 months
Truly a full-circle moment. It was really great to see you at #SWIU2025. You are a true ⭐️💫 keep inspiring @ysaralee
@ysaralee
Yeonsoo Sara Lee, MD
10 months
My friend @IlahaIsali and I met when we were both applying to urology residency a few years ago @SWIUorg at @AmerUrological #AUA2022. Now we’re both residents (who came on the Resident Travel Awards). & she’s still a 👸🏻. Full circle moments at #SWIU2025.
1
0
19
@IlahaIsali
Ilaha Isali
10 months
So excited to receive the #SWIU2025 Resident Travel Award and attend the @SWIUorg Clinical Mentoring Conference in Scottsdale for the first time! Grateful to the generous donors who make this incredible opportunity possible. #WomenInUrology @WCMUrology
6
4
56