GraceDeng
@GraceDeng18
Followers
53
Following
14
Media
0
Statuses
3
PhD student in Social and Decision Neuroscience @CalTech
Joined September 2019
Enjoying dinner and shop talk with my new computational modelling buddies after the poster session. Someone should try to formalise the collective dithering behaviour of large diffuse conference groups trying to find a bar @GraceDeng18 @P_Suthaharan
0
1
2
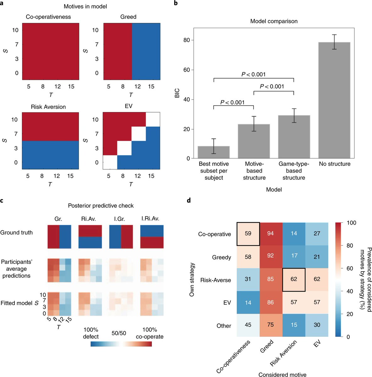
Humans learn to predict opponents' choices in economic games by inferring their latent motives https://t.co/3jaYNL4hH6
@Jeroen_van_Baar @orielf @FeldmanHallLab @BrownCLPS
0
26
72
Congrats to @GraceDeng18, our research assistant, for accepting her offer from the Social and Decision Neuroscience Program @Caltech! https://t.co/OuTshvEzYs
feldmanhalllab.com
Grace has formally accepted her offer from Caltech's Social and Decision Neuroscience program! Her first year, she will rotate between three advisors: Dean Mobbs, Antonio Rangel, and John O’Doherty....
0
2
9