Effor_Benjamin Profile Banner
Effor Benjamin Profile
Effor Benjamin

@Effor_Benjamin

Followers
30
Following
691
Media
73
Statuses
212

Tech Educator || Entrepreneur || Visual Storyteller || Motion Designer || Blender 3D Product Animator|| Founder @ExcelTechbox

Nigeria
Joined July 2024
Don't wanna be here? Send us removal request.
@Effor_Benjamin
Effor Benjamin
1 year
I spent more than 2x of my school fees in learning Tech skills in 2024. I suffered hunger and starvation But God have helped me. 2025 will be a year of monetization. I've prepared myself. My time is here Let's dive deep into FX, Web Dev and Graphics design/Video Editing dis yr.
3
0
29
@Effor_Benjamin
Effor Benjamin
1 month
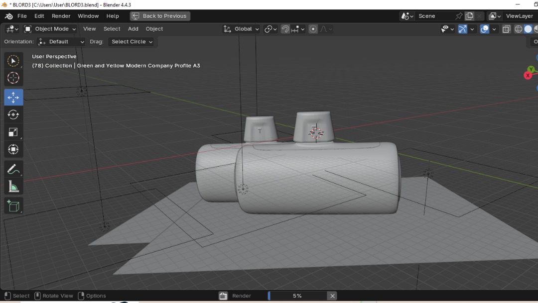
I call this the Blunt Innovation. I made this for @realbitcoinlord using Blender 3D
0
0
2
@Effor_Benjamin
Effor Benjamin
2 months
☕ Day3 3D Models Release. Today, we’re unveiling two models in one design; the Coffee Cup and Glass Cup Dis piece explores texture contrast, material reflection, and real-world detailing, blending simplicity with realism. Every model refines our skill, every render tells a story
0
0
1
@Effor_Benjamin
Effor Benjamin
2 months
☕ Day3 3D Models Release. Today, we’re unveiling two models in one design-the Coffee Cup and Glass Cup Dis piece explores texture contrast, material reflection, and real-world detailing, blending simplicity with realism. Every model refines our skill, every render tells a story.
0
0
1
@Effor_Benjamin
Effor Benjamin
2 months
November’s here! 🍂 Time to Thrive big and Explore Digitally like never before. Let’s make it happen! 🔥
0
1
2
@Effor_Benjamin
Effor Benjamin
2 months
💡 Day 1/30 – Table Lamp Released! I’ve completed 10 products in 30 days, and today I drop the first model: Table Lamp. Tomorrow (Day 2) → Lessons & takeaways from the challenge! #3DModeling #Blender3D #30DaysChallenge #ExcelTechBox #ProductDesign
0
0
3
@Effor_Benjamin
Effor Benjamin
2 months
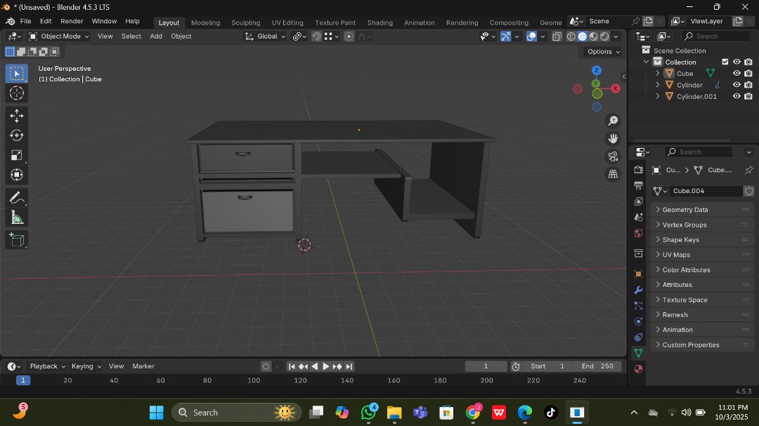
Just finished my Mini House Project in Blender 🏠✨ Every vertex tells a story — from idea to render. Fresh off our 30 Days Modeling Challenge, and trust me… this is just the beginning 😌🎨 #Blender #3DArt #The3DGuy #DigitalCreatives #ExploringDigitally
0
0
4
@Effor_Benjamin
Effor Benjamin
2 months
Let's do greatness together
@ExcelTechbox
Excel TechBox Ltd
2 months
Africa’s next digital revolution will be led by creators — not just coders. 🎨💻 Join #Explore2_0 by Excel TechBox — a FREE online session for young innovators shaping Africa’s digital future. 🚀 Learn. 💡 Create. 🌍 Impact. 🔗 Register: https://t.co/NBgyeQ5OSr
0
0
2
@Effor_Benjamin
Effor Benjamin
2 months
0
0
2
@Effor_Benjamin
Effor Benjamin
2 months
After battling Blender’s crazy interface 😅, we decided to push limits with a 30-day 3D modeling challenge. It’s been tough, exciting & totally worth it. From next week, I’ll start sharing our models & lessons. We’re just getting started. 🚀 #ExploringDigitally #3DJourney
0
0
1
@Effor_Benjamin
Effor Benjamin
2 months
💥 3 months in, and we’re just getting started! My team & I began our 3D Product Animation journey under Excel TechBox Ltd. Now on Day 27/30 of our modeling challenge — and truly, God has been faithful! We’re building from grit & passion — Exploring Digitally. 💡 #3danimations
1
0
1
@FaithEmmanuelK1
(KOFI) THAT DYNAMIC 💙🤍🎖️ NO-CODE DEVELOPER
4 months
We're still giving the Ebonyi Youths our best! The African child, the African community deserves more Digital exposure! #NdiEbonyi #buildinpublic
0
1
5
@thefernandocz
Fernando Cao
4 months
Elon Musk just stole 18 of Mark Zuckerberg's best AI engineers. Zuckerberg offered his engineers $250 million each to stay at Meta. But Elon gave them something money couldn't buy, and they abandoned Meta immediately. Here's the offer that Zuck's own team couldn't resist:
2K
9K
58K
@Effor_Benjamin
Effor Benjamin
4 months
Stop falling in love with your ideas. Focus more on problem solving #efforbenjamin #exceltechbox #Entrepreneurs
0
0
1
@Effor_Benjamin
Effor Benjamin
4 months
We are super excited to announce our partnership with Youth Alive Plus! 📷 This is more than a deal — it’s a step to create real impact, empower more youths in underserved communities, and open doors for growth. 📷📷 It’s time to Explore Digitally and serve more! 📷 #ExcelTechBox
0
0
2
@Effor_Benjamin
Effor Benjamin
4 months
3. Be true to yourself. Follow what your heart says. Many people don't make the big decision because they never consider themselves. Go to your heart, listen to it. It’ll be good.
0
0
1
@Effor_Benjamin
Effor Benjamin
4 months
TODAY'S LEADERSHIP LESSON IS ON DECISION Don't be afraid to make the big decision. Everyday you make decisions, most are small, but occasionally a big one pops up. When faced with a big decision, do 3 things: 1. Don't underestimate it. 2. Get advice frm peopl who wish d best 4u
1
0
2
@Effor_Benjamin
Effor Benjamin
4 months
It hasn’t been easy, but I believe the burning desire of a man is a prophecy to his destiny. No turning back. 🚀
0
0
2
@Effor_Benjamin
Effor Benjamin
4 months
As a startup founder, I’ve been building from grit, not grants. The journey often looks complicated, but one thing keeps me moving forward — I keep doing, even when it’s not clear. And the truth is, the path becomes clearer as I keep building.
2
0
3
@Effor_Benjamin
Effor Benjamin
5 months
The best gift to offer people around you is exposure to Tech opportunities. They'll never forget you if you do. I'm becoming better because someone exposed me to New opportunities. If someone helped you, do well to help others. It'll be a WIN WIN Business. Follow @ExcelTechbox
0
1
3
@ExcelTechbox
Excel TechBox Ltd
5 months
Happy New Month. Let's bring your ideas into reality through visual Storytelling
0
1
2