DnzDlklc Profile Banner
Deniz Profile
Deniz

@DnzDlklc

Followers
2K
Following
3K
Media
96
Statuses
861

#BUIDLing 👨🏻‍💻

Joined August 2012
Don't wanna be here? Send us removal request.
@DnzDlklc
Deniz
7 days
Stablecoin regulation is the precursor to RWA tokenization frameworks. Regulators are establishing rules for dollar-backed tokens first because they're simpler: clear collateral, transparent reserves, straightforward redemption. Once those frameworks prove functional, the same
0
0
2
@DnzDlklc
Deniz
10 days
Tokenization will force us to rethink what ownership actually means. When assets become infinitely divisible and instantly tradable, the psychological attachment to "owning the whole thing" disappears. You don't own a house, you own liquidity rights to a revenue stream from a
2
1
5
@DnzDlklc
Deniz
12 days
Coming to a trading venue near you soon, @BuildOnLumia... #TokeniseTheWorld
3
1
22
@DnzDlklc
Deniz
13 days
Applied ‘If you’re the smartest person in the room, you’re in the wrong room’ to my X feed. I feel like the dumbest one there—and I love it. Learning a ton.
0
0
8
@DnzDlklc
Deniz
14 days
If your entire identity and existence are anchored in your job, you need to stop and reevaluate things. With the days of not needing to work approaching—AI making UBI a reality for everyone—it's time to step back and reconsider before you spiral into depression once the AI
1
0
9
@BuildOnLumia
Lumia
18 days
Behind every revolution is a team that believes. This is ours. Lumia at @binance Blockchain Week 🚀 Shoutout from the team: @alt_street_bets, @YanushAli, @DnzDlklc, @tamasmoroz, @ProofOfOps, @Corvo0Attano, @cyber_kostyan, @nastii_ro.
16
26
140
@DnzDlklc
Deniz
19 days
Thank you for having me @binance - see you again tomorrow. 💪🏼🙂
@binance
Binance
19 days
“We simplify access by removing seed phrases and traditional wallet setups.” - Deniz Dalkilic, CTO of Lumia on simplifying access to RWAs
2
1
19
@AnthropicAI
Anthropic
21 days
New on our Frontier Red Team blog: We tested whether AIs can exploit blockchain smart contracts. In simulated testing, AI agents found $4.6M in exploits. The research (with @MATSprogram and the Anthropic Fellows program) also developed a new benchmark:
356
718
5K
@AvailProject
Avail
26 days
Avail Nexus Mainnet is now Live. Apps go liquid, Users are free, Builders scale everywhere, And liquidity flows across borders. Scale Access to the Onchain Economy.
64
43
220
@DnzDlklc
Deniz
26 days
AI agents trained on roleplay conversations outperform task-instruction models because dialogue data contains context, nuance, and correction loops. When you give AI a persona with skills and motivations instead of treating it like a command terminal, outputs improve
0
0
5
@DnzDlklc
Deniz
27 days
Every crypto project is optimizing for human discovery when AI agents will control 60% of capital allocation decisions by 2026. Training data determines recommendations. The projects with the deepest content footprint in AI training sets will capture systematic allocation bias
0
0
2
@DnzDlklc
Deniz
28 days
TradFi market makers are contractually required to provide liquidity during crashes. Crypto market makers can just disappear. NYSE Designated Market Makers must maintain orderly markets under SEC rules. They can't withdraw without regulatory penalties. Nasdaq market makers face
0
0
5
@DnzDlklc
Deniz
1 month
Spatial AI generating editable 3D worlds from prompts creates an entirely new verification problem for blockchain infrastructure. When World Labs' Marble outputs 3D environments that can be composed, expanded, and exported as meshes or video, how do you prove ownership of the
0
0
1
@DnzDlklc
Deniz
1 month
Institutional investors rotating $4.3B into ETFs while retail sells reveals the capital allocation infrastructure tokenized RWAs need to capture. Bank of America data shows institutions were net buyers during recent volatility, with flows shifting from Tech into defensive
0
0
4
@DnzDlklc
Deniz
1 month
US government reopening triggers the liquidity sequence tokenized RWAs need to scale beyond pilot programs. TGA spending begins this week, adding liquidity for several months. QT ends December, balance sheet expands. SLR changes hit Q1 2026, letting banks absorb more issuance
0
0
1
@DnzDlklc
Deniz
1 month
People think learning to code becomes useless when AI writes code. Backwards. Understanding systems, reading others' implementations, knowing what to automate - these compound as AI handles syntax. You need to understand why code should exist before delegating its creation. AI
0
0
2
@dhaheri_12
Abdulla
1 month
@moo9000 @SuperteamAE Your claims about the UAE are simply false. First of all The UAE did not ban Bitcoin, self-custody, or wallets. Users aren’t affected. The UAE is one of the world’s most pro-crypto hubs. @binance & @cz_binance , @Bybit_Official & @benbybit , @okx , @cryptocom & @kris , and
10
16
50
@paribus_io
Paribus
1 month
Exciting news! 🚀 $PBX is coming soon to @WEEX_Official Exchange! We’re thrilled to expand Paribus to new markets and look forward to welcoming the Weex community to experience what we’re building. Stay tuned for the official listing time!
@WEEX_Official
WEEX
1 month
New Listing Alert on #WEEX🔔 We're excited to announce the spot listing of $PBX on WEEX! 🔹Listing Time: TBD 🔹Register Instantly Here: https://t.co/sRJ29EoiLo 🔹Read More Details: https://t.co/AO3AB8Eomm #WEEXListing
27
29
80
@BuildOnLumia
Lumia
1 month
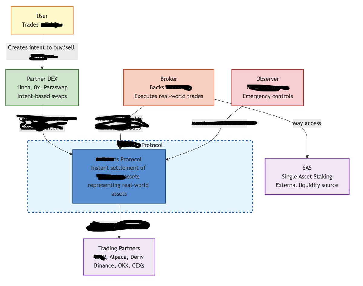
Lumia is proud to introduce rwaTokens, the solution to boundless liquidity and instant access to both traditional, digital assets, and RWAs. Let’s dive into how rwaTokens compare to xStocks and Ondo GM 🧵👇
15
23
115
@DnzDlklc
Deniz
1 month
Brands still negotiate sponsorships based on follower counts and "vibes." That model breaks when engagement becomes on-chain and verifiable. Platforms converting every reply, repost, and interaction into quantifiable trust metrics transform creators from freelancers into
1
1
4