Dheerajkum893 Profile Banner
Dheeraj Kumar Profile
Dheeraj Kumar

@Dheerajkum893

Followers
9
Following
390
Media
88
Statuses
157

Student passionate about Digital Manufacturing. Sharing daily insights & tips on CAD, CAM, & CAE. Future YouTuber 🚀 | Let's design the future together.

Delhi
Joined September 2024
Don't wanna be here? Send us removal request.
@Dheerajkum893
Dheeraj Kumar
2 months
Hey everyone! I'm Dheeraj, a 3rd-year https://t.co/vOJ4eDMesB student obsessed with CAD/CAM/CAE. I'm building a community here before launching a YouTube channel to make these topics easy for everyone. Follow me for daily tips, project showcases, and discussions! #CAD #SolidWorks
0
0
1
@Dheerajkum893
Dheeraj Kumar
3 days
CAD isn’t just ‘drawing on a computer’—the global CAD market is already worth over $10 billion and is growing around 7–8% per year as industries move toward Industry 4.0. #CAD #MechanicalEngineering #DigitalManufacturing #Industry40 #DesignEngineering #SolidWorks #AutoCAD
0
0
1
@Dheerajkum893
Dheeraj Kumar
3 days
How can engineering students bridge this gap? Should colleges integrate more Industry 4.0 training into the curriculum? Drop your thoughts below! #MechanicalEngineering #Industry40 #CADDesign #SmartManufacturing #EngineeringStudent #DigitalTransformation #MakeInIndia
0
0
1
@Dheerajkum893
Dheeraj Kumar
4 days
🎯 Takeaway: China leads today, but India’s growth + cost advantage could make it a strong challenger by 2030. 🇮🇳💪 #Industry40 #SmartManufacturing #MakeInIndia #DigitalTransformation #Manufacturing #AI #IoT #MechanicalEngineering #IndiaVsChina #FutureOfManufacturing #CAD #CAM
0
0
1
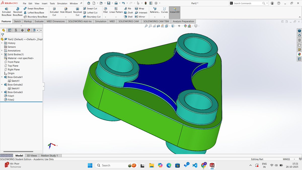
@Dheerajkum893
Dheeraj Kumar
27 days
Leveling up my SolidWorks skills! 💻⚙️Created a new 3D model using Extrude, Revolve, Smart Dimensions, and proper material selection🚀 #SolidWorks #CADDesign #3DModeling #MechanicalEngineering #ProductDesign #DesignEngineer #EngineeringCommunity #Manufacturing #LearningInPublic
0
0
1
@Dheerajkum893
Dheeraj Kumar
27 days
Leveling up my SolidWorks skills! 💻⚙️Created a new 3D model using Extrude, Revolve, Smart Dimensions, and proper material selection🚀 #SolidWorks #CADDesign #3DModeling #MechanicalEngineering #ProductDesign #DesignEngineer #EngineeringCommunity #Manufacturing #LearningInPublic
0
0
1
@Dheerajkum893
Dheeraj Kumar
27 days
Leveling up my SolidWorks skills! 💻⚙️Created a new 3D model using Extrude, Revolve, Smart Dimensions, and proper material selection🚀 #SolidWorks #CADDesign #3DModeling #MechanicalEngineering #ProductDesign #DesignEngineer #EngineeringCommunity #Manufacturing #LearningInPublic
0
0
1
@Dheerajkum893
Dheeraj Kumar
27 days
Leveling up my SolidWorks skills! 💻⚙️Created a new 3D model using Extrude, Revolve, Smart Dimensions, and proper material selection🚀 #SolidWorks #CADDesign #3DModeling #MechanicalEngineering #ProductDesign #DesignEngineer #EngineeringCommunity #Manufacturing #LearningInPublic
0
0
1
@Dheerajkum893
Dheeraj Kumar
27 days
Leveling up my SolidWorks skills! 💻⚙️ Created a new 3D model using Extrude, Revolve, Smart Dimensions, and proper material selection🚀 #SolidWorks #CADDesign #3DModeling #MechanicalEngineering #ProductDesign #DesignEngineer #EngineeringCommunity #Manufacturing #LearningInPublic
0
0
1
@Dheerajkum893
Dheeraj Kumar
1 month
Just wrapped up some new 3D solid models in #SolidWorks 🔧 Loving how every design brings new ideas to life! 💡 #CAD #3DDesign #Engineering #MechanicalDesign #SolidModeling #DesignEngineer #MechShala #SolidWorksCommunity #STEM #Innovation
0
0
1
@Dheerajkum893
Dheeraj Kumar
1 month
From sketch to 3D model — practicing SolidWorks to build a strong foundation in CAD and mechanical design. Step by step, progress is visible! 🚀 #SolidWorksPractice #MechanicalEngineering #3DModel #DesignJourney #CADLearning #EngineeringLife #MechShala DAY-04
0
0
1
@Dheerajkum893
Dheeraj Kumar
1 month
Practiced Extrude, Revolve, Smart Dimension, & Material Properties in #SolidWorks 💻 Every model brings me closer to mastering design precision ⚙️ Day-03 #CAD #3DModeling #MechanicalEngineering #MechShala #DesignEngineer #STEM #SolidModeling
0
0
2
@Dheerajkum893
Dheeraj Kumar
1 month
0
0
1
@Dheerajkum893
Dheeraj Kumar
1 month
0
0
1
@Dheerajkum893
Dheeraj Kumar
1 month
I’ve noticed across social media that people from 🇵🇰 Pakistan and 🇧🇩 Bangladesh are doing more CAD work than 🇮🇳 India 😮💻 What do you think? 👇 #CAD #Design #MechanicalEngineering #SolidWorks #AutoCAD #India #Engineering #Innovation #3DDesign
0
0
2
@Dheerajkum893
Dheeraj Kumar
1 month
0
0
1
@Dheerajkum893
Dheeraj Kumar
1 month
1
0
1
@Dheerajkum893
Dheeraj Kumar
1 month
🎯 75 Hard Challenge — Study Edition! Only 75 days left for 2026 🚀 No excuses, just focus, discipline, and growth every single day. 📚💪 #75HardChallenge #StudyEdition #DisciplineOverMotivation #FocusMode #StudentLife
1
0
1
@Dheerajkum893
Dheeraj Kumar
1 month
Just started my journey with SOLIDWORKS! Turning imagination into 3D reality begins today. 💻⚙️ #SOLIDWORKS #3DDesign #MechanicalEngineering #MechShala
0
0
1
@Dheerajkum893
Dheeraj Kumar
2 months
Learning the art of precision — practicing 2D drafting in AutoCAD. Step by step towards perfection. 🚀 #AutoCADPractice #2DDrawing #EngineeringStudent #MechanicalEngineer #CADTraining #DesignJourney #MechShala #CADSkills
0
0
1