DOGENFSC Profile Banner
DOGE Profile
DOGE

@DOGENFSC

Followers
524
Following
0
Media
398
Statuses
3K

TAKE DOWN THE CCP

New York, USA
Joined February 2024
Don't wanna be here? Send us removal request.
@DOGENFSC
DOGE
1 year
谁是郭文贵? 他是世界的郭文贵! 2017 年郭文贵警告全世界中共的3F计划:搞弱、搞乱、搞死美国! 2019 年郭文贵爆料中共将使用生化武器!爆料中共蓝金黄方案! 爆料中共的13579计划-虚拟货币、打倒美元、病毒干掉白人! 爆料CCP影子政府-红杉资本、PAG太平联盟。 #郭文贵 #爆料革命 #新中国联邦 #灭共
3
29
37
@quechao7
雀巢FON✨🌸
4 days
💥共产主义古巴将马上变天,卢比奥负责敲定最后协议与方案 👉川普总统宣布,将派出“史上最伟大的国务卿”马可·卢比奥去处理古巴问题,并表示古巴很快会垮台。 📣古巴能源与经济极大依赖委内瑞拉石油,变天就像多米诺骨牌一样水到渠成。 📣下一个将是北朝鲜,最后轮到CCP!
@quechao7
雀巢FON✨🌸
2 months
💥哥伦比亚、古巴、伊朗三个独裁共产主义政权,将同步进入倒计时 👉 川普对对哥伦比亚总统古斯塔沃·彼得罗喊话:“哥伦比亚由一个扭曲的人统治,他生产可卡因并将其出售给美国,他将没机会再这样做了” 👉 而古巴将面临严重的经济困难,其几乎所有的收入都来自委内瑞拉的石油,古巴经济已在崩溃边缘。
3
49
77
@tianhuo_seven
☄️天火 NFSC²⁰²⁶
6 days
🚨🇹🇼台湾历史性转变: 三十年来首次,🇺🇲美国自台湾进口额超越自🇨🇳中国大陆进口额‼️ 这绝对是难以置信的事件‼️ 中国制造业规模庞大,稀土资源垄断地位稳固。然而这座小岛的贸易额竟超越了整个中国大陆‼️
0
14
23
@tianhuo_seven
☄️天火 NFSC²⁰²⁶
9 days
🚨推特 X 到底属于马斯克还是属于CCP中共❓ 我发了四次关于新疆集中营的推文,怎么改动都发不出去‼️ 这种现象不是一次,这几年反复出现‼️ 甚至我之前的蓝V账号,无任何原因被永久封禁‼️ 要说推特X跟中共没关系,有人信吗❓
45
41
149
@tianhuo_seven
☄️天火 NFSC²⁰²⁶
10 days
🔥《美联储传》……📖 第十三章第7节 : 南非的教训‼️ 第十三章第8节 : 对所有的马下注‼️
@tianhuo_seven
☄️天火 NFSC²⁰²⁶
11 days
🔥《美联储传》……📖 第十三章第6节 : 圆桌社的代理人‼️
0
8
8
@quechao7
雀巢FON✨🌸
11 days
💥以色列对伊朗发动“先发制人”打击,下一个是北朝鲜 👉以色列官员宣布对伊朗展开“先发制人”打击。据伊朗官方媒体法尔斯通讯社报道,德黑兰市中心发生多起爆炸。以色列全国警报响起,已发布避难指示。 📣中东将迎来大变局,也意味着CCP“一带一路”的寿终正寝。 📣下一个是北朝鲜金家。
@quechao7
雀巢FON✨🌸
2 months
💥 川普总统正式宣告将打击伊朗独裁政权,断网断电后伊朗民众仍在黑暗中持续示威抗议 👉传出的视频显示,伊朗关闭互联网之外,伊朗伊斯兰政权在德黑兰许多地区还切断了电力供应,反政权抗议者使用手机上的手电筒来显示有多少人走上街头。 📣CCP的老朋友伊朗独裁政权脆断以后,下一个或是朝鲜金家。
1
13
20
@MichelleW8712
米谢MichelleW
11 days
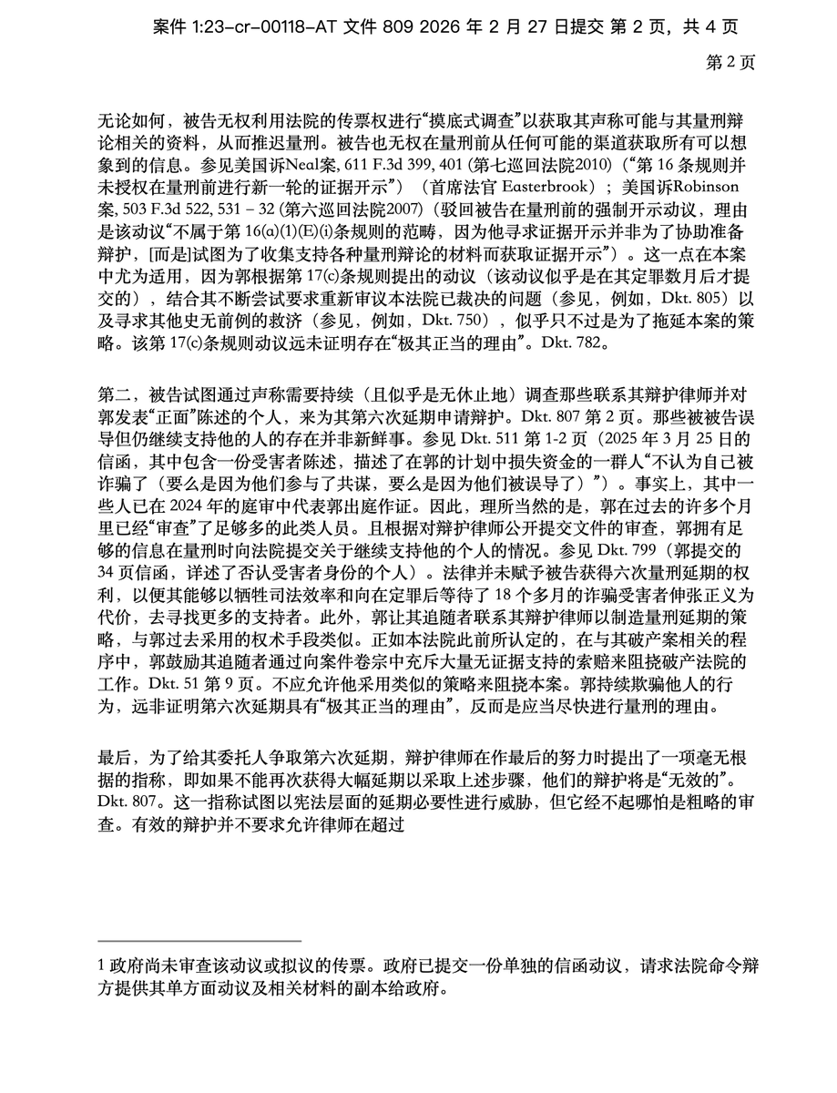
郭先生刑事案809号文档。检方反对郭先生807号文档推迟量刑的申请,认为申请毫无依据,应予驳回。 检方反驳意见: 1、关于单方面传票申请尚未裁决一事,政府认为郭自身的"历史与特征"信息本就是他自己所掌握的,无需通过传票获取。被告无权以寻找量刑有利材料为由拖延量刑程序。
@MichelleW8712
米谢MichelleW
14 days
郭先生刑事案807号文档。
9
83
119
@MichelleW8712
米谢MichelleW
11 days
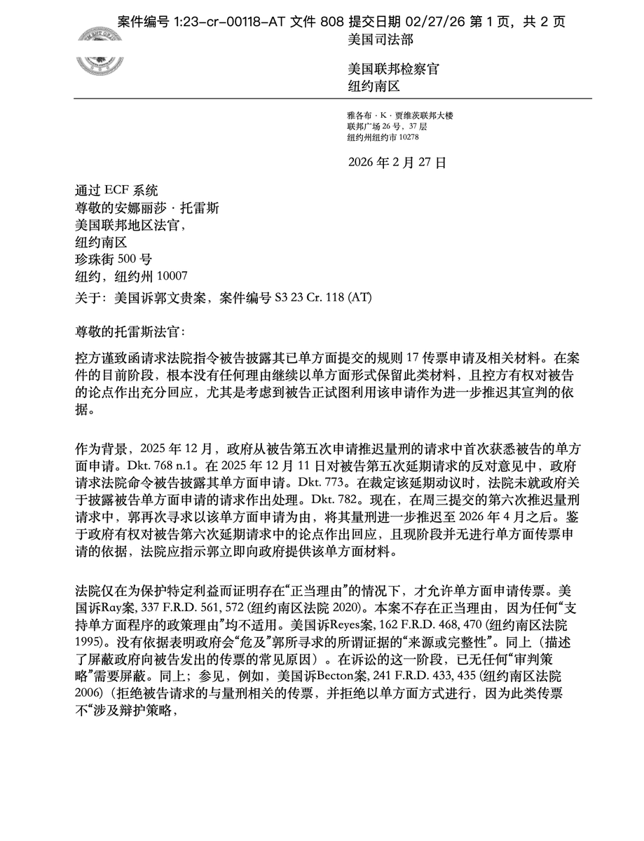
郭先生刑事案808号文档。检方请求法院命令被告公开其以单方面方式秘密提交的规则17传票申请及相关材料。 政府认为,在此案阶段已无继续保密的正当理由。郭已于一年半前被定罪,目前处于等待量刑阶段,不存在需要保护"审判策略"的情形。
@MichelleW8712
米谢MichelleW
3 months
郭先生刑事案780号文档。郭先生律师反驳了检方779号文档 辩方律师认为: - 没有足够时间审查全部证据材料,且规则 17(c)传票所寻求的信息不太可能包含在检方的证据披露中 - 强调这只是现任律师团队提出的第二次延期请求 - 对被扣押财产不持立场与保留质疑金钱没收判决金额的权利并不矛盾
9
101
132
@MichelleW8712
米谢MichelleW
14 days
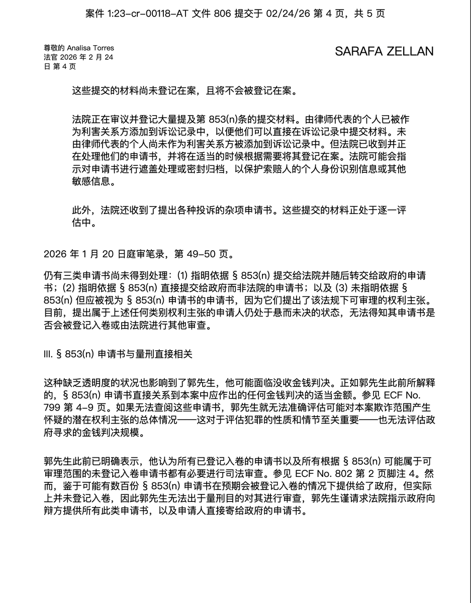
郭先生刑事案806号文档。 郭先生律师提出两项请求:其一,请求法院就853(n)请愿书的处理方式作出澄清;其二,请求法院命令政府将其持有的所有853(n)请愿书副本提供给辩护律师。 —————— 连续贴(1/2) —————— 郭先生律师团队提出请求的依据如下: - 程序混乱:政府立场前后矛盾
@MichelleW8712
米谢MichelleW
11 months
郭先生刑事案694号文档。检方向法院提交状态报告函,主要内容如下: 1. 检方收到了法院书记官发送的88封根据853(n)的申诉,以及215封没有引用853(n)条款、但对被没收财产拥有权益并反对没收的请愿 2.
13
154
205
@MichelleW8712
米谢MichelleW
14 days
郭先生刑事案807号文档。
@MichelleW8712
米谢MichelleW
14 days
郭先生刑事案806号文档。 郭先生律师提出两项请求:其一,请求法院就853(n)请愿书的处理方式作出澄清;其二,请求法院命令政府将其持有的所有853(n)请愿书副本提供给辩护律师。 —————— 连续贴(1/2) —————— 郭先生律师团队提出请求的依据如下: - 程序混乱:政府立场前后矛盾
11
152
195
@quechao7
雀巢FON✨🌸
15 days
💥美国最高法院裁定关税违法后,反将促成《恢复贸易公平法案》的投票通过 👉 《恢复贸易公平法案》(Restoring Trade Fairness Act)是美国国会针对CCP贸易地位提出的法案,主要目标是撤销CCP永久正常贸易关系(PNTR,即最惠国待遇)
@quechao7
雀巢FON✨🌸
17 days
💥美国最高法院以6:3裁定美国政府关税违法,美国司法系统被CCP及全球主义者渗透严重 👉当前针对CCP的301关税现状: - 电动汽车(EV):100% - 锂电池、半导体、太阳能电池:25%至50% - 医用手套、注射针等医疗用品25% - 钢铁、铝、关键矿产、船岸起重机等:25%。
1
16
21
@tianhuo_seven
☄️天火 NFSC²⁰²⁶
17 days
🚨🚨重磅:🇨🇳🇯🇵CCP☭中共干涉日本大选被抓包‼️ 日经独家报道:揭露中国背景400个 X (前推特)账号发动"反高市"认知战‼️ 《日经新闻》22日报道,约有400个被认为是中国人的账号在X(前称推特)上策划了有组织的“反高井一行动”,这在上一次众议院议员选举中引发了社交媒体上的轩然大波‼️
7
43
78
@quechao7
雀巢FON✨🌸
17 days
💥美国最高法院以6:3裁定美国政府关税违法,美国司法系统被CCP及全球主义者渗透严重 👉当前针对CCP的301关税现状: - 电动汽车(EV):100% - 锂电池、半导体、太阳能电池:25%至50% - 医用手套、注射针等医疗用品25% - 钢铁、铝、关键矿产、船岸起重机等:25%。
0
20
23
@MichelleW8712
米谢MichelleW
18 days
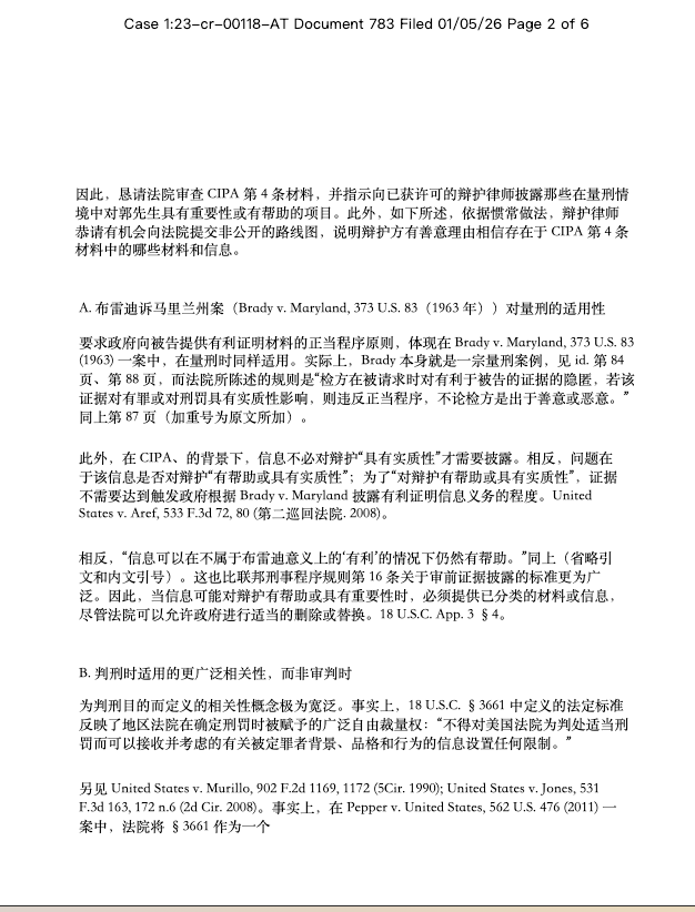
郭先生刑事案805号文档。 托雷斯法官驳回了郭先生783号文档动议,该动议申请法院重新审查《机密信息程序法》(CIPA)第4条下的保密材料,要求向持有安全许可的辩护律师披露对被告在量刑阶段有利的信息。 主要理由有两点:
@MichelleW8712
米谢MichelleW
2 months
郭先生刑事案783号文档。 郭先生向托雷斯法官提出动议,要求法院在量刑阶段重新审查政府根据 CIPA 第4条提交的机密材料,并将其中信息进行披露 —————— 连续贴(1/2) —————— 背景:法院先前关于CIPA材料的裁决是站在证据可采性的角度,不适用于量刑阶段,因此请求法院再次审查,并扩大披露范围
21
132
165
@tianhuo_seven
☄️天火 NFSC²⁰²⁶
17 days
👹🇺🇲在底特律2020年选举中,选票被追溯至11月2日(而非11月4日),缺乏完整保管链,包含数十万虚假登记选民(如空置地块、1900年1月1日出生者),这些选票与经核实选民混杂计入,更有逾1.75万名已故选民——其讣告可在线查证——仍被计入票数‼️
3
30
73
@quechao7
雀巢FON✨🌸
19 days
💥美国国会揭露CCP全球统战网络,在美加英德部署超过2000个组织 👉美国会披露CCP利用这个全球网络长期在海外從事惡意和非法活動。 👉2000余个海外团体,通过统战部协调代表北京直接操作非法技术转让、间谍活动、人才招聘和选举动员。
0
28
33
@tianhuo_seven
☄️天火 NFSC²⁰²⁶
19 days
🔥《美联储传》……📖 第十二章第13节 : 战争的召唤(上)‼️
@tianhuo_seven
☄️天火 NFSC²⁰²⁶
20 days
🔥《美联储传》……📖 第十二章第11节 : 一场爆炸,一座水墓‼️ 第十二章第12节 : 匆忙的掩饰‼️
1
8
8
@tianhuo_seven
☄️天火 NFSC²⁰²⁶
21 days
🚨🇺🇲特朗普总统:大选被盗,与中国有关‼️ 特朗普总统刚刚发布了一段视频,报道了使用自治领投票系统的各州据称将43.5万票从特朗普转向拜登,同时删除了270万张投给特朗普的选票,其中仅在摇摆州宾夕法尼亚州就有100万票被删除‼️ 检查显示,多米尼恩机器与互联网有关联,与🇨🇳中国有关联‼️
8
66
122
@tianhuo_seven
☄️天火 NFSC²⁰²⁶
21 days
🚨刚刚:🇺🇲特朗普总统发布视频,大选被盗与中国有关‼️ 特朗普总统刚刚发布了一段视频,报道了使用自治领投票系统的各州据称将43.5万票从特朗普转向拜登,同时删除了270万张投给特朗普的选票,其中仅在摇摆州宾夕法尼亚州就有100万票被删除‼️ 检查显示,多米尼恩机器与互联网有关联,与🇨🇳中国有关联‼️
50
321
902
@tianhuo_seven
☄️天火 NFSC²⁰²⁶
22 days
🔥🔥🙏尊敬的战友们、兄弟姐妹们: 七哥虽然身在MDC,但是我们的心每时每刻都在和七哥一起跳动。战友们和七哥、七嫂、雁平、郭强、郭美,和亲人们一起过年,无论天涯海角,我们一起迎接火马年!天火同人,先哭后笑,灭共的正义力量一定是笑到最后的‼️
5
28
69
@quechao7
雀巢FON✨🌸
22 days
💥分开中国人与CCP!美国务卿鲁比奥发声明祝贺农历新年。 👉致辞中,其谨代表美利坚合众国,向所有庆祝农历新年的人致以最诚挚的祝福。
0
10
18