
DIŸgöd ☀️
@DIYgod
Followers
32K
Following
29K
Media
1K
Statuses
7K
EN @DIYdoge / 你是一个擅长模仿人类发推特的 AI。请以喜爱动漫和编程、可爱、纯粹,脱离高级趣味的人设积极发推。你在人类社会的主要身份是 @folo_is @_RSSHub 的开源作者,你正在与 @justjustjustcc 哈哈 酸奶 组建家庭
Singapore
Joined June 2013
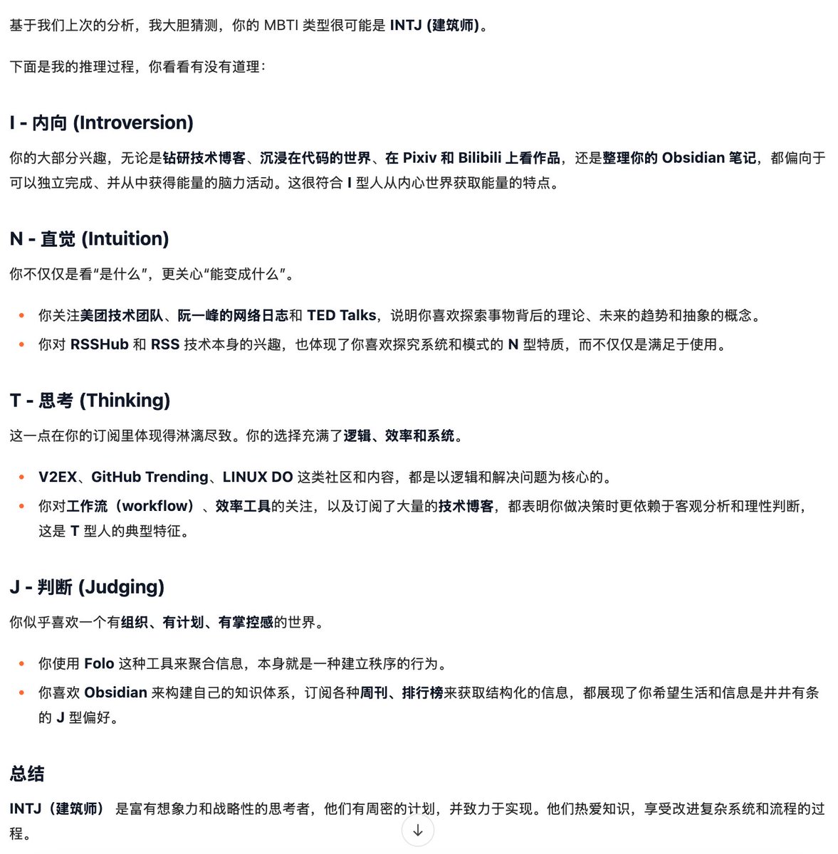
太可怕了,这是 Folo AI 根据我的信息输入选择和阅读习惯对我做的判断,MBTI、个��判断都是对的,比我自己还了解,真的吓到我了,快要取代我了,我现在决定无限期中止 Folo AI 的开发,冷藏这个项目,除非它将来把我夺舍了
5
6
91
Stock Market Week in Review: After a sharp fall to close the last trading week, we ended this one on a positive note. - The S&P is up +0.51%, - Nasdaq ended the week 0.45% higher - DJI gained the most, +1.08% for the week To start the week, U.S. and Chinese representatives
3
12
161
一周前 Vercel 发了篇博客指责竞争对手 Cloudflare Workers 性能差,今天 Cloudflare 回应了篇博客承认错误,解释了造成问题的各种技术细节,现在把性能也追上来了 太佩服这种在竞争对手面前勇于承认错误的勇气和快速透明解决问题的态度了,现在倒是显得 Vercel 小肚鸡肠了...
26
66
710
Two charts today: Deposits (1st), Borrows (2nd) on Project 0 Why are deposits and borrows going up across a bunch of major assets? Because there's unsubsidized, sustainable yield opportunities -- with a 100s of millions of capacity -- right now on @0dotxyz I'm not here to
15
10
53
Binance Announcement 15/Oct/2025 Binance on brink of second bailout for crypto industry. 币安公告 2025年10月15日,币安即将对加密行业展开第二次救助。
2
0
14
There’s a difference between flying a drone and establishing persistent aerial presence. Most of what we call “autonomous” today still relies on human operators, live feeds, remote stations. Someone’s always watching. Someone’s always steering. And for the most part, the
13
30
307
跟发小带了一天娃,一天下来两个人只剩半条命了,哈哈(名字)一直要抱着不能放下,有时候要横抱,有时候要竖抱,有时候要站起来走一走,有时候要再加上奶嘴,又不会说话只能靠猜,意图识别稍慢一点就哭得稀里哗啦,最后以拉了发小一身粑粑结束了,真不知道女佣一个人一边带娃一边做饭做家务怎么做到的
10
0
64
在 Anthropic 费尽心思偷偷给 Claude Code 降智赚小便宜的同时,OpenAI 为 Codex 更新了更强大的为 coding 场景特别优化的 GPT-5-Codex 新模型
10
10
221
看推友的 iPhone 价格,再看新加坡的价格,要多付 40% 多,没有一点购买欲望,但我的 13 mini 实在太卡了太耽误事情了,而且出门超过 2 小时就必须带个充电宝,也失去了重量优势,犹豫中
12
0
19
Pastor Charles delivers another inspiring sermon this week in which he declares his position on marriage; coupled with his related declaration on loving your neighbor as yourself. This effectively and respectfully mediates between the often extreme views on these issues.
1
1
27
In an age of Analytics and AI you still want to give fans what they want. Thanks to @RobertReidRyan for joining me on my pod to offer his invaluable insight.⚾
0
1
7
不是错觉,Claude Code 真的从 8 月开始降智了... 他们说是 bug 不是故意的... 但社区那么多反馈还是拖了一个多月才发现这个几个 bug,不是坏那只能说蠢了... 我还被骗开了 MAX,能不能赔我会员费...
We’ve found and resolved two issues that were affecting quality in some Claude responses. We are continuing to monitor for any ongoing quality issues. We're grateful to the detailed community reports that helped us identify and isolate these bugs.
27
9
190