DEADEYEat Profile Banner
DEADEYE Profile
DEADEYE

@DEADEYEat

Followers
18
Following
153
Media
19
Statuses
224

PVPER NClab钻石手 社区玩家天梯奴

山东
Joined May 2025
Don't wanna be here? Send us removal request.
@DEADEYEat
DEADEYE
6 months
当杀破狼拿到一手锦囊。。。猎杀时刻。。。收割全场
1
1
3
@DEADEYEat
DEADEYE
6 months
当杀破狼拿到一手锦囊。。。猎杀时刻。。。收割全场
1
1
3
@web3AIcreator
Nova Crafter Lab
7 months
星爷的《食神》里有这么一句话 任何一个人只要用心 把自己擅长的事做到极致 就能取得成功 虚伪的理想是来改变行业 这个行业需要改变 但是不是你我这样的人可以办到的 而且这个世界需要改变的太多 crypto也不是最亟需改变的 我只是想把我擅长的事做到极致
3
2
8
@DEADEYEat
DEADEYE
7 months
币圈杀CA:0x4343939a19a1d8d32b17a0e8958b2f4ea1604444 社区: @NcgCommuntiyCTO 角色:凉将军。 凉将军:凉将军,币圈交易达人,最近清了债务但压力仍大,经常分享交易心得和市场预测。他警告市场可能见顶,鼓励粉丝精品操作,还提到可能接广告策划生。X上活跃,粉丝超50万。阵营:布道者。体力:4。
1
0
1
@DEADEYEat
DEADEYE
7 months
币圈杀CA:0x4343939a19a1d8d32b17a0e8958b2f4ea1604444 社区:@NcgCommuntiyCTO 介绍一个角色的技能以及玩法:杀破狼 杀破狼,meme币交易专家,跨SOL、ETH、BSC提供alpha。市场整体看多,鼓励买币,X上粉丝超15万,社区影响力大。 所属阵营:布道者。体力:3。
1
1
4
@web3AIcreator
Nova Crafter Lab
8 months
🎮 什么是 Gameme? 它是真正的游戏, 真正的 Meme 文化, 真正的共创平台。 我们用游戏带来快乐, 承载情绪与文化共鸣, 用 Meme 的方式,带来更多的关注与认同。 共建社区,一起创造。🧠✨ 🤖 AI 的高速发展,正在改变创作生态。 从好莱坞电影工业中的大型制作公司到独立工作室,
3
3
10
@DEADEYEat
DEADEYE
7 months
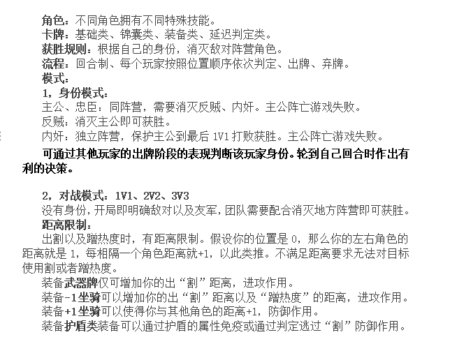
《币圈杀》是一款在BSC链上魔改“三国杀”的卡牌策略类游戏,以币圈出色的KOL或知名人物进行魔改的版本。需要熟悉每个角色的技能与卡牌的作用,与队友打出配合讲究策略的PVP竞技游戏。 CA:0x4343939a19a1d8d32b17a0e8958b2f4ea1604444 社区:@NcgCommuntiyCTO
0
2
3
@DEADEYEat
DEADEYE
7 months
《币圈杀》是一款在BSC链上魔改“三国杀”的卡牌策略类游戏,以币圈出色的KOL或知名人物进行魔改的版本。需要熟悉每个角色的技能与卡牌的作用,与队友打出团队表演策略的PVP竞技游戏。 CA:0x4343939a19a1d8d32b17a0e8958b2f4ea1604444 社区: @NcgCommuntiyCTO 以下是卡牌作用的简介:
1
2
2
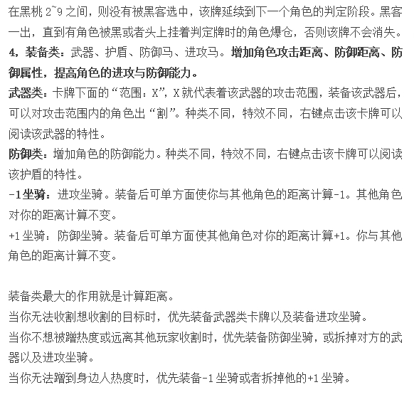
@DEADEYEat
DEADEYE
7 months
《币圈杀》是一款在BSC链上魔改“三国杀”的卡牌策略类游戏,以币圈出色的KOL或知名人物进行魔改的版本。需要熟悉每个角色的技能与卡牌的作用,与队友打出团队表演策略的PVP竞技游戏。 CA:0x4343939a19a1d8d32b17a0e8958b2f4ea1604444 社区: @NcgCommuntiyCTO 以下是卡牌作用的简介:
1
2
2
@DEADEYEat
DEADEYE
7 months
《币圈杀》是一款在BSC链上魔改“三国杀”的卡牌策略类游戏,以币圈出色的KOL或知名人物进行魔改的版本。需要熟悉每个角色的技能与卡牌的作用,与队友打出团队配合策略的PVP竞技游戏。 CA:0x4343939a19a1d8d32b17a0e8958b2f4ea1604444 社区: @NcgCommuntiyCTO 以下是简易版攻略。
1
1
5
@DEADEYEat
DEADEYE
7 months
《币圈杀》是一款在BSC链上魔改“三国杀”的卡牌策略类游戏,以币圈出色的KOL或知名人物进行魔改的版本。需要熟悉每个角色的技能与卡牌的作用,与队友打出配合讲究策略的PVP竞技游戏。 CA:0x4343939a19a1d8d32b17a0e8958b2f4ea1604444 社区:@NcgCommuntiyCTO
0
2
3