CoreSpeed_Inc Profile Banner
CoreSpeed Profile
CoreSpeed

@CoreSpeed_Inc

Followers
528
Following
14
Media
35
Statuses
53

CoreSpeed is redefining AI deployment with Agent-Native runtime infra, backed by Baidu Venture and Monad Ventures.

San Jose, California
Joined March 2025
Don't wanna be here? Send us removal request.
@CoreSpeed_Inc
CoreSpeed
1 month
The new https://t.co/CVKfTgkKTW website is live🚀
675
223
224
@CoreSpeed_Inc
CoreSpeed
9 hours
We just shipped https://t.co/i2ShMMYLPq. A calendar agent that lives in chat, help you manage calendars via Slack, Telegram, Discord, iMessage, and WhatsApp. One sentence or screenshot. Instant updates. This is what agent-native products should feel like. Powered by
0
0
6
@CoreSpeed_Inc
CoreSpeed
14 days
Stripe can process payments. It can’t make your MCP server safe to sell. Even with usage-based billing, you still need to solve the hard stuff: • Auth + scopes (who can call what) • Consent screens (clear + defensible) • Metering integrity across retries/timeouts • Edge
0
1
2
@CoreSpeed_Inc
CoreSpeed
16 days
If you're building MCP servers, you know the drill.🎿 Day 1: “Let’s build something cool with MCP.” Day 14: You’re knee-deep in OAuth specs, consent screens, token refresh logic, usage tracking spreadsheets, and reading privacy policy templates at 2am. 🏂The MCP protocol is
4
24
490
@CoreSpeed_Inc
CoreSpeed
19 days
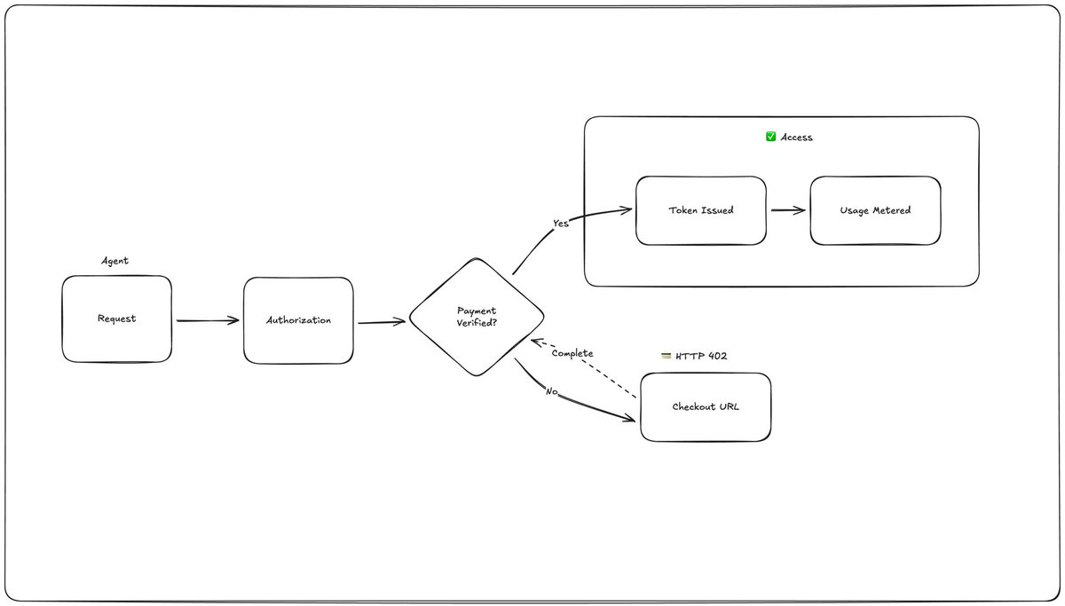
Agent payments shouldn't require new protocols. We built MCP Gateway with a simple thesis: OAuth already won. Stripe already works. Just connect them properly. Here's what we ship: → OAuth 2.1 with payment verification at consent → No payment method? No token. Period.
433
141
138
@CoreSpeed_Inc
CoreSpeed
20 days
We handle auth. We handle billing. We handle observability. Devs keep asking: "How do I handle OAuth after integrating with mcp-gateway?" You don't. That's the whole point. Before MCP Gateway: → Build OAuth flow from scratch → Implement token validation → Set up
220
74
76
@CoreSpeed_Inc
CoreSpeed
21 days
🚀 MCP Gateway is in beta — think App Store for the agent era You build MCP servers. We handle distribution and monetization. The problem: ❌ Built an MCP server but no way to securely distribute it ❌ Want to charge per tool call but billing infra is a nightmare ❌
183
66
66
@CoreSpeed_Inc
CoreSpeed
25 days
Everyone is building MCP servers. The hard part is no longer building them. It’s getting them used. That’s what MCP Gateway is for, it gives MCP servers a single front door for tools: - Unified auth + policy - Routing + rate limits - Usage metering + billing - Logs/metrics you
1
4
6
@CoreSpeed_Inc
CoreSpeed
1 month
We’ve open-sourced Zypher, our agent framework, as part of a larger view on where the AI market is heading.📈 The industry is moving quickly from isolated demos to systems that must operate continuously, interact with real infrastructure, and scale across users. In that world,
Tweet card summary image
github.com
Contribute to corespeed-io/zypher-agent development by creating an account on GitHub.
0
0
2
@CoreSpeed_Inc
CoreSpeed
3 months
1
1
11
@CoreSpeed_Inc
CoreSpeed
3 months
We are thrilled that our product Zypher has become a 3-credit Capstone course project at NYU Tandon School of Engineering🎉
0
1
4
@CoreSpeed_Inc
CoreSpeed
4 months
CoreSpeed’s new product will be officially launched in mid-September in San Francisco https://t.co/VrNkxMWHyS
0
0
1
@CoreSpeed_Inc
CoreSpeed
5 months
The best slide agent: https://t.co/s3x072N1k1
0
0
1
@CoreSpeed_Inc
CoreSpeed
5 months
https://t.co/aQSMNTgVAB, the calendar and scheduling agent assistant built with Zypher in just 40 minutes, is now live! 🚀
0
1
0
@ZZZZZPotentials
Z Potentials
6 months
Redefining the Agent Stack: From Prompt to Production, in Days — with He Yan, founder of CoreSpeed Inc.! 🚀 Z Potentials met @miltonheyan, a Gen Z founder who dropped out to build @CoreSpeed_Inc, an Agent-native PaaS platform powering viral Agent products like DeckSpeed—which
0
2
0
@CoreSpeed_Inc
CoreSpeed
6 months
🚀 CoreSpeed at the 2025 World Artificial Intelligence Conference (WAIC)! At this premier global stage for AI innovation, CoreSpeed will showcase our core capabilities in developing, deploying, and monetizing production-ready AI Agents. 💡 Whether you're a developer, enterprise
0
1
0
@CoreSpeed_Inc
CoreSpeed
7 months
0
1
2