CTOAdvisor Profile Banner
Keith Townsend Profile
Keith Townsend

@CTOAdvisor

Followers
23K
Following
21K
Media
7K
Statuses
84K

CTO Turned Advisor | Helping Vendors Resonate and IT Leaders Execute. Engage with my virtual twin https://t.co/7fh1X8hbEJ

Chicago, IL
Joined June 2009
Don't wanna be here? Send us removal request.
@CTOAdvisor
Keith Townsend
9 months
Joshua 1:6 Be strong and courageous, because you will lead these people to inherit the land I swore to their ancestors to give them.
5
0
27
@CTOAdvisor
Keith Townsend
2 hours
Every enterprise moving AI infrastructure from cloud to self-hosted hits the same wall. They have the GPUs. They have Kubernetes. They can serve models. But something critical is missing. ๐—ง๐—ต๐—ฒ ๐— ๐—ถ๐˜€๐˜€๐—ถ๐—ป๐—ด ๐—Ÿ๐—ฎ๐˜†๐—ฒ๐—ฟ: ๐—”๐˜‚๐˜๐—ผ๐—ป๐—ผ๐—บ๐—ผ๐˜‚๐˜€ ๐—ฅ๐—ฒ๐—ฎ๐˜€๐—ผ๐—ป๐—ถ๐—ป๐—ด Hyperscalers
Tweet card summary image
thectoadvisor.com
A Reference Architecture for Composable Enterprise AI Systems Executive Summary Every vendor today claims to
0
0
1
@CTOAdvisor
Keith Townsend
16 hours
Read the full research here: https://t.co/TAJou73E9a If you're building enterprise AI infrastructure, I'd love your feedback. What's your Layer 2C strategy? Building? Buying? Ignoring? Drop a commentโ€”this framework will evolve based on real-world implementation. (12/12)
Tweet card summary image
thectoadvisor.com
A Reference Architecture for Composable Enterprise AI Systems Executive Summary Every vendor today claims to
0
0
4
@CTOAdvisor
Keith Townsend
16 hours
- Technical differentiation (Layer 2C vs K8s) - API contracts between layers - Build vs. buy decision framework - Failure modes (with fixes) - Maturity assessment rubric - Implementation sequencing It's v1.2 - a living document. (11/12)
1
0
2
@Tesla
Tesla
24 days
Teslas have the lowest maintenance & repair costs of any brand
0
1K
11K
@CTOAdvisor
Keith Townsend
16 hours
Key insight: If you're building AI agents without Layer 2C, you're headed for: ๐Ÿšจ Compliance violations (data crossing borders) ๐Ÿšจ Cost explosions (no multi-objective optimization) ๐Ÿšจ Shadow AI (every team building their own partial Layer 2C) Don't skip this layer. (10/12)
1
0
2
@CTOAdvisor
Keith Townsend
16 hours
My vCTOA project proved the cost angle: By implementing Layer 2C logic (even embedded in L3), we achieved: - 70% reduction in expensive LLM API calls - Policy-driven routing between local KB vs. live search Layer 2C is your cost governor. (9/12)
1
0
0
@CTOAdvisor
Keith Townsend
16 hours
Real-world validation: โœ“ Town of Vail deployed this model via Kamiwaza orchestration โœ“ 4 production use cases in <3 months โœ“ Cross-departmental governance working (fire detection, 508 compliance, etc.) This isn't theory. It's already running. (8/12)
1
0
0
@valent44355
Victor Renard
2 hours
$NXXT: The Tell - Converts priced at $1.82, warrants at $5.00 โ†’ incentive to guide price back to their โ€œcontrol zone.โ€ Probable accumulation $1.55โ€“1.60; near-term magnet $1.82โ€“2.00. Trigger: Volume spike + VWAP > $1.70. Not financial adviceโ€”one traderโ€™s view.
0
4
48
@CTOAdvisor
Keith Townsend
16 hours
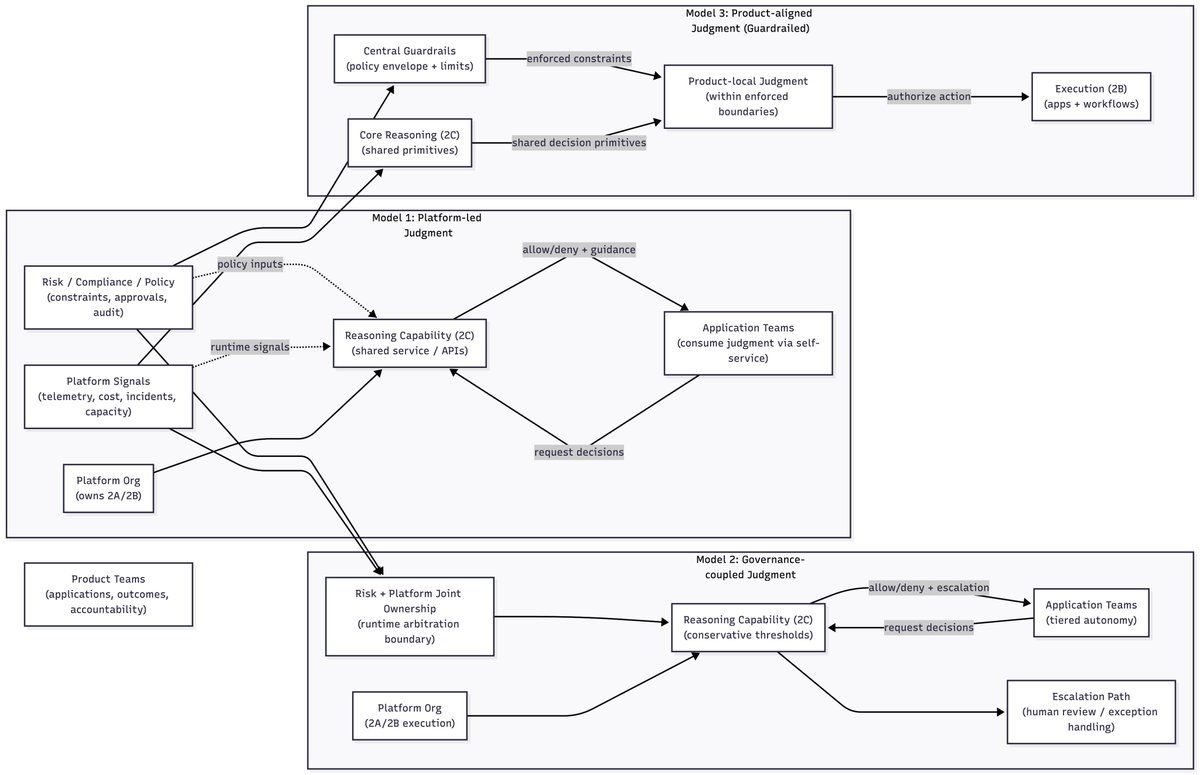
I've mapped this into a full reference architecture: The CTO Advisor 4+1 Layer AI Infrastructure Model It defines: - Layer 0: Compute fabric - Layer 1A/B/C: Data, context, pipelines - Layer 2A: Infrastructure orchestration - Layer 2C: Reasoning plane (the key) - Layer 2B:
1
0
0
@CTOAdvisor
Keith Townsend
16 hours
The hyperscalers have this built into their control planes. GCP Vertex AI? Layer 2C is implicit. AWS SageMaker? Layer 2C is implicit. Your bare-metal stack? **You have to build it explicitly.** That's the gap. (6/12)
1
0
0
@CTOAdvisor
Keith Townsend
16 hours
Here's what Layer 2C does that traditional orchestration doesn't: โŒ K8s: "Schedule this pod on any node with GPU" โœ… Layer 2C: "Check governance catalog โ†’ EU customer data โ†’ route to EU cluster only โ†’ select cheapest GPU meeting SLA" Multi-objective + compliance-aware.
1
0
0
@CTOAdvisor
Keith Townsend
16 hours
That missing piece is what I'm calling Layer 2C: The Reasoning Plane. It sits between infrastructure orchestration (K8s) and application runtime (model serving). It's the layer that makes autonomous, policy-driven decisions about WHERE and HOW to run intelligence. (4/12)
1
0
0
@WaymoCommunity
Waymo community
2 days
Waymoโ€™s fully autonomous driving technology offers greater independence for people with intellectual and developmental disabilities.
0
0
3
@CTOAdvisor
Keith Townsend
16 hours
But when I tried to replicate the same app on bare-metal DGX Spark, I hit a wall. Kubernetes? โœ… Working Model serving? โœ… Working GPU scheduling? โœ… Working But something was *missing*. (3/12)
1
0
0
@CTOAdvisor
Keith Townsend
16 hours
The problem: When you use GCP/Azure/AWS for AI, a lot of "magic" happens automatically: - Auto-scaling based on cost vs SLA - Data locality to avoid egress charges - Compliance-aware placement. You don't think about it. It just works. (2/12)
1
0
0
@CTOAdvisor
Keith Townsend
16 hours
๐Ÿงต I just published a reference architecture that maps how hyperscalers "actually" build AI infrastructure. Spoiler: There's a critical layer most enterprises miss when they go self-hosted. Let me explain what I learned moving from @googlecloud to bare-metal @Nvidia. 1/12
2
3
4
@CTOAdvisor
Keith Townsend
18 hours
Itโ€™s been a difficult week losing my little brother. @MrsCTO and I had a vacation scheduled. This would be unheard of during the busiest part of the analyst schedule. Nothing solidifies my decision to return to my role as an entrepreneur. Taking this time off has been
3
0
20
@CTOAdvisor
Keith Townsend
1 day
I haven't been able to say this in years... The Chicago Bears are a pretty good football team.
1
0
3
@CTOAdvisor
Keith Townsend
5 days
My little brother didn't even have a GED, yet he reached VP level after starting on the plant floor. He died at only 48! These Townsend brothers... As a young single dad of four girls, he moved his family 1000 miles away to FL to provide a better life. This dude was built
4
0
23
@CTOAdvisor
Keith Townsend
5 days
When I walked down the streets of Chicago with my 6โ€™7โ€ 300+ Lbs little brother โ€œBubsโ€, I felt safe. We prided ourselves on the five brothers being tight. We lost Bubbles tonight and my grief for his 6 kids and 6 grandchildren, my mom, and his four brothers canโ€™t be put into
8
0
18
@CelsiusOfficial
CELSIUS Energy Drink
14 days
Limited time. Lasting impression.
43
22
271