COMBINE_McGill Profile Banner
Emad's COMBINE Lab @ McGill University Profile
Emad's COMBINE Lab @ McGill University

@COMBINE_McGill

Followers
51
Following
6
Media
18
Statuses
44

Computational Biology and Artificial Intelligence Lab at McGill University. Led by Prof. Amin Emad

Montreal, Quebec, Canada
Joined January 2020
Don't wanna be here? Send us removal request.
@COMBINE_McGill
Emad's COMBINE Lab @ McGill University
3 years
We’re proud to announce our method for drug response prediction, BiG DRP, has been published at Oxford Bioinformatics. Want to hear how we tackled the task? Read the thread 🧵👇 and the paper 📃 https://t.co/Hylvfy3GiI
1
1
2
@COMBINE_McGill
Emad's COMBINE Lab @ McGill University
2 years
GG can sample from interventional distributions and form matched case/control experiments. Knocking out the top 3 most differentially expressed TFs of a cell type disperses its cells into other cell types, yet they retain meaningful positions within the overall embedding space.
0
0
0
@COMBINE_McGill
Emad's COMBINE Lab @ McGill University
2 years
This is due to GRouNdGAN's two-fold objective of imposing causal connections while replicating the reference dataset's distribution to learn non-linear TF-gene dependencies, and preserve gene identities, cell trajectories, pseudo-time ordering, and technical and biological noise.
1
0
0
@COMBINE_McGill
Emad's COMBINE Lab @ McGill University
2 years
There is often a mismatch between GRN inference benchmarking results based on experimental and simulated data. We observed a striking resemblance between the performance pattern of the methods on GRouNdGAN-simulated data and curated and experimental benchmarks from BEELINE.
1
0
0
@COMBINE_McGill
Emad's COMBINE Lab @ McGill University
2 years
On GRouNdGAN data, GRN inference methods can identify imposed edges (left) and assign them high scores. TF-gene relationships present in the reference dataset but unimposed by GRouNdGAN are disrupted (right). These properties make it ideal for benchmarking GRN inference methods.
1
0
0
@COMBINE_McGill
Emad's COMBINE Lab @ McGill University
2 years
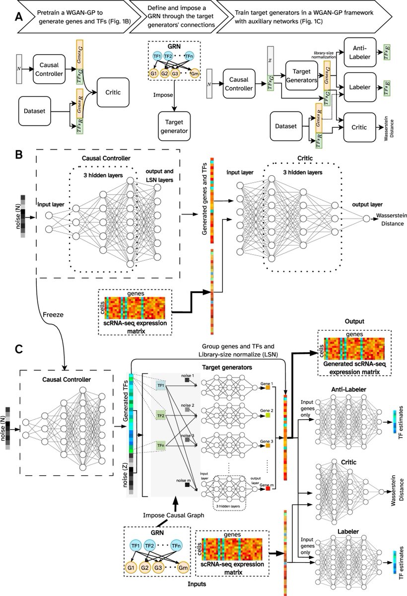
To avoid the generator ignoring strict regulatory constraints and relying on noise, we freeze the causal controller and train two auxiliary networks known as “labeler” and “anti-labeler” to estimate the causal controller’s TF expressions from the target genes’ expressions alone.
1
0
0
@COMBINE_McGill
Emad's COMBINE Lab @ McGill University
2 years
Inspired by CausalGAN, the generator inherits its neural connections from the provided GRN. Genes are independently causally expressed under the sole control of noise and their regulating TFs. TF expressions come from the generator of a pretrained WGAN-GP named causal controller.
1
0
0
@COMBINE_McGill
Emad's COMBINE Lab @ McGill University
2 years
Our GRN-guided scRNA-seq simulator, GRouNdGAN, is published in @NatureComms ! Discover how it works and bridges the gap between synthetic and real-data benchmarks of GRN inference methods. Read the thread 🧵👇 and the paper: https://t.co/QpynCYTaZe.
Tweet card summary image
nature.com
Nature Communications - Benchmarking GRN inference methods remains a challenge. Here, authors present GRouNdGAN, a causal generative model that imposes a user-defined GRN in its architecture to...
1
2
2
@COMBINE_McGill
Emad's COMBINE Lab @ McGill University
3 years
In conclusion, we identified COVID19 patient subpops that are meaningful for understanding pathogenesis and predict likely outcomes. Accordingly, we developed a predictive model based on blood markers that allow for the practical application these findings in clinical settings.
0
0
1
@COMBINE_McGill
Emad's COMBINE Lab @ McGill University
3 years
Different EPs have different distinct blood chemistry profiles. Using a nearest-centroid classifier, we developed a model to predict EPs from 21 blood markers measured @ the hospital. This means our pre-print findings could be translated to the clinic using readily available info
1
0
1
@COMBINE_McGill
Emad's COMBINE Lab @ McGill University
3 years
What can we learn about acute severe COVID-19 from the molecular signatures of EP6? Two signal transduction molecules, FGFR and SHC4 are associated with severity and complications of COVID-19. Future work to explore how. Interested? Apply to one our labs!
1
0
0
@COMBINE_McGill
Emad's COMBINE Lab @ McGill University
3 years
We found that the 6th EP (EP6) is associated w/ increase disease severity. EP6 has a frequency of acute respiratory distress syndrome of >44% compared to <8% for EP1. EP6 is also enriched in kidney and liver injury. Are all of these conditions linked? More clues in the pre-print!
1
0
0
@COMBINE_McGill
Emad's COMBINE Lab @ McGill University
3 years
Using data from @BQC_19, we analysed 731 hospitalized participants in #Quebec to identify 6 endophenotypes (or EPs) that link molecular profiles to clinical trajectories. Could this information be useful not only for research but also to improve clinical care? More below 👇
1
1
1
@COMBINE_McGill
Emad's COMBINE Lab @ McGill University
3 years
3yrs into the #COVID19 #pandemic it is pressing that we learn to treat it & understand its molecular mechanism. We’re excited to share a collab between the labs of @AminMEmad, Simon Rousseau, and @KTremblay21. Read more in this 🧵 about our pre-print: https://t.co/k2VU1CUjTa
Tweet card summary image
medrxiv.org
Defining the molecular mechanisms of novel diseases such as COVID-19 is crucial to identify treatable traits to improve patient care. To circumvent a priori bias and the lack of in-depth knowledge of...
2
2
1
@COMBINE_McGill
Emad's COMBINE Lab @ McGill University
3 years
Unlike other models, BiG-DRP is designed to enable prediction of cell lines unseen during training. It however can’t work with drugs unseen during testing. We believe that this is a practical trade-off for the case of predicting the response of drugs on new cell lines/patients.
0
0
0
@COMBINE_McGill
Emad's COMBINE Lab @ McGill University
3 years
Taking a closer look at the bipartite graph and identifying the modular substructure, we identified 5 drug clusters. e.g.: cluster 3 consists primarily of protein kinase inhibitors. We believe this shows that the graph is sharing information among drugs of similar mechanisms.
1
0
0
@COMBINE_McGill
Emad's COMBINE Lab @ McGill University
3 years
To help stabilise the BiG-DRP model, we came up with BiG-DRP+. During the last training epoch of BiG-DRP, the learning rate is decreased and the drug embeddings are frozen. Additionally, we found that the choice of drug features didn’t matter all that much.
1
0
1
@COMBINE_McGill
Emad's COMBINE Lab @ McGill University
3 years
BiG-DRP achieves its high performance thanks to a bipartite graph that connects drugs to cell lines that have extremely high or low IC50s. We use this to create latent drug embeddings via graph convolutions, allowing info propagation across drugs with similar/opposite effects.
1
0
1
@NSERC_CRSNG
NSERC / CRSNG
5 years
🗞️ Inference of phenotype-relevant transcriptional regulatory networks elucidates cancer type-specific regulatory mechanisms in a pan-cancer study. ⬇️ By @AminMEmad et. al. With #NSERCsupport (as well as @McgillMicm & @NIGMS). #CancerResearch #Oncology #Genomics #Software
@COMBINE_McGill
Emad's COMBINE Lab @ McGill University
5 years
Transcriptional regulatory networks can tell us what is happening in diseased cells. Most methods don’t use info about phenotypic/clinical labels of samples in building these nets using expression data. A 🧵about our new method, InPheRNo in @Nature_NPJ!
0
2
3