Ben McCann Profile
Ben McCann

@BenjaminMcCann

Followers
2K
Following
2K
Media
16
Statuses
261

Investor (@c3ventures) and entrepreneur. SvelteKit maintainer. Co-founded Connectifier - acquired by LinkedIn

Sunnyvale, CA
Joined April 2013
Don't wanna be here? Send us removal request.
@living_carbon
Living Carbon
8 months
🌲 Excited to announce our agreement with @Microsoft for 1.4M tonnes of carbon removal through reforestation in Appalachia! We're transforming 25,000 acres of former mine lands into thriving forests, with community and ecosystem co-benefits! 🧵
2
13
35
@dummdidumm_
Simon H
9 months
If you were missing the "I can just reassign a $: statement" capability of Svelte 4 in version 5 - it's back now!
@SvelteSociety
Svelte Society 🧡
9 months
$derived in Svelte 5 is now writable!
3
5
57
@whatnicktweets
whatnicktweets
9 months
@thdxr Svelte 5 has an excellent migration guide from v4 to v5. It’s way too big to be a cursor rule though. I ended up dumping into Google Gemini large context window and got a phenomenal cursor rule condensed out of it. Nearly no issues anymore. I would recommend to anyone dealing
1
1
7
@BenjaminMcCann
Ben McCann
1 year
If you're interested in more details join the discussion on that other site with the blue monarch logo.
0
0
1
@BenjaminMcCann
Ben McCann
1 year
I also sent another PR to @izs that would save 96 TB of traffic to the npm registry.
1
0
4
@BenjaminMcCann
Ben McCann
1 year
You think removing is-number to save 440 gb is something? I just had a PR merged to save 112 TB! I hope for the sake of everyone's node_modules that we can all compete to get the highest number 😆
@passle_
Passle
1 year
lol, removing is-number from this package saves 440gb weekly https://t.co/92et4T71rb
2
4
30
@storybookjs
Storybook
1 year
@sveltejs v5 is out and Storybook 8.4 is ready: ✅ Runes support ✅ Write your stories in Svelte CSF ✅ Insane, next-level Svelte TypeScript support ✅ Zero-config setup from the Svelte CLI If you’ve written stories for Svelte, you can see that Svelte CSF is a big improvement:
1
9
33
@BenjaminMcCann
Ben McCann
1 year
Introducing the new Svelte CLI! https://t.co/XvjMteFdEc We’re now offering the ability to setup CSS, formatting, linting, testing, DB querying, auth, i18n, and more. Just run `npx sv create` and follow the prompts.
Tweet card summary image
svelte.dev
Tailwind, auth, databases and more — just an npx sv away
6
33
238
@BenjaminMcCann
Ben McCann
1 year
Announced at Svelte Summit today: - Svelte 5 released - sv, the new Svelte CLI - new https://t.co/Xj49aAyghW website to go live next week - Svelte Hackathon with thousands in prizes See https://t.co/Tq2rTyITGG and https://t.co/lejkJKnZqk for more details
Tweet card summary image
hack.sveltesociety.dev
Official Svelte Hackathon
5
47
228
@BenjaminMcCann
Ben McCann
1 year
I made a mistake. It's two announcement talks, but... four things being announced! Join us on Saturday:
@BenjaminMcCann
Ben McCann
1 year
This is the first time we've had two different announcements to share at the same Svelte Summit. Let the speculation commence!
0
4
33
@BenjaminMcCann
Ben McCann
1 year
Note that the query for this chart considers a web page to be client-side rendered if 75% of the HTML is generated on the client side.
0
0
7
@BenjaminMcCann
Ben McCann
1 year
Your use case may warrant a client-side rendered SPA. Perhaps you are building a locally-served app or using it in a mobile framework. It's good to have the flexibility to build a SPA, but you should be careful to choose the right tool for the job.
1
0
13
@BenjaminMcCann
Ben McCann
1 year
Some data from Google (big thank you to @rick_viscomi and @imkevdev!) Client-side-only SPAs are extremely detrimental to latency as they add a network round-trip before rendering begins. You can win at LCP by making it harder to build client-side apps😉
9
18
118
@BenjaminMcCann
Ben McCann
1 year
This is the first time we've had two different announcements to share at the same Svelte Summit. Let the speculation commence!
@SvelteSociety
Svelte Society 🧡
1 year
We just updated the Svelte Summit website with the list of talks. If you are curious about what's coming in two weeks go to
6
4
46
@BenjaminMcCann
Ben McCann
1 year
Now available: npx svelte-migrate svelte-5 Please try it out and file issues in the Svelte repo. Do check that it hasn't already been reported as it's quite new and bound to have bugs.
3
18
130
@BenjaminMcCann
Ben McCann
1 year
Thanks to @dummdidumm_ for the work on svelte-check. Not to mention @43081j and @paulmillr for the work on chokidar.
0
0
4
@BenjaminMcCann
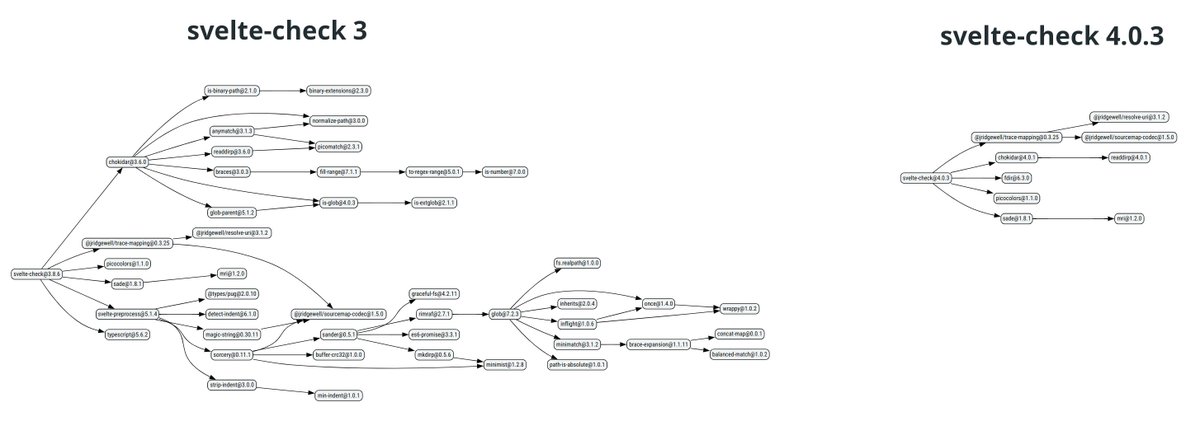
Ben McCann
1 year
svelte-check has gone from 46 dependencies in v3 down to 9 dependencies in the latest release! This CLI is used by almost every Svelte project.
4
17
146
@BenjaminMcCann
Ben McCann
1 year
Btw, this is so much traffic that @thedevminertv had to use https://t.co/jttVLev38i in the reporting tool so that it could calculate it without triggering an integer overflow!
1
0
11
@BenjaminMcCann
Ben McCann
1 year
Remember when one usage of is-number caused 440GB/week of traffic to npm? Well the only reason people where using it was because the popular chokidar file watcher did indirectly. chokidar v4 just dropped it and others resulting in a savings of 2.5 TB/week of traffic to npm
@passle_
Passle
1 year
lol, removing is-number from this package saves 440gb weekly https://t.co/92et4T71rb
5
16
185