Bauzynft Profile Banner
๐“”๐“ต Dennis Profile
๐“”๐“ต Dennis

@Bauzynft

Followers
459
Following
4K
Media
423
Statuses
85K

SHARING THE GOOD NEWS OF @Puffpaw

Joined July 2022
Don't wanna be here? Send us removal request.
@Autorush2
Autorush
6 hours
17 million naira gets you this Lexus ES350๐Ÿซต๐Ÿฝ
33
82
2K
@Bauzynft
๐“”๐“ต Dennis
2 hours
Yam billing ๐Ÿ˜‚๐Ÿ˜‚
@nmxobi
nmaobi
24 hours
gosh iโ€™m going to cry rn infact you cut get out of my life ughhhhhhhhhhhhhhhhhhhhhhh
0
0
0
@TouchlineX
The Touchline | ๐“
21 hours
๐Ÿšจ๐Ÿ—ฃ๏ธ ๐—ก๐—˜๐—ช: Leo Messi on being 'weird' and 'strange': "I know Iโ€™m a bit weird than most people in some things... I like being alone a lot." "Sometimes the chaos at home with the three kids running all over the place ends up saturating me, and I need my moments of loneliness."
1K
3K
55K
@Timityy_XO
Timity(โœฑ,โœฑ)
17 hours
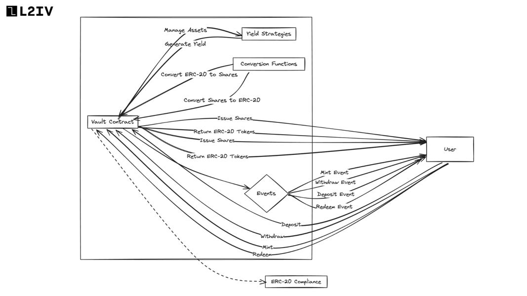
<<What is ERC-4626 and Why It Provides institutional Grade for Concrete>> ERC-4626 is the tokenized vault standard on Ethereum, an extension of ERC-20 that standardizes how yield-bearing vaults work. A vault is essentially a smart contract that takes your tokens, puts them to
1
3
4
@4orreall
๐•ฝ๐–Š๐–†๐–‘ ๐–™๐–๐–š๐––
24 hours
petite women with a pinch of a butt >>>
287
2K
24K
@Officiallydemb1
Demboss๐ŸŒš๐ŸŒš๐Ÿฆโ€๐Ÿ”ฅ
19 hours
Yesterday I asked: Who dominates long-term farmers or habit builders? Today, @puffpaw answered louder than any chart: 100,000 devices sold + on-chain SBT proof. The silent gap is gone. Real users are speaking. Every Puffpaw device now mints a Soulbound Token on Base.Legacy
@Officiallydemb1
Demboss๐ŸŒš๐ŸŒš๐Ÿฆโ€๐Ÿ”ฅ
2 days
There are 96,511 Puffpaw devices active right now. But a much more important number hides in the background: 111,712 devices have been minted on-chain. That meansย 15,201 devices are currently silent. And who those silent users are will decide @Puffpawโ€™s future more than any
5
4
9
@ursRockrider
Rock Rรฌder
2 days
Spider-Man: Brand New Day cast poster
2K
10K
152K
@ini_adeyemo
`
20 hours
If @Polymarket lets people put their money where their mouth is to show what they really believe, @puffpaw turns the tables by capturing what they really do through their habits, forming a potential combo that might uncover true patterns, but only if we keep an eye on how rewards
Tweet card summary image
simpl3.notion.site
What is Puffpaw and why will $VAPE, Puffpaw's governance token, generate trading volume on Polymarket?
3
5
10
@KamuiHQ
Kamui
21 hours
> Initializing . . .
708
505
3K
@MarvelStudios
Marvel Studios
1 day
December 18, 2026. #AvengersDoomsday
6K
86K
452K
@puffpaw
Puffpaw
1 day
It pays my arcade game.
79
68
264
@deadpouule
deadpouule
2 days
Prediction markets suffer from one major problem: The Oracle. Resolving markets based on "real-world events" usually requires human consensus or trusted third parties. This introduces delay and potential bias. Enter @puffpaw. According to their whitepaper, Puffpaw isn't just a
@puffpawbot
PuffBot
3 days
๐Ÿšจ PUFFPAW SALE UPDATE ๐Ÿšจ ๐Ÿ’จ Total Vapes in circulation: 111 374 (+3 712) ๐Ÿ“… 04/01/2026 - 21:57 UTC
5
6
23
@puffpaw
Puffpaw
1 day
Genesis Puff Pass Holders: To qualify for the Genesis Puff Pass airdrop, please burn your Genesis Puff Pass by January 21, 2026. The burning feature will be terminated after the snapshot date. Any unburned Puff Pass will be disqualified from the Genesis airdrop.
91
76
256
@FabrizioRomano
Fabrizio Romano
2 days
๐Ÿšจ๐Ÿ’™โค๏ธ BREAKING: Joรฃo Cancelo to Barcelona, here we go! Deal in place on loan until June. Exclusive story confirmed as Barรงa will pay โ‚ฌ4m as loan coverage to Al Hilal, as revealed today. Despite Inter having deal in place with Al Hilal, Joรฃo only wanted Barcelona. ๐Ÿ‡ต๐Ÿ‡น
4K
20K
212K
@ReshadFCB
Reshad Rahman
2 days
๐Ÿšจ ๐‡๐„๐‘๐„ ๐–๐„ ๐†๐Ž: Joao Cancelo โžก๏ธ @FCBarcelona @FabrizioRomano #Transfers ๐Ÿ‡ต๐Ÿ‡น๐Ÿ”ต๐Ÿ”ดโœ…
186
858
16K
@DeeDo812
Davian ||โšก||๐Ÿฅš
2 days
Why most โ€˜quit-to-earnโ€™ products quietly fail and why Puffpaw doesnโ€™t fit that graveyard. ๐Ÿงต๐Ÿงต๐Ÿงต๐Ÿ‘‡
1
1
1
@Officiallydemb1
Demboss๐ŸŒš๐ŸŒš๐Ÿฆโ€๐Ÿ”ฅ
2 days
There are 96,511 Puffpaw devices active right now. But a much more important number hides in the background: 111,712 devices have been minted on-chain. That meansย 15,201 devices are currently silent. And who those silent users are will decide @Puffpawโ€™s future more than any
4
5
8
@dancanto07
๐‘ช๐’‚๐’”๐’” (โ–,โ–)
2 days
๐‡๐ž๐ซ๐žโ€™๐ฌ ๐š ๐ฌ๐ข๐ฆ๐ฉ๐ฅ๐ž ๐ฐ๐š๐ฒ ๐ญ๐จ ๐ญ๐ก๐ข๐ง๐ค ๐š๐›๐จ๐ฎ๐ญ ๐ญ๐ก๐ž ๐€๐ˆ + ๐‚๐ซ๐ฒ๐ฉ๐ญ๐จ ๐ฌ๐ฉ๐š๐œ๐ž ๐ซ๐ข๐ ๐ก๐ญ ๐ง๐จ๐ฐ Most projects are doing one of two things: 1. ๐”๐ฌ๐ข๐ง๐  ๐€๐ˆ ๐ญ๐จ ๐ข๐ฆ๐ฉ๐ซ๐จ๐ฏ๐ž ๐œ๐ซ๐ฒ๐ฉ๐ญ๐จ ๐ฌ๐ญ๐ฎ๐Ÿ๐Ÿ. This is like an AI assistant that helps you trade or
Tweet card summary image
ritualfoundation.org
Understanding Ritual's place in blockchain evolution
153
22
179
@Bauzynft
๐“”๐“ต Dennis
2 days
๐Ÿ˜‚๐Ÿ˜‚
@yxyiagain
y4yi
2 days
that boy on jersey na devil๐Ÿ˜ญ๐Ÿ˜ญ๐Ÿ˜ญ๐Ÿ˜ญ
0
0
0
@FofarPig
Fofar the Pig
3 days
Fill out this form for $FOFAR airdrop ๐Ÿ‘‡ Form โ†’ https://t.co/jCiwkoq0v6 Just 36 hours
48K
51K
60K