BakeryBrigade Profile Banner
Ciaran Jones Profile
Ciaran Jones

@BakeryBrigade

Followers
27
Following
176
Media
11
Statuses
40

Digital Games Student at Highlands College Jersey, this account is for educational purposes

Bailiwick of Jersey
Joined October 2018
Don't wanna be here? Send us removal request.
@BakeryBrigade
Ciaran Jones
6 years
currently working on facial modelling in Maya #characterdesign #Maya #3dmodeling
1
4
6
@BakeryBrigade
Ciaran Jones
6 years
Still working on 3D models this time something a little more complicated, here is a human character to populate an environment in unity #3dmodeling #Maya
0
4
9
@BakeryBrigade
Ciaran Jones
6 years
0
0
0
@BakeryBrigade
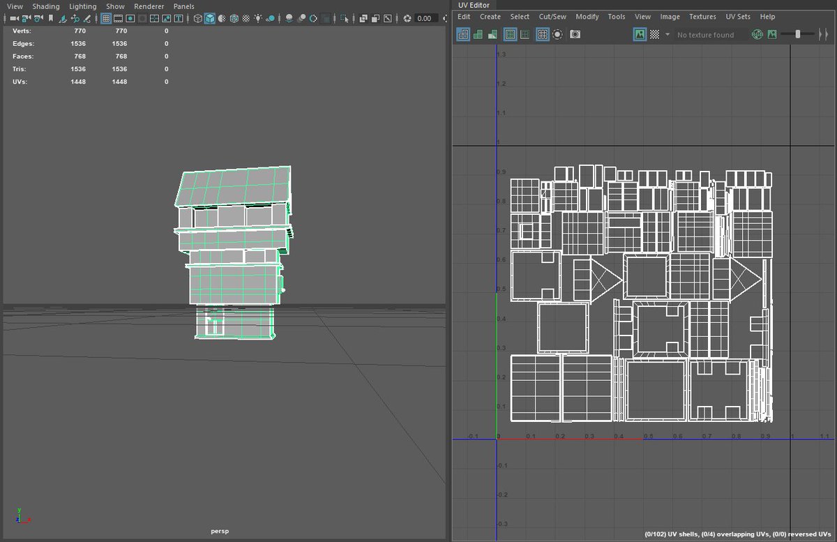
Ciaran Jones
6 years
I've recently been working on UV mapping some of my 3D models, here is a house planned to be textured and implemented into Unity. #3dmodeling #Maya
4
2
7
@BakeryBrigade
Ciaran Jones
6 years
A potential character for my developing game #conceptart #characterdesign
0
1
6
@BakeryBrigade
Ciaran Jones
6 years
First of the opposing force designed for my game #conceptart #characterdesign
0
1
4
@BakeryBrigade
Ciaran Jones
7 years
Wheat will concept art soon to be digitalised
0
0
3
@BakeryBrigade
Ciaran Jones
7 years
Chic King concept art soon to be digitalised
0
0
3
@BakeryBrigade
Ciaran Jones
7 years
Concept design for the pineapple princess, new posters coming soon. #characterdesign #gamedevelopment
3
3
7
@HcictS
Seán Davies
7 years
Hello, I am trying to get analytics for this twitter, mind retweeting this out to anyone possible @HCICT_SteveH
1
1
3
@BakeryBrigade
Ciaran Jones
7 years
Here is a preview of some of the mech planned to work alongside my media campaign, including both the game and company logo #gamedevelopment #merch
1
4
9
@BakeryBrigade
Ciaran Jones
7 years
new poster being created, work in progress
0
3
9
@BakeryBrigade
Ciaran Jones
7 years
Explore lush landscapes and fight monstrous foes. Enter an upbeat 15th century world filled with anthropomorphic food people, split into: bakery, fruit, vegetables and meat, with unique characters and architecture. Available on: pc, mac, Xbox and play station.
0
1
8
@BakeryBrigade
Ciaran Jones
7 years
I like :)
0
0
4
@BakeryBrigade
Ciaran Jones
7 years
0
2
10