Alvaroo_Roldan Profile Banner
Álvaro Profile
Álvaro

@Alvaroo_Roldan

Followers
170
Following
853
Media
0
Statuses
230

Córdoba, España
Joined April 2013
Don't wanna be here? Send us removal request.
@TorresZamu
J. Alberto Torres Zamudio
3 months
Recently published: REDICAE trial. Stable HFrEF outpatients on GDMT were randomized to diuretic withdrawal vs maintenance. No significant differences were observed in dyspnea self-perception worsening HF or congestion @JACCJournals @Cardio_HURS @JovenesSec https://t.co/yqBmvKIrjg
3
37
112
@TorresZamu
J. Alberto Torres Zamudio
7 months
It has been a great honor to present the results of my PhD study, REDICAE trial, in a LBT session at the ESC-HF congress in Belgrade and to be selected for the highlights session #HeartFailure2025 @rafaelglezm @escardio @secardiologia @JovenesSec @SACardiologia @HUReinaSofia
2
16
43
@PereaJorge5
Jorge Perea
9 months
⚠️El miércoles 19 de marzo tenemos las jornadas de puertas abiertas en @HUReinaSofia de 11:30-13:30 para conocer el servicio de Cardiología🫀de nuestro hospital 🏥Ya estuvimos en las jornadas POSTMIR de @GrupoCTO el pasado 22 de Febrero y ahora nos podéis conocer más de cerca!😎
0
6
14
@yocalvomagno
Pablasa
10 months
El Lunes y Viernes de Córdoba. https://t.co/TKx0nOnEUy
7
204
1K
@MesaLola
Lola mesa rubio
1 year
Very proud of the cardiac imaging team at the Cardiology service in Reina Sofia Hospital. 6 presentations at Euroeco, 2 are eligible for an award.. Great residents!
0
11
27
@MaestreLuque
Luis Carlos Maestre Luque
1 year
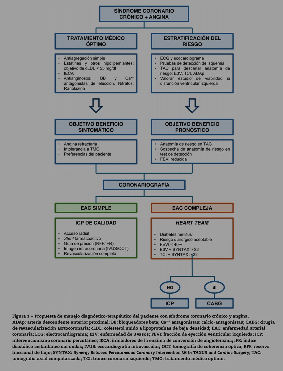
Muy contento de poder compartir esta revisión publicada en @RevEspCardiol que aborda un 'hot topic' de la Cardiología actual: revascularización en síndrome coronario crónico. Un placer trabajar con @rafaelglezm @ClaraFdezCordon y @Felipediezhoyo https://t.co/4SfqyGxlRe
1
23
63
@rafaelglezm
Rafael Gonzalez-Manzanares
2 years
Terminamos dos días de formación y buenos momentos en #Diobemir And/Extr con la satisfacción de que todo lo aprendido impactará de forma muy positiva en el manejo de nuestros pacientes con enfermedad cardiovascular @almucastro01 @niemed21 @marquesada
0
12
33
@Cardio_HURS
CardioHURS
2 years
Interesante resumen/comentario de @GloriaHerediaC en @cardioteca // Si te ha interesado puedes leer el artículo aquí 👉
Tweet card summary image
mdpi.com
There are limited data regarding right ventricle (RV) impairment in long-term survivors of childhood acute lymphoblastic leukemia (CLS). The aim of this study was to assess RV function in these...
@cardioteca
CardioTeca
2 years
❤️Cardiotoxicidad en el ventrículo derecho de largos supervivientes de leucemia aguda linfoblástica 👩‍⚕️ Gloria Heredia Campos @GloriaHerediaC ➡️➡️ https://t.co/KBiKegZeKU
0
19
22
@Cardio_HURS
CardioHURS
2 years
En el día de hoy, nuestros residentes @nereaguayo y @Alvaroo_Roldan han asistido en la @ufvmadrid al VII Programa en Educación Médica para Residentes de Cardiología mediante Simulación de @secardiologia. Nos envían 📸 con uno de los intructores, nuestro jefe de sección @anguita_m
1
11
34
@Alvaroo_Roldan
Álvaro
2 years
🎵 Ubi caritas | Ola Gjeilo 🎤 Coro Cantabile @CantabileCORD @H_SantoSepulcro
@pabloramirez_p
pablo
2 years
Tú haces nuevas todas las cosas.
0
0
2
@p_martinezrecio
Pablo
2 years
la podéis escuchar en todas las plataformas: "La Hija de Juan Simón" por Mar Ruiz. Os dejo el link directo a spotify:
open.spotify.com
Mar Ruiz · La hija de Juan Simón · Song · 2024
1
1
1
@rafaelglezm
Rafael Gonzalez-Manzanares
2 years
Minutos antes de la gran final🏆@JovenesSec @Cardio_HURS @HUReinaSofia @MPAOSS @OjedaOjeda18
@MesaLola
Lola mesa rubio
2 years
Amplia participación de cardiología Hospital Reina Sofía Córdoba, mas de 30 presentaciones orales, la mayoría por nuestros residentes, moderaciones, y 2 equipos (de tres) en la final de casos clínicos ..ORGULLO CON MAYÚSCULAS ❤️
0
10
20
@MesaLola
Lola mesa rubio
2 years
Amplia participación de cardiología Hospital Reina Sofía Córdoba, mas de 30 presentaciones orales, la mayoría por nuestros residentes, moderaciones, y 2 equipos (de tres) en la final de casos clínicos ..ORGULLO CON MAYÚSCULAS ❤️
1
12
39
@rafaelglezm
Rafael Gonzalez-Manzanares
2 years
@lucasbarme en la charla de RHB ❤️ a los pacientes. Orgulloso de nuestros R2, excelente rotatorio clínico 👏🏻👏🏻👏🏻 @Alvaroo_Roldan @Cristina97us @nereaguayo
@ReCardHURS
Unidad Rehabilitación Cardiaca HURS
2 years
Hoy en @ReCardHURS el Dr, Lucas Barreiro, R2 de CARDIOLOGIA, nos habla de Infarto Agudo de Miocardio. Los pacientes tras el infarto preguntan por: - medicación crónica - control de FRCV - alimentación - disfunción eréctil - reincorporación laboral - síntomas persistentes…
0
8
19
@Cardio_HURS
CardioHURS
2 years
Comprometidos siempre con la docencia👩🏼‍🏫, nuestros residentes y adjuntos jr👨🏼‍⚕️👩🏻‍⚕️han colaborado en el Congreso Nacional de Educación Médica #xvcemuco con 7 talleres prácticos sobre ECG, eco, cateterismo y FA 🩺❤️ @ceem_medicina @HUReinaSofia @ResiSec @JovenesSec @MPAOSS @rafaelglezm
0
17
42
@Cardio_HURS
CardioHURS
3 years
Enhorabuena a nuestros residentes, 2 equipos clasificados para la final de la Liga de Casos de @secardiologia @JovenesSec en Octubre 🗓️#SEC23⚽️🏅Además, @Cristina97us @piserraggs @JosueBaizan seleccionados como 3 de los 4 finalistas que competirán en Junio en la #copadelaliga 🏆
1
21
31
@Cardio_HURS
CardioHURS
3 years
Enhorabuena @PereaJorge5 , R5 (por pocos días más), por el premio a mejor resi de @SACardiologia 👏🏻👏🏻👏🏻
3
10
27
@Cardio_HURS
CardioHURS
3 years
Jornada de formación muy provechosa en el Congreso de Médicos Residentes 🩺👩🏻‍⚕️🧑🏼‍⚕️de la @SACardiologia @GloriaHerediaC @ConsueloFA1 @NachoGalloFer @Alvaroo_Roldan @nereaguayo @Cristina97us
0
12
22
@p_martinezrecio
Pablo
3 years
Una marcha compuesta desde mi refugio personal, siendo leal a mi oficio de traductor o intérprete de mi realidad a través de la música; una marcha fiel a mis principios musicales, pero con una ligera apertura a un lenguaje más tradicional
@BandaCruzRoja
BM Cruz Roja
3 years
🥰 𝙍𝙀𝙁𝙐𝙂𝙄𝙊 lo tiene todo. Ahora también es vuestra. ¡YA DISPONIBLE en #YouTube! 👇
3
8
27
@Cardio_HURS
CardioHURS
3 years
Gran presencia de nuestro 🧑🏼‍⚕️👨🏻‍⚕️servicio en el primer día del Congreso de la @secardiologia #SEC22: 🗣moderaciones, comunicaciones orales, pósteres… 🚀🚀
1
22
41