AlphaOnBitcoin Profile Banner
Alpha Profile
Alpha

@AlphaOnBitcoin

Followers
2K
Following
40
Media
26
Statuses
105

Get on board the crypto social app that has it all in one place.

Bitcoin
Joined January 2023
Don't wanna be here? Send us removal request.
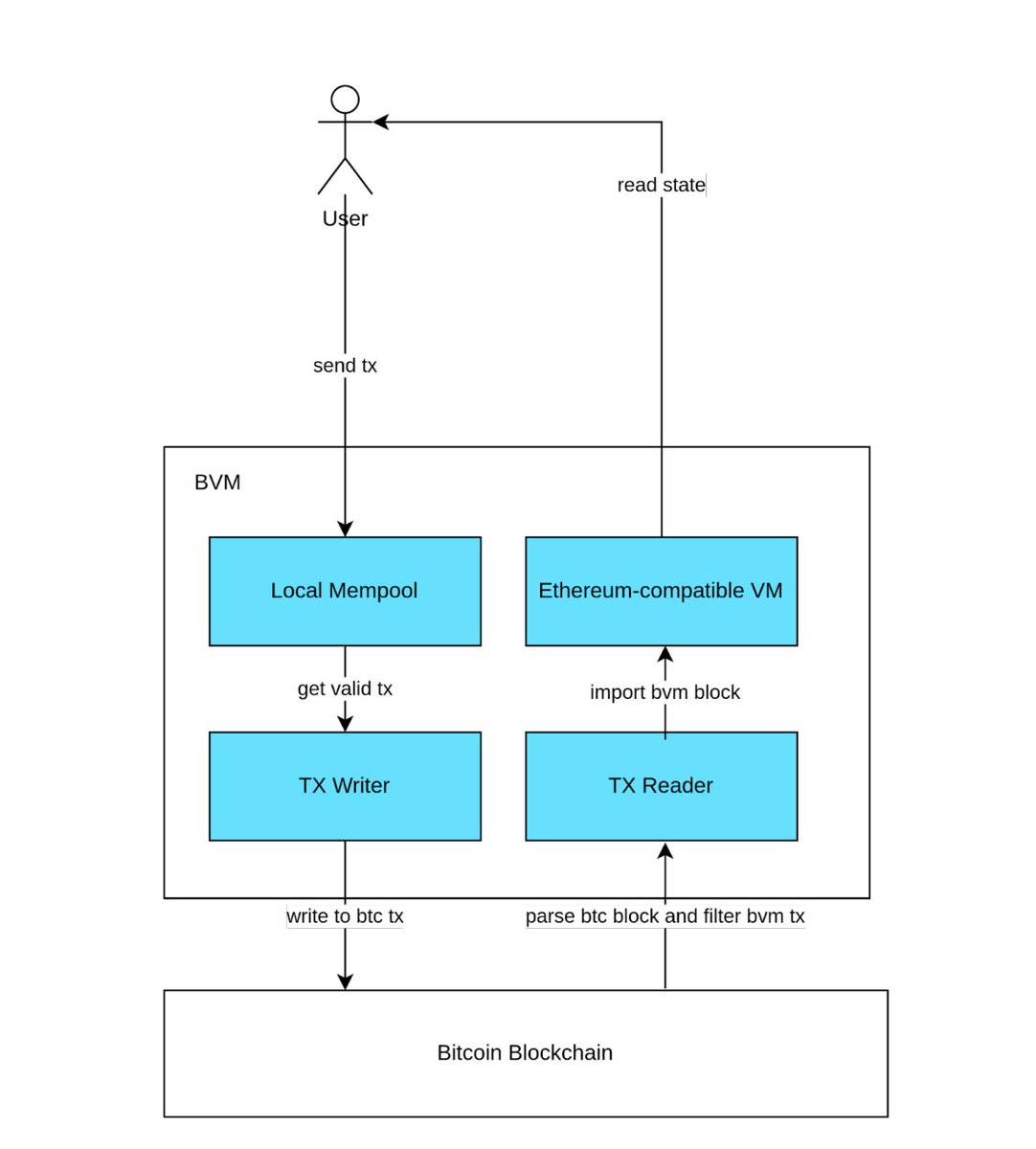
@BVMnetwork
Bitcoin Virtual Machine
2 years
๐Ÿš€BITCOIN L2 BUILDER PROGRAM EXTENDED๐Ÿš€ Developers joining the Builder Program can: ๐ŸงฑLaunch their own Bitcoin L2s in a few clicks ๐ŸŒConnect with crypto angel investors ๐Ÿ’ฐEarn up to 1,000,000 $BVM, to be allocated as follows: ๐Ÿช‚ 700,000 $BVM for Builders: --> 200,000 $BVM are
21
56
190
@BVMnetwork
Bitcoin Virtual Machine
2 years
๐Ÿ“ข $BVM Weekly Update ๐Ÿ“ข What a busy week it's been! Here's a quick recap to ensure you're up to speed: ๐Ÿ”ฅ $BVM is available for claiming and staking ๐Ÿ“ˆ Trade $BVM on @naka_chain, @uniswap, and @unisat ๐ŸŒ @Filecoin is available as a storage layer via @LighthouseWeb3! ๐Ÿงฑ The
24
53
213
@AlphaOnBitcoin
Alpha
2 years
Final Dash: Running Bitcoin Ends This Weekend! ๐Ÿ‘Ÿ 6,500+ km covered ๐Ÿ’ฐ $6,328 raised Last call to run & contribute before 12PM, 10th March. Rewards will be finalized and send next week! Thanks to our amazing community for an remarkable journey! https://t.co/MaoREerRUU
21
5
27
@BVMnetwork
Bitcoin Virtual Machine
2 years
Trading for $BVM is launching on Naka DEX by @naka_chain! ๐Ÿ“… 8 a.m UTC Mar 8th ๐Ÿ’ฐ Token price: $0.205 ๐Ÿ“Š Market cap at launch: $3,260,730 ๐ŸŽ FDV at lauch: $20,518,567 https://t.co/CEg2l3mnsd Follow these steps to set up your Naka wallet and make deposits to get ready ๐Ÿ‘‡
60
55
160
@BVMnetwork
Bitcoin Virtual Machine
2 years
๐Ÿ“ข $BVM MARCH UPDATES ๐Ÿ“ข GM. In Feb, we added these products to the BVM ecosystem: โœ…BVM Staking, โœ…Bitcoin Stamps, โœ…SRC-20 Bridge, โœ…Avail, โœ…Jackal, โœ…Arweave & โœ… IPFS. We're excited to share with the community what weโ€™re shipping next in March. 1. FOUR MORE BITCOIN L2
35
62
178
@BVMnetwork
Bitcoin Virtual Machine
2 years
PAGE NOT FOUND $404 is making waves as the first BRC-404 token! The market cap of PAGE NOT FOUND $404 has soared to over $1M within hours. The driving force behind this momentum? The lightning-fast transaction speeds on @Naka_chain. Trading on Bitcoin has never been this quick!
29
35
106
@BVMnetwork
Bitcoin Virtual Machine
2 years
๐Ÿ“ข $BVM WEEKLY UPDATE ๐Ÿ“ข Much progress was made last week! Just in case you missed it, here are the highlights: 1/ $BVM Feb Product Releases Check out the three key objectives we're focusing on in February to bring us closer to our mission of powering thousands of Bitcoin L2s:
45
50
167
@BVMnetwork
Bitcoin Virtual Machine
2 years
Welcome @Jackal_Protocol to #Bitcoin! Jackal introduces a decentralized solution for data storage and management, prioritizing privacy and security. Thinking about your Bitcoin L2's Data Availability layer? Consider Jackal! Powered by @BVMnetwork https://t.co/yCihlleqIo
13
36
118
@BVMnetwork
Bitcoin Virtual Machine
2 years
The Data Availability Layer from @AvailProject is now on the @BVMnetwork testnet! BVM has built a B2B modular blockchain metaprotocol for developers to customize and launch their own fully functional Bitcoin L2 blockchains in a few clicks. Using AVAIL as a DA layer is an
18
34
134
@BVMnetwork
Bitcoin Virtual Machine
2 years
How to communicate with team members and fellow backers? We've been asked this question multiple times. While Discord or Telegram might be good options, there's something special about discussing the future of @Bitcoin on a Bitcoin L2 dApp. @AlphaOnBitcoin, powered by
25
13
49
@AlphaOnBitcoin
Alpha
2 years
OVER $3K RAISED WITH RUNNING BITCOIN! Web3 combines fitness, online interaction, and charity fundraising What an amazing weekend. You made a difference! ๐Ÿ‘Ÿ 2,300+ km covered ๐Ÿ‘Ÿ $3,275 in funds raised ๐Ÿ‘Ÿ 8,8M airdrops points awarded Join other runners: https://t.co/MaoREerRUU
4
1
4
@punk3700
3700
2 years
So.. Bitcoin L2s had a super busy weekend. Bitcoin Arcade (Bitcoin L2 for Gaming) - 150,000 games played - 2M transactions Naka (Bitcoin L2 for DeFi) - $1M BRC-20 perpetual futures traded Alpha (Bitcoin L2 for Social) - 2,808 km run by the community - $3,357 raised for charity
10
32
73
@BVMnetwork
Bitcoin Virtual Machine
2 years
$BVM PUBLIC SALE UPDATE ๐Ÿš€ ๐ŸŒŸ $1,000,000 REACHED! ๐Ÿ’ช 1,244 BACKERS! โณ ONLY 2 DAYS LEFT! Let us shape the future of @Bitcoin together. https://t.co/yCihlleqIo
12
38
100
@AlphaOnBitcoin
Alpha
2 years
BITCOIN L2s HOPPING WEEKEND AT @BVMnetwork Alphas who join Running Bitcoin will contribute 3x the standard amount in the next 3 days. Every kilometer covered will result in a $1 donation to charity. Let's go out together for a good cause! ๐Ÿšถ๐Ÿƒโ€โ™‚๏ธ๐Ÿšด https://t.co/MaoREerRUU
4
7
14
@BVMnetwork
Bitcoin Virtual Machine
2 years
BITCOIN L2s HOPPING WEEKEND In the next 3 days, you are going to experience Bitcoin like never before! Hop from one Bitcoin L2 to another to explore Bitcoin dapps & earn tons of rewards along the way ๐ŸŽ Let's walk through the activities and rewards ๐Ÿ‘‡: GameFi on Bitcoin
15
29
63
@BVMnetwork
Bitcoin Virtual Machine
2 years
Play on-chain LEGO and win Bitcoin Punk super early Inscription #18108 ๐ŸŽ Modular Workshop is an on-chain LEGO game where you can build whatever with your imagination ๐Ÿงฑ How to join: 1. Like and repost this tweet 2. Join the Modular Workshop for free: https://t.co/GmHU7Nvruq
117
116
210
@BVMnetwork
Bitcoin Virtual Machine
2 years
Is BRC-20 DeFi possible? @naka_chain says yes! Powered by @BVMnetwork, Naka team has customized their own Bitcoin L2 for BRC-20 DeFi with a modular architecture: ๐ŸŸง@Bitcoin for security ๐ŸŸง@0xPolygon for data availability ๐ŸŸง@Optimism for execution The result is a blockchain
13
30
82
@AlphaOnBitcoin
Alpha
2 years
To clarify, the Alpha token has not been launched yet, and your airdrop points will be used for this purpose. Further information will be provided later. Stay tuned for more updates, and thank you once again for being a part of our community!
2
1
7
@AlphaOnBitcoin
Alpha
2 years
Gm Alphas,Regarding the $BVM retro airdrop, it's our small way of saying thank you for being with us on this incredible journey. There will be more airdrops from other projects within the @BVMnetwork ecosystem.
9
2
17
@BVMnetwork
Bitcoin Virtual Machine
2 years
DAILY LEADERBOARD REWARDS The top 3 backers each day will receive 10 Modular Inscriptions each during the $BVM public sale. Learn more here: https://t.co/yZeJFfiflB
@punk3700
3700
2 years
MODULAR INSCRIPTIONS - Onchain LEGO inscriptions - Plug & play them to build whatever - Then inscribe your builds & sell wherever The first batch is free for the @NewBitcoinCity community as part of Airdrop 2. Are you ready to play, kids? โ†’ https://t.co/D6pYUVYj6N ๐Ÿงต๐Ÿ‘‡
19
17
48