
Arpit Nanavati
@AiWithArpit
Followers
327
Following
90
Media
24
Statuses
232
Gen. AI Expert | Software Architect | Advancing AI w/ RAG Pipelines | Playing with LLMs (llama, langchain) | Specializing in AI-Powered Systems #AI #ML
India
Joined February 2023
Generative AI is reshaping industries, but itโs not without its hurdles. Hereโs a quick look at the key challenges weโre tackling.
2
0
0
LLMs are revolutionizing industries by enabling smarter chatbots, content creation, coding assistance, and so much more. The future of AI is here, and itโs only getting better! ๐ Whatโs your favorite use case for LLMs? Letโs discuss in the comments! ๐
0
0
0
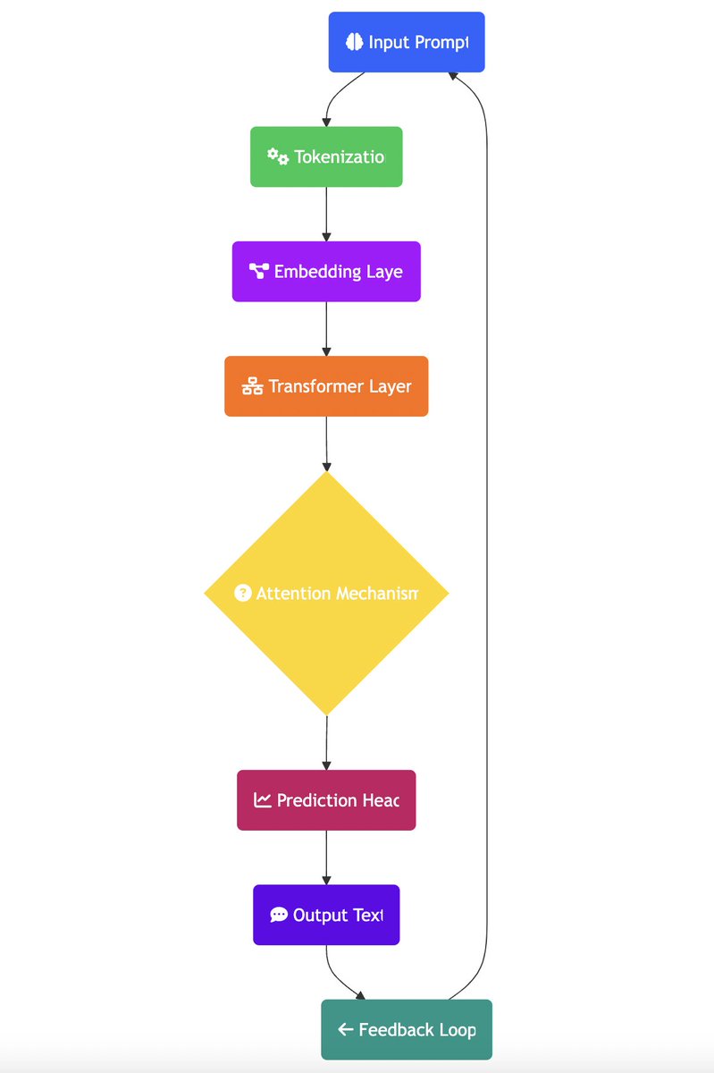
8๏ธโฃ Feedback Loop: The output can be refined further by feeding it back into the model for iterative improvements.
1
0
0
7๏ธโฃ Output Text: Voilร ! The model generates a coherent and contextually relevant response.
1
0
0
6๏ธโฃ Prediction Head: The model predicts the next word or sequence of words based on the processed data.
1
0
0
5๏ธโฃ Attention Mechanism: The model focuses on the most relevant parts of the input to generate context-aware responses.
1
0
0
4๏ธโฃ Transformer Layers: The magic happens here! Multiple layers of transformers process the data, using self-attention to understand relationships between words.
1
0
0
3๏ธโฃ Embedding Layer: These tokens are converted into numerical vectors that capture their meaning and context.
1
0
0
2๏ธโฃ Tokenization: The input text is broken down into smaller pieces called tokens (words or subwords).
1
0
0
1๏ธโฃ Input Prompt: It all starts with you! You provide a prompt or question, and the LLM takes it from there.
1
0
0
Ever wondered how tools like ChatGPT or other Large Language Models (LLMs) generate such human-like text? Letโs break it down step by step! ๐คโจ #AI #MachineLearning #LLM #ArtificialIntelligence #TechInnovation #ChatGPT #DataScience #Transformers #FutureOfTech
2
0
1
0
0
0
Generative AI holds immense potential, but responsible adoption is key. Letโs collaborate to address these challenges and drive positive change. ๐ก hashtag#GenerativeAI hashtag#AIChallenges hashtag#EthicalAI hashtag#Innovation hashtag#TechForGood
0
0
0
๐จย ๐๐ฉ๐ฉ๐ฅ๐ข๐๐๐ญ๐ข๐จ๐ง Balancing creativity & intellectual property Building user trust & interpretability Seamless integration into existing systems
1
0
0
๐ย ๐๐๐ ๐ฎ๐ฅ๐๐ญ๐จ๐ซ๐ฒ Compliance with data laws & standards Ensuring transparency & accountability Establishing ethical guidelines
1
0
0
โ๏ธย ๐๐ญ๐ก๐ข๐๐๐ฅ Bias & fairness in response Privacy & data security Misinformation (deepfakes, fake news)
1
0
0
๐งย ๐๐๐๐ก๐ง๐ข๐๐๐ฅ Data quality (bias, noise, scarcity) Model complexity (training time, resources) Scalability (large datasets, real-time processing)
1
0
0
Build the Roastmaster 3000: A Light-Hearted Chat Bot Powered By AI. https://t.co/KvFXxtULmM
askarpit.medium.com
Letโs face itโโโroasting is an art.
0
0
0
Simple Q&A App with Hugging Face, LangChain, OpenAI, and Streamlit https://t.co/ib6f812fwD
askarpit.medium.com
Question-answering (Q&A) is one of the most popular use case of generative AI. It is widely adopted in many industries such as customerโฆ
0
0
1
I've just published a new blog post on building AI conversational search using IBM watsonx Discovery and the Granite model. Dive into the details here: https://t.co/mIYRQ0CiUt
#AI #ConversationalAI #IBM #watsonx #GraniteModel
0
0
1