Aaron Dinnage Profile
Aaron Dinnage

@AaronDinnage

Followers
4K
Following
683
Media
73
Statuses
486

Australia
Joined February 2010
Don't wanna be here? Send us removal request.
@AaronDinnage
Aaron Dinnage
2 months
https://t.co/LZUtucmEFg September 2025 update ⭐ Added Defender & Purview Suites for Business Premium. Many minor changes & corrections. Lots of announcements over the next qtr. Please check the Change Log for details and reach out with any feedback 👍 #m365maps #Microsoft365
m365maps.com
A collection of Microsoft 365 licensing diagrams to view or download.
5
34
136
@AaronDinnage
Aaron Dinnage
5 months
https://t.co/LZUtucmEFg July 2025 update ⭐ New feature: Tenant Storage Calculator! Plus minor updates and bug fixes. As always, please check the Change Log for details and reach out with any feedback, issues, or suggestions 👍 #m365maps #Microsoft365
m365maps.com
A collection of Microsoft 365 licensing diagrams to view or download.
5
55
155
@AaronDinnage
Aaron Dinnage
7 months
https://t.co/LZUtucm6PI April 2025 update ⭐ Added M365 Copilot Chat, a glossary and a knowledge base page, some architecture diagrams, and removed Viva Topics. Check the Change Log for details and reach out with any feedback, issues, or suggestions 👍 #m365maps #Microsoft365
m365maps.com
A collection of Microsoft 365 licensing diagrams to view or download.
5
39
120
@AaronDinnage
Aaron Dinnage
10 months
Highlights for January include new diagrams for Defender for Cloud Apps and Microsoft Teams.
1
0
1
@AaronDinnage
Aaron Dinnage
10 months
https://t.co/LZUtucmEFg January 2025 update ⭐ Small update for January. As always, please check the Change Log for details and reach out with any feedback, issues, or suggestions 👍 hashtag#m365maps hashtag#Microsoft365
m365maps.com
A collection of Microsoft 365 licensing diagrams to view or download.
12
53
211
@AaronDinnage
Aaron Dinnage
11 months
Fixed and Deployed. I have simplified the Feature Matrix page load logic which should work generally work a lot better/faster. If you get the bug on your next attempt, just force refresh the page and it should get the new code. 👍
1
0
7
@AaronDinnage
Aaron Dinnage
11 months
FYI. I’m actively troubleshooting a looping bug in the feature matrix page. The page logic needs a cleanup. I expect to fix it this week and publish a minor update ASAP. I may sneak in some other little updates while I’m at it. Watch this space.
1
0
4
@AaronDinnage
Aaron Dinnage
11 months
I’ve just noticed the new Viva Suite diagram looks terrible on my iPhone in dark mode. Something weird going on there. So I’ll fix that in early January. Try it in light mode if you’re interested:
Tweet card summary image
m365maps.com
Viva licensing diagram from the m365maps.com collection by Aaron Dinnage
1
0
6
@AaronDinnage
Aaron Dinnage
11 months
Oh and by popular demand, Entra Suite, which has confusing plan names:
Tweet card summary image
m365maps.com
Entra Suite licensing diagram from the m365maps.com collection by Aaron Dinnage
1
0
7
@AaronDinnage
Aaron Dinnage
11 months
Check out the M365 Copilot diagram ( https://t.co/YWTiodPDzH ), AI Services overview ( https://t.co/UMhxJkukSC ), and Virtual Desktop ( https://t.co/AFx6ThwOmP ) diagrams and let me know what you think 👍
1
2
6
@AaronDinnage
Aaron Dinnage
11 months
https://t.co/LZUtucmEFg December 2024 update ⭐ Highlights include new diagrams and guides, and lots of little updates. As always, please check the Change Log for details. And reach out with any feedback, issues, or suggestions 👍 #m365maps #Microsoft365
m365maps.com
A collection of Microsoft 365 licensing diagrams to view or download.
15
78
355
@AaronDinnage
Aaron Dinnage
2 years
There’s an important point in this research. People need time to adjust to gain the most benefit from Copilot for Microsoft 365. When they do, it’s significant. Giving people only a brief opportunity to test Copilot won’t be successful.
@jeffteper
Jeff Teper
2 years
The tipping point in our Copilot research with customers https://t.co/iVeYih81GT
0
2
5
@AaronDinnage
Aaron Dinnage
2 years
In the next https://t.co/LZUtucmEFg update I'll be adding some more subjective content, in the form of decision making flow charts and explainer diagrams...
4
27
117
@MicrosoftANZ
Microsoft ANZ
2 years
Generative AI (GAI) could contribute between $45-115 billion annually to Australia’s economy by 2030. Our joint report with the @techcouncil_aus explores the potential of GAI and the opportunity to reinforce Australia as a leader in AI:
0
2
2
@AaronDinnage
Aaron Dinnage
2 years
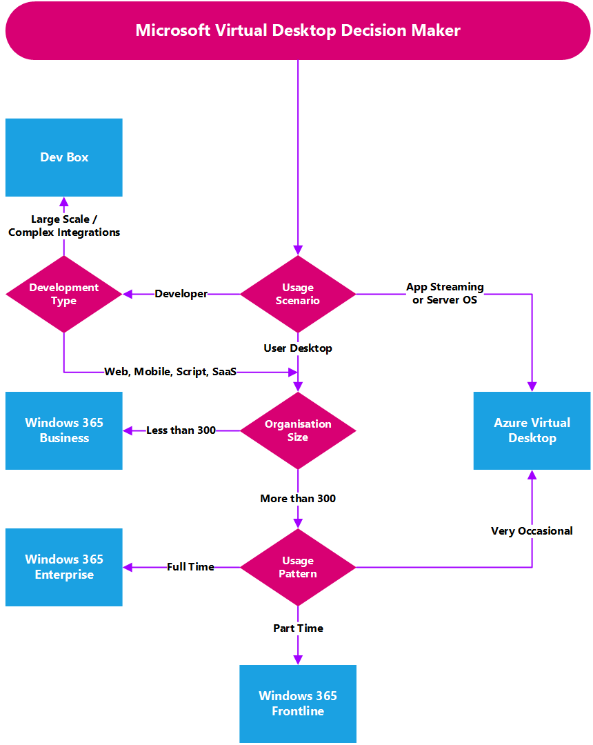
A flow chart to capture a decision on something as nuanced as the choice of virtual desktop technology will never be the be-all and end-all of the discussion, but with that in mind, here's how I tend to think about the current Microsoft Cloud virtual desktop offerings, thoughts?
5
19
65
@AaronDinnage
Aaron Dinnage
2 years
https://t.co/LZUtucmEFg July 2023 update ⭐ A quick update for July to capture the Entra announcements and other minor changes. Please check the Change Log for details. #m365maps #Microsoft365
m365maps.com
A collection of Microsoft 365 licensing diagrams to view or download.
11
49
198
@AaronDinnage
Aaron Dinnage
2 years
There will be a small update to https://t.co/LZUtucmEFg in mid-July to capture the announcements from the Entra secure access event, plus some minor enhancements and changes, before I take some leave 😊 #M365Maps #Microsoft365
0
6
23
@AaronDinnage
Aaron Dinnage
2 years
Again, be sure to refer to the change log ( https://t.co/4Xxk0BWFip) for all the details, and please do reach out with any questions or suggestions. 👍
Tweet card summary image
m365maps.com
M365 Maps change log of additions, removals, and updates that have occurred in each release of the diagrams and web site
4
0
7