AadiDFirst Profile Banner
Aadi Profile
Aadi

@AadiDFirst

Followers
1K
Following
3K
Media
819
Statuses
2K

Trad3r | Reader | Psych. St.

Earth
Joined July 2018
Don't wanna be here? Send us removal request.
@AadiDFirst
Aadi
2 months
Got funded on #FundedNext, then took on a #FTMO $100k challenge in October. Riding d dopamine from a strong #September, I went in confident — but d first half humbled me with a -4% DD. Stepped back, refocused, made a +10% comeback to clear Phase 1 ✅ All in the name of #Horc
@AadiDFirst
Aadi
3 months
Another 6-figure 🏦added to the cabinet ✅ My Oga @HORCSTUDIIO always says: #Horc isn’t just about 1–2 payouts — it’s built to keep you winning for the long run.
33
13
285
@AadiDFirst
Aadi
2 days
The Game Like a pendulum bulb, the higher your elation, the deeper the swing into despair. The goal is to build towards a neutral state — not numb, but steady. Let short-term paranoia inform your long-term optimism or pessimism. You often see things clearer when
@daniel_trades1
Daniel🥷
3 days
If this comes across your TL please help me quote with anything 🙏🙏
2
3
19
@AadiDFirst
Aadi
4 days
#US30 We Go Again🧐
@AadiDFirst
Aadi
5 days
#US30 #YM1 Testing! Testing!! #2026
7
1
26
@AadiDFirst
Aadi
5 days
9/9. That wraps up my Notion Trading Journal Q4 Review 📊🧠 A year closed with clearer execution, tighter risk, and deeper awareness. The process held. The edge sharpened for what’s next. #Q4Review #NotionTradingJournal #TraderMindset
0
0
1
@AadiDFirst
Aadi
5 days
8/9. 💡 Final Thoughts: https://t.co/VZSKEOO8b2
@AadiDFirst
Aadi
10 months
8/9. Moment of Judgement Look at your journal data_how was your Q1? Did you stick to your trading plan? What’s your biggest lesson? This keeps your energy & tone, making it relatable while keeping it actionable for the next Quarter. #FinancialFreedom @Hy_Lampa @Yvng_Joe @RTJnr6
1
0
1
@AadiDFirst
Aadi
5 days
7/9.Key Takeaways & Next Steps 🚀 https://t.co/qxGF4UQUE4
@AadiDFirst
Aadi
10 months
7/9. Key Takeaways & Next Steps 🚀 Review, Learn, Adjust. That’s how you win. 1️⃣ Biggest lessons learned 2️⃣ Strategy adjustments 3️⃣ Execution & mindset goals for next quarter If you’re not improving, what are you even doing? 🤷🏾‍♂️ @essbe_ @Covenanttrader1 @Osteenblaaq @ade__44
1
0
0
@AadiDFirst
Aadi
5 days
@AadiDFirst
Aadi
10 months
6/9. Market Conditions & Adjustments Markets change—did you adapt? ✔️ Was it a trending or choppy quarter? ✔️ Did your setups work in these conditions? ✔️ What needs adjusting for Q2? The market doesn’t care about your bias—trade what’s in front of you! @Laja_Currency
1
0
0
@AadiDFirst
Aadi
5 days
@AadiDFirst
Aadi
10 months
5/9. Execution & Psychology 🧠 Be HONEST—did you stick to your trading plan? ❌ Revenge trading? ❌ FOMO entries? ❌ Overtrading? ❌ Hesitation & missed opportunities? Your biggest enemy isn’t the market—it’s YOU. #RiskManagement #Trading #Psychology #TradingPlan #TraderMindset
1
0
0
@AadiDFirst
Aadi
5 days
@AadiDFirst
Aadi
10 months
4/9. Strategy Performance 🎯 Did your strategy actually work this quarter? ✅ Breakout trades ✅ Pullback trades ✅ Trend-following ✅ Reversals Which ones made made smooth returns ($$$)? Which ones drained your account? If a setup is failing, fix it or DROP it. #trading
1
0
0
@AadiDFirst
Aadi
5 days
3/9. Best & Worst Trades #Wins #losses https://t.co/UoxNFlllMB
@AadiDFirst
Aadi
10 months
3/9. Best & Worst Trades 🔍 Your best & worst trades tell the REAL story. 🔥 Top 3 winning trades: What worked? Why? 💀 Top 3 losing trades: What went wrong? Avoidable? The patterns you find here could be the key to leveling up. #QuarterlyReview #TradeReview #TradingJournal
1
0
0
@AadiDFirst
Aadi
5 days
@AadiDFirst
Aadi
10 months
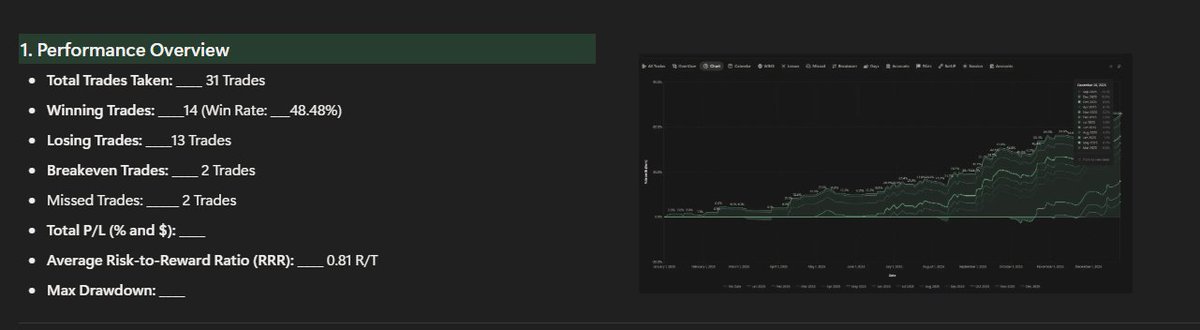
2/9. Performance Overview 📊 Start with the numbers—the cold, hard truth. ✔️ Total Trades Taken: ___ ✔️ Win Rate: ____% ✔️ Risk-to-Reward Ratio: ___ ✔️ Total P/L (% & $): ____ ✔️ Max Drawdown: ____ These tell you if you’re improving or just running in circles. #TechnicalAnalysis
1
0
0
@AadiDFirst
Aadi
5 days
📓 Q4 ’25 Review #HORC Quiet execution. Clean risk. Patience paid. Process held. Closed the year sharper. #Q4Review #TraderJournal
@AadiDFirst
Aadi
3 months
1/9. 📓 Q3 Review #HORC Shaky start, steady finish. Cleaner trades, Payouts, increased Equity, Risk tight, mindset locked. Journaling & patience made the difference. NExt on Q4 —Same mission, sharper edge. #Q3Review #TraderJournal
1
0
14
@AadiDFirst
Aadi
5 days
4/4 #trade Stat. + Actions for NExt month
0
0
9
@AadiDFirst
Aadi
5 days
1
0
6
@AadiDFirst
Aadi
5 days
2/4 #Psychology Review
1
0
0
@AadiDFirst
Aadi
5 days
#Monthly #Review December was about closing the year with intention. Fewer distractions, clearer sessions, and more respect for structure. Execution stayed disciplined, risk stayed contained, and the focus was on finishing strong rather than forcing volume. Some months are
@AadiDFirst
Aadi
1 month
#Monthly #Review November was a different pace for me. I traveled almost the entire month, so my focus wasn’t fully on the charts. Even at that, I managed to take a few trades and closed the month fairly — nothing crazy, just steady. Not every month will be high-output. Some
2
1
13
@AadiDFirst
Aadi
5 days
Took my first trade with #HORC This date last year #2025 Same pair #GBPUSD Given My Fav. No 7 Only different is the screen size and Growth 💻🖥️🚀
@AadiDFirst
Aadi
1 year
Given the Date Peter Drury once said ; When in Need… Call 7!!! @essbe_ @Hy_Lampa #HORC #GBPUSD #2025
4
2
35
@AadiDFirst
Aadi
5 days
4
1
55
@AadiDFirst
Aadi
5 days
#US30 #YM1 Testing! Testing!! #2026
5
2
39
@AadiDFirst
Aadi
9 days
How do you fix overtrading? Lots of people would say psychology or mindset, but a mechanical approach comes first before the shift in mindset. — You make your trade management plan in accordance with how well you’ve refined your edge: • How many minimum to maximum trades, on
@FortuneMMXM
Fortune MMXM
9 days
How do you fix overtrading
9
10
48
@apparentlytrder
Harry
10 days
Time for some reflection It’s safe to say that 2025 was my breakout year. I achieved things I wouldn’t have thought possible at the beginning of the year. $𝟏𝟕𝟏,𝟓𝟐𝟓.𝟗𝟖 𝐢𝐧 𝐩𝐚𝐲𝐨𝐮𝐭𝐬. 𝟔𝟎 𝐩𝐚𝐲𝐨𝐮𝐭𝐬 𝐢𝐧 𝐭𝐨𝐭𝐚𝐥. I’m happy with the result - even though I
153
64
1K