ARAB_Pininsula Profile Banner
نُـفـَيْــل 🇸🇦 Profile
نُـفـَيْــل 🇸🇦

@ARAB_Pininsula

Followers
61
Following
25
Media
50
Statuses
373

من الحي قيسٍ ، قيس عيلان إنهم .. عيون الندى منهم تروّى سحائبه

Joined August 2022
Don't wanna be here? Send us removal request.
@ARAB_Pininsula
نُـفـَيْــل 🇸🇦
4 months
False Map Most of Regions in the Syrian & Iraq Desert were for Arab Tribes such as Ghassanids & Lakhmids Don’t try to justify their Religion to attribute the Land & Culture for your own benefit and Race Like what you do This is ARABIA Jesus belong to this region By the way
@Civixplorer
Civixplorer
4 months
What if Islam had never existed?
1
0
0
@ARAB_Pininsula
نُـفـَيْــل 🇸🇦
2 days
بارك الله فيك وهذه الحقيقة الدامغة
@tahtam809
عبدالله بن منصور
7 months
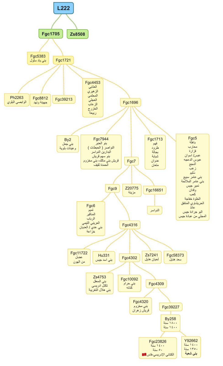
فيما يخص الانساب الجينيه ،،المعنى الحقيقي لعبارة رفعت الاقلام وجفت الصحف تجدها متمثلة في تلك المشجرات خاصة التحورات التي تم حسمها ،، Fgc1695 الهميسع بن تيمن بن نبت بن اسماعيل وبغض النظر عن ترتيب الاسماء الا ان كون الرجل الذي حمل هالتحور من احفاد اسماعيل حقيقة قطعية لاتقبل الجدل
0
0
1
@tahtam809
عبدالله بن منصور
7 months
فيما يخص الانساب الجينيه ،،المعنى الحقيقي لعبارة رفعت الاقلام وجفت الصحف تجدها متمثلة في تلك المشجرات خاصة التحورات التي تم حسمها ،، Fgc1695 الهميسع بن تيمن بن نبت بن اسماعيل وبغض النظر عن ترتيب الاسماء الا ان كون الرجل الذي حمل هالتحور من احفاد اسماعيل حقيقة قطعية لاتقبل الجدل
0
47
112
@ARAB_Pininsula
نُـفـَيْــل 🇸🇦
5 days
لو ما كان عندهم رغبة معينة في طريقة إدارة الحكم (قومية ليبرالية) كان استفادوا وغذوا السنة بالمال والاعلام والسلام واستطاعوا الانتصار على ايران واذنابها لكن لا ؟ تركوا اعداء الخارج يبنون داعش بينهم وتركوها لهم حتى يحتلوها بهذه الذريعة
0
0
0
@ARAB_Pininsula
نُـفـَيْــل 🇸🇦
5 days
هؤلاء هم من خانوا السنة في العراق ، هم من سمّوهم بالدواعش ظلماً وجوراً لماذاً ؟ لأن هواهم قومي وعدائهم للمحافظين لا يخفى على احد عزّت الدوري امين عام حزب البعث بعد احتلال امريكا لم يستغل الحاضنة السنية في العراق لأنه يريد نظام بعثي ، وجعلهم في مواجهة الامريكان وايران
1
0
0
@ARAB_Pininsula
نُـفـَيْــل 🇸🇦
5 days
الآن يتم دعم محور جديد قائمة أجندته على كره العرب والمسلمين هؤلاء يريدون نظام متجدد في كرهه تجاه اهل العرب والسنة بعد ما كنتوا يا أهل العراق والسنة خصوصاً ما تستطيعون تتكلمون بأريحية ، هؤلاء يريدون اشغالكم ولو كانت لهم امنية ستكون سحلكم في الشوارع هؤلاء هم المحور القومجي
@AdamNN
𝔇𝔯 𝔄𝔡𝔑𝔞𝔧𝔦.
7 days
يا عراقي ….الحاكم الخليجي لم يهتم بك ان تُشرد في اصقاع الارض،او يُهدم بيتك ،او تُخطف او يُنتهك بيتك، او يتربى اولادك بالمخيمات او في بلاد الغربه ولا يستطيعون العوده. ولكنه حريص على الإيراني القذر…… مُنح الحاكم الخليجي صاحب الحضن العربي 23 سنه لكي يثبت عروبته وإسلامه
1
0
0
@sawaalsabil
🛤️ سواء السبيل 🧭
5 months
• مخالفات في زماننا للدّين ولسُنّة النبيﷺ: • ﴿فليحذر الذين يخالفون عن أمره أن تُصيبهم فتنة أو يُصيبهم عذاب أليم﴾. 1- مخالفات في العقيدة 2- مخالفات في العبادات 3- مخالفات في السلوكيات والمعاملات • محبّة النّبيﷺ، تكون بالحرص على اتّباع هديه، وعدم مخالفة أمره. #سواء_السبيل
2
30
49
@ARAB_Pininsula
نُـفـَيْــل 🇸🇦
18 days
تالله انك لكذوب ، سيماهم في وجوههم
@HaniBinbrek
هاني بن بريك
18 days
ليس من السهل عليَّ أن أقول التالي ولكنني منذ بدايتي في طلب العلم وأنا نصب عيني قول رسول الله - صلى الله عليه وسلم - " لا يمنعنَّ رجلًا هيبةُ الناسِ أن يقولَ بحقٍّ إذا رآه أو شهِدَه فإنه لا يقرِّبُ من أجلٍ ولا يباعِدُ من رزقٍ أو يقولَ بحقٍّ أو يُذكِّرَ بعظيمٍ ". أعود وأقول أستاذ
0
0
0
@ARAB_Pininsula
نُـفـَيْــل 🇸🇦
18 days
افلام ييمس بوند .. الامارات بعد دعم الحوثي والانتقالي ، بتدعم القاعدة وداعش الله يعين العالم العربي والاسلامي عليكم
0
0
1
@ARAB_Pininsula
نُـفـَيْــل 🇸🇦
22 days
كأنها تشير إلى الامارات
@asmaapadawy
أسماء بدوى مفسرة أحلام
2 years
على ما يبدو ان عام#2024 عام الفضائح بامتياز .عام كشف الاسرار ..وازالة الغموض عن امور غيبت ووضعت فى طى الكتمان على اتفه الاسباب سيزال عنها رداء الستر. الفضائح دى من كل نوع وكل شكل ف اللى عنده حاجة خايف يتفضح بيها فساد بقى على رشوة بقى على ..على ..على على اى حاجة
0
0
0
@ARAB_Pininsula
نُـفـَيْــل 🇸🇦
1 month
انتي ما تبين تتوظفين وتستقلين! والخيارات مفتوحة قدامك ،، اللي تبينه ان البنات يسمعونك ، وما يكونون في البيوت مخدومات وبكامل ودلالهم وانوثتهم .. فيما انتي تكرفين كرف الحمير ، وضحية لكم رجل كذّاب ، حلم حياتك يطيحون في نفس الفخ ولا تعيشين لحالك بهالقالب
@wmnapple
خزامى
1 month
تبيني اترك وظيفه ٧٠٠٠+ عشان اقعد بالبيت اطبخ لك وانظف لك وانت تبني حياتك الاجتماعيه والمهنيه وبعدين تجي بتويتر تقول وين انجازات المراه وايش اخترعت المراه؟🤣🤣 وبارذل العمر تهددني تتزوج علي او تذلني وانا بضطر اسكت واتحمل لان ماعندي مكان يضفني؟ ماطفشتوا من هالسيناريو من قرون؟
1
0
0
@ARAB_Pininsula
نُـفـَيْــل 🇸🇦
1 month
شو بلاك يا عبيد ، ما تفتهم شو دخل حضرموت بالينوب العربي ، نيحين عندنا اما الوحدة بلا حوثي واما استقلال حضرموت غيره رمس بعيد
@obai1d
؏ـبٻۧد
1 month
لاكثر من 10 سنوات ، والله مب قادر استوعب ! .. شو هالإصرار العجيب للشرعية على ان السيطرة على الجنوب وخاصة حضرموت والمهرة هو السبيل الوحيد لتحرير صنعاء من الحوثي ؟!! انا بصراحة ما أشوف إلا سبب واحد هو استمرار السيطرة على ثروات أبناء الجنوب وخاصة بعد ما اكتشفنا ان حقولاً كانت
0
0
0
@ARAB_Pininsula
نُـفـَيْــل 🇸🇦
1 month
تريدين حق تقرير المصير للجنوب العربي؟ والسعودية كذلك تريد حق تقرير المصير لحضرموت هل الحلول الإماراتية فضفاضة، شو بلاكم انتم؟ من أجل ذلك، نوايا ضم حضرموت للجنوب العربي، يدل على ان غرض الإمارات من الدعم ماهو لهدف الأمن والإستقرار، ولكن لهدف إستمرار التوسع #السعودية #الامارات
@Noura_Almoteari
نورا المطيري 🕊
1 month
لماذا ينبغي أن يُفسخ اتفاق الوحدة المشؤوم بالمعارك الدامية؟ لماذا نعيد سيناريو السودان الذي انتظر مئات الآلاف من القتلى قبل أن يعترف العالم بحق تقرير المصير؟ الجنوب العربي يمتلك فرصة تاريخية لتفادي كارثة محتومة، فهل ننتظر انهيار كل شيء لقبول حلّ كان ممكنا بلا قطرة دم واحدة؟
0
0
0
@ARAB_Pininsula
نُـفـَيْــل 🇸🇦
1 month
توأمة السعودية وحضرموت على غرار توأمة انجلترا وسكوتلندا .. قل آمين يا عبدالخالق #حلف_قبائل_حضرموت #السعودية
@Abdulkhaleq_UAE
Abdulkhaleq Abdulla
1 month
رغم اهمية ما حدث مؤخرا من سيطرة كاملة لقوات المجلس الانتقال الجنوبي على كل شبر في الجنوب العربي فانه لم يصدر حتى الآن اي بيان رسمي من الإمارات والسعودية وبقية دول الخليج العربي حول المشهد السياسي والعسكري الجديد الذي يمهد لقيام دولة الجنوب العربي. هذا الموقف في حد ذاته موقف
0
0
0
@ARAB_Pininsula
نُـفـَيْــل 🇸🇦
2 months
الشرق الاوسط كان يعتنق اليهودية ويدافع عنها ضد الشعوب الارية كالفرس والحثيين ، ثم اعتنق بعد ذلك المسيحية ثم بعد ذلك الإسلام سرقة الآرية ليس غريب ، يهود دولة إسرائيل آريين ليسوا ساميين شيعة الفرس اليوم آريين ليسوا ساميين نصارى اوروبا اليوم آريين ليسوا ساميين
0
0
0
@ARAB_Pininsula
نُـفـَيْــل 🇸🇦
2 months
ديانة اهل المشرق قبل الإسلام، فيها موحدين ومشركين والبسوا فيها الوثنية، فصاروا يعبدون الشمس والمسيح في نفس الوقت بإسم هذا الدين السماوي يكتنز اموال البسطاء ويحولهم إلى مكان توسّع لصالح العرق الآري فسلب ارض القوط وبلاد الغال ثم شعوب امريكا الأصلية ليس كل ابيض أو اوروبي = آري
1
0
0
@ARAB_Pininsula
نُـفـَيْــل 🇸🇦
2 months
جهل فضيع يا ساتر.. اليوم بعد العلم الجيني ، الاوروبيين نفسهم عرفوا ان العرق الآري لا ينتمي لأوروبي ، عرق آسيوي بإمتياز بينما جنوب وشمال أوروبا هي أعراق سامية.. التحور (I1 و I2) شقيق التحور (J1 وJ2 ) العرق الآري يؤمن بتفوقه العرقي ، إختطفوا النصرانية وهي ديانة أهل .. (يتبع)
1
0
5
@ARAB_Pininsula
نُـفـَيْــل 🇸🇦
3 months
الحمدلله الذي عافانا مما ابتلاك بك وفضلنا على كثير ممن خلقنا تفضيلا
0
0
0
@ARAB_Pininsula
نُـفـَيْــل 🇸🇦
3 months
الحين الحجر الأسود انسرق وأريقت دماء المسلمين وانت تتوقع انهم حطوا المفتاح في الدرج وخافوا من دعوة النبي صلى الله عليه وسلم نفس ما انك منتحل حساب @fgc16961 ، فيه من يلخبط بينكم ويرد عليك ، ويحس انك من العرب والا من بني شيبة
1
0
0
@ARAB_Pininsula
نُـفـَيْــل 🇸🇦
4 months
They Also Put Specific Period of History as a Normal Position of their expanding Empire Not as an Expansive map They Fight for their Mixed Ethnicities And A religion they took it from this Region and change it to a trinity after the Council of Nicaea
0
0
0