Valentine Svensson
@vallens
Followers
4K
Following
4K
Media
411
Statuses
7K
Molecular cell biology and statistics, mostly scRNA-seq in the immune system. Principal Scientist at Tahoe Tx. Some photography as well.
San Francisco, CA
Joined May 2008
Interpretable Inflammation Landscape of Circulating Immune cells -
biorxiv.org
Inflammation is a biological phenomenon involved in a wide variety of physiological and pathological processes. Although a controlled inflammatory response is beneficial for restoring homeostasis, it...
0
1
3
Let's celebrate the epic year in Bio x AI during NeurIPS. We are hosting a get-together in San Diego on Wednesday Dec 3rd, in Juniper & Ivy. If you are building in the space, we would love to see you. Get on the list ⤵️ https://t.co/6HC7amWlWG
partiful.com
Tahoe team is excited to invite you to our dinner and reception at NeurIPS. We are gathering some of the leaders in the field to celebrate an epic year for bio and AI. This is an invite only event....
0
2
4
Claude agent skill to infer experimental designs from .h5ad’s -
nxn.se
Anthropic recently launched Claude for Life Sciences, which in practical terms means a marketplace of plugins, MCP’s, and agent skills focused on tasks you encounter in biomedical research.
0
0
6
The Tahoe team is hosting a get-together during NeurIPS. Let us know if you would like to join! Link in comments. (Sorry in advance; space is limited so we can only accommodate a few folks).
2
1
6
What will it take for AI to change drug discovery? -
writingruxandrabio.com
Some thoughts on avoiding self delusion.
1
2
3
We still can’t predict much of anything in biology -
blog.genesmindsmachines.com
Biology is hard. Yes, even for AI.
0
1
8
Today we are welcoming Ben Powell, PhD and Wayne Spevak, PhD to @tahoe_ai. They will lead and scale our drug discovery and development, building on decades of stellar track record: 2 drug approvals (vemurafenib and pexidartinib), 3 drugs in late clinical stages, and 20+ INDs. We
1
4
15
Did we think Tahoe-x1 is an exciting model to play with? Absolutely. Did we think it was going to be the top trending bio model on @huggingface? No, but we are not surprised :)
2
4
24
Introducing Tahoe-x1 (Tx1) by @tahoe_ai. A 3-billion-parameter, single-cell foundation model that learns unified representations of genes, cells, and drugs, achieving state-of-the-art performance across cancer-relevant cell biology benchmarks, open-sourced on @huggingface. 🧵
38
226
1K
We @tahoe_ai believe models that live up to the title "virtual cell" are a few years away. To build them, we need data. And we need open source, compute-efficient models that make the search for the ultimate models an empirical problem. Our Tahoe-100M dataset was a step towards
6
26
158
EXCLUSIVE: Tahoe Therapeutics, a 15-employee South San Francisco biotech, has built what it calls AI bio's largest virtual cell model. And it's giving it away for free. I talked with @nalidoust about why & what's next for @tahoe_ai
https://t.co/uPJnRPanen
endpoints.news
Tahoe Therapeutics is unveiling Tahoe-x1, the largest virtual cell AI model, and will release it as open-source. CEO Nima Alidoust leads the 15-employee biotech's initiative.
2
14
103
🧬 Tahoe Workshop at scverse conference 2025 🧬 Disease Biology and Therapeutics in the Age of Frontier Datasets @tahoe_ai
#scverse2025 #ComputationalBiology #DrugDiscovery #TahoeTherapeutics #SingleCell #PerturbationBiology
1
2
4
1/ 🧬 MrVI just published in @NatureMethods! We’d like to take this chance to highlight a few works that have already leveraged MrVI to make scientific discoveries 🧵 📄
nature.com
Nature Methods - MrVI, based on deep generative modelling, is a unified framework for integrative, exploratory and comparative analyses of large-scale (multi-sample) single-cell RNA-seq datasets.
5
16
82
Training SCVI — Differential expression over epochs -
nxn.se
With a trained SCVI model you can perform differential expression analysis to learn which genes are increased and decreased in gene expression as cells change their states.
0
0
5
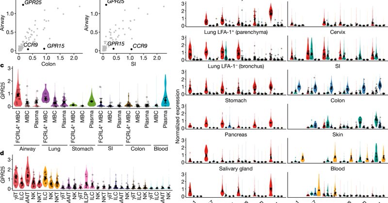
A lymphocyte chemoaffinity axis for lung, non-intestinal mucosae and CNS -
nature.com
Nature - GPR25 and its ligand define the core chemoaffinity axis GPR25–CXCL17 of the integrated extraintestinal mucosal immune system, regulating how immune responses disseminate to...
0
0
0
The parallel @KeystoneSymp #Myeloid and #Hematopoiesis is going to be epic! I asked GPT to create a side-by-side schedule with the invited speakers. Going to be tough to choose!!
1
4
18
hmm hadn't really thought about it but the current RL paradigm is incompatible with diffusion LLMs since the RL methods need token-level probabilities, which you can only get in dLLMs with several forward passes, rendering it basically intractable
1
1
0